美的豆浆机家电维修 美的豆浆机电路原理分析与故障检修
美的豆浆机电路原理分析与故障检修
下面以美的豆浆机采用的MST64-1-5型电源板为例,介绍美的电动机典型电源板电路工作原理与故障检修方法。该电源板上除了安装了电源电路,还安装了市电电压过零检测电路、电机驱动电路、加热管供电电路、防溢检测电路、温度检测电路。
一、电源电路原理
该电源电路由市电输入电路、开关电源和5V电源构成,如图1所示。
图1
1.市电输入、300V供电电路
该机的市电输入、300V供电电路由过流保护、过压保护、线路滤波器、300V供电电路等构成。
220V市电电压经熔丝管F091输入后,利用C091滤除高频干扰脉冲,通过R091限流,经D091~D094整流产生脉动直流电压HV+。该电压一路送给市电电压过零检测电路;另一路经D095隔离,L092、EC092滤波产生300V左右的直流电压,为开关电源供电。
市电输入回路的RZ091是压敏电阻。市电正常、没有雷电窜入时它不工作;当市电升高或有雷电窜入,使RZ091两端的峰值电压达到470V时它击穿,使F091过流熔断,切断市电输入回路,避免了电机、加热管及开关电源的元件过压损坏,实现市电过压和防雷电窜入保护。
2.开关电源
参见图1,该机的主电源采用由电源模块OB2226(U091)、开关变压器T091为核心构成的并联型开关电源。
(1)OB2226的简介
OB2226系列芯片是一款高效率、低功耗、高集成度的电源模块。其中,OB2226AP、OB2226CP采用SOP8脚封装,OB2226SP采用了DIP7脚封装。OB2226SP的功率为6.6W(90~300VAC)或10W(90~264VAC);OB2226CP的功率为4W(90~300VAC)或6W(90~264VA)。
因OB2226采用了频率抖动和软驱动控制技术,不仅提高了系统的EMI指标,而且待机功耗小于0.2W、满载效率大于70%。该模块主要由控制芯片和开关管构成。开关管采用高耐压的大功率场效应管,而控制芯片由电源电路、振荡器、PWM脉冲形成电路、激励电路、前沿消隐电路、过流限制电路、欠压保护电路、过压保护电路、过热保护电路等构成。其引脚功能如表1所示。
表1 OB2226的引脚功能
通电后,EC092两端的300V直流电压一路经开关变压器T091的初级绕组(1-2绕组)加到电源模块U091的5、6脚,为它内部的开关管D极供电;另一路利用启动电阻R092~R094降压,EC093滤波在其两端建立启动电压。当启动电压达到14.8V后,U091的①脚内的电源电路启动并输出其他电路所需的工作电压。振荡器得电后开始工作,由其产生的50kHz(典型值)时钟脉冲控制PWM电路形成PWM脉冲,经驱动电路放大后驱动开关管工作在开关状态。开关管导通期间,300V电压经T091的1-2绕组、开关管D/S极、R097到地构成回路,导通电流在T091的初级绕组上产生1脚正、2脚负的电动势,使4-5、6-7绕组通过互感产生4、6脚正、5、7脚负的电动势,因二极管反偏截止,所以能量存储在T091内部。开关管截止期间,流过T091初级绕组的导通电流消失,所以T091的1-2产生反相的电动势以阻止电流的消失。此时,T091的4-5、6-7绕组通过互感产生5、7脚正,4、6脚负的电动势。其中,5脚输出的脉冲电压经D096整流,EC093滤波产生的电压,不仅取代启动电路为U091提供启动后的工作电压,而且为稳压控制电路提供取样电压;7脚输出的脉冲电压经D098整流,EC094滤波产生12V直流电压。该电压不仅为继电器的驱动电路和蜂鸣器电路供电,而且经三端稳压器U092稳压输出5V电压,为微处理器、温度检测等电路供电。
D097、C092、R095、R096组成尖峰脉冲吸收回路,以免U091内的开关管截止瞬间被过高的尖峰电压损坏。
(2)稳压控制
当市电电压升高或负载变轻引起开关电源输出电压升高时,滤波电容EC093两端升高的电压经U091内的稳压控制电路取样、放大后,使PWM脉冲的占空比减小,开关管导通时间缩短,开关变压器T091存储的能量下降,开关电源输出电压下降到正常值。反之,稳压控制过程相反。
(3)保护电路
欠压保护: 启动期间,VDD值低于14.8V(典型值)时芯片不启动,此时300V电压通过启动电阻给EC093充电。当VDD升高到14.8时,芯片开始正常工作,输出PWM驱动信号,开关管工作。开关管工作后,开关变压器T091输出的脉冲电压经D096整流,EC093滤波后为OB2226提供的电压低于9V(典型值)时欠压保护电路OLP动作,开关管停止工作,以免开关管因激励不足而损坏,实现欠压保护。
OB2226的启动电流和工作电流最大值分别为20μA和2.5mA。
过压保护:当VDD端电压高于保护阈值27.5(典型值)时,内部的过压保护电OVP路动作,使PWM电路停止输出激励信号,开关管关断,不仅避免了负载元件过压损坏,而且避免了OB2226内部的开关管或负载元件过压损坏。
过流保护: OB2226采用了峰值电流来调节输出电压,并逐周期限流保护。OB2226内的OCP电路通过识别CS端输入的电压来检测开关管的峰值电流。
当负载重等原因导致开关管D极电流增大,在R097两端产生的电压达到0.94V(典型值)后OB2226内的过流保护电路OCP动作,关闭PWM形成电路输出PWM激励脉冲,开关管关断,以免它过流损坏。
电流限制电路还包括一个前沿消隐电路LEB。该电路用来延时电流取样,每次功率管导通时,由于续流二极管反向恢复,在R097两端会产生尖峰脉冲电压。为了避免该脉冲可能引起的误触发,影响电路启动,所以需要前沿消隐电路对检测脉冲进行200ns左右的延迟,从而消除了这种不良影响。
过热保护:OB2226内部还设置了过热保护电路。当芯片的温度超过150℃时,内部的过热保护电路TSD动作,关闭振荡器,使开关管停止工作,以免其因过热而损坏。
3.市电过零检测电路
参见图2,脉动直流电压HV+经R141降压,利用光耦合器U141耦合产生市电过零检测信号,经C141滤波送给微处理器电路。只有CPU输入了市电过零检测信号,才能输出电机驱动信号,否则会产生电机不能运转、微处理器不工作的故障。
、
图2
二、电机驱动电路
电机驱动电路由双向可控硅(双向晶闸管)和CPU、整流堆为核心构成,如图3所示。
图3
执行打浆程序时,CPU输出的电机驱动信号MC经光耦合器U161耦合,触发双向可控硅SCR161导通。此时,由它输出的交流电压经UR161全桥整流,产生的脉动直流电压经连接器CN161为电机供电,使其旋转,带动刀具开始打浆。完成打浆程序后,CPU停止输出电机驱动信号,U161和SCR161相继截止,电机停转,打浆结束。
三、发热盘供电电路
发热盘(加热管)供电电路由继电器KC151、驱动管Q151和CPU为核心构成,如图4所示。
图4
执行加热程序时,CPU输出的加热控制信号REL为高电平,经R151、R152分压限流,再经Q151倒相放大后,为继电器KC151的线圈供电,使KC151内的常开触点闭合,接通加热管的220V供电回路,加热管得电后开始加热。完成加热程序后,CPU输出的REL信号变为低电平,使Q151截止,KC151内的触点释放,加热管停止加热,加热结束。
四、常见故障检修
1.开关电源无12V电压输出
该故障是由于供电线路、电源电路、加热电路、打浆电路异常所致。
首先,检查电源线和电源插座是否正常,若不正常,检修或更换;若正常,拆开豆浆机后,检查保险管(熔丝管)F091是否开路。
若F091开路,应先检查压敏电阻RZ091和滤波电容C091是否击穿,若它们击穿,与F091一起更换后即可排除故障;若它们正常,在路检查整流堆U161是否正常,若异常,与F091一起更换即可;若正常,断开插座CN161后,过流现象是否消失,若消失,则检查电机;若仍过流,检查加热管。
若F091正常,检查R091是否开路,若R091开路,说明开关电源异常。此时,在路测整流管D091~D094是否击穿,若有短路的,与R091一同更换即可;若正常,在路检测U091(OB2226)的4、5脚内的开关管是否击穿,若击穿,多会连带损坏R097。若开关管正常,则检查EC092。
提示:U091内的开关管击穿,还应检查尖峰吸收回路的D097、R096、C092和R095是否正常,若异常,与U091、R091、R097一起更换即可;若正常,则检查EC093、开关变压器T091,以免更换后的电源模块再次损坏。
若R091正常,测EC092两端有无300V直流电压,若没有,检查L092和线路;若正常,检查U091的1脚有无启动电压,若没有或电压过低,检查R092~R094是否阻值增大,D096~D098、EC093、C092、C094漏电或击穿,若是,更换即可;若正常,检查U091和开关变压器T091。
2.开关电源有电压输出,但异常
该故障是由于电源模块的供电电路、负载异常所致。该故障可在开关电源通电瞬间,通过测EC094两端电压大致判断故障部位。
若EC094两端电压低于12V,脱开稳压器U092的供电端后,若EC094两端电压恢复正常,则检查U092及负载;若无效,断电后在路测R097、D096~D098是否正常;若异常,更换即可;若正常,检查EC093、EC094是否正常,若正常,检查OB2226、T091。
若EC094两端电压高于12V随后下降,说明稳压控制电路异常导致过压保护电路动作。对于该故障,只要检查EC903和U901即可。
3.5V供电异常,但12V供电正常
5V供电异常,说明5V电源电路或其负载异常。
首先,悬空U092的3脚,测3脚对地电压能否恢复正常,若正常,检查EC095及负载;若仍异常,用相同的5V稳压器更换即可。若手头没有相同的稳压器,也可以体积大的KA7805更换,但要安装在合适的位置,并做好绝缘处理。
4.能打浆,但不加热
该故障是由于加热管或其供电电路异常所致。
首先,在未通电时测加热管阻值是否正常,若阻值为无穷大或过大,说明加热管异常;若加热管阻值正常,通电后并通过按键设置后,测来自CPU的加热信号REL是否为高电平,若为低电平,检查按键电路、无水检测电路、防溢检测电路、温度检测电路;若REL为高电平,测Q151的b极有无导通电压,若有,检查Q151和KC151;若没有,检查R151和Q151。
5.能加热,但不打浆
该故障的电机或其供电电路异常所致。
在执行打浆程序时,测CN161的1、2脚有无供电输出,若有,检查电机的绕组及线路;若没有供电,测整流堆UR106的2、3脚有无正常的交流电压输入,若有,检查UR161和线路;若无电压输入或电压过低,说明供电电路异常。此时,测电机驱动信号MC是否正常,若异常,检查微处理器电路;若正常,说明双向晶闸管SCR161或其触发电路异常。此时,检查U161有无触发信号输出,若没有,检查R162~R164、U161;若U161输出的触发信号正常,检查C161、SCR161及线路。
豆浆机突然坏了怎么检修,不同的故障处理方法
自动豆浆机采用微电脑控制技术,具有粉碎、加热、煮沸、防溢及缺水保护等功能,实现制浆自动化,是现代生活中做早餐的理想厨房用具。
九阳豆浆机
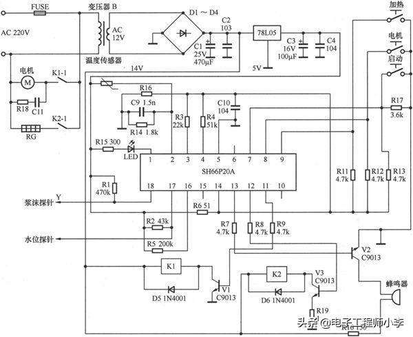
以九阳JYDZ-8型豆浆机为例,该机由电源电路、控制电路、电机、加热管等构成,如图11-2所示。
1.供电与待机控制电路
接通电源,220V市电电压经变压器B降压输出12V交流电压,该电压通过D1~D4桥式整流,再通过C1、C2滤波产生14V直流电压。该14V电压不仅为继电器的线圈和蜂鸣器供电,而且经三端稳压器78L05输出5V电压,经C3、C4滤波后,加到CPU(SH66P20A)的[14]脚,为它供电。CPU获得供电后开始工作,它的[1]脚电位为低电平,5V电压经R15为电源指示灯LED供电,使它发光,同时,CPU的[13]脚输出蜂鸣器驱动信号,经R7限流,再经V2倒相放大后,使蜂鸣器发出“嘀”的一声,表明电路进入待机状态。
2.自动打浆控制电路
杯内有水且在待机状态下,按下启动键,CPU检测到[7]脚由高电平变成低电平后,从[12]脚输出高电平驱动信号,该信号通过R8限流使V3导通,为继电器K2的线圈提供电流,使K2内的触点K2-1吸合,加热管RG得到供电后开始加热。加热约8min后水温超过84℃,温度传感器的阻值减小,为CPU的[2]脚提供的电压升高。CPU将该电压值与内存中存储的温度/电压数据进行比较,判断加热温度达到要求后,控制[12]脚输出低电平控制信号,[11]脚输出高电平控制电压。[12]脚输出的低电平控制信号使V3截止,继电器K2的触点释放,加热管停止加热。[11]脚输出的高电平控制电压经R9限流使驱动管V1导通,继电器K1的线圈中有电流流过,它的触点K1-1吸合,使电机高速旋转,开始打浆。经过4次(每次时间为15秒)打浆后,CPU的[11]脚电位变为低电平,V1截止,电机停转,打浆结束。打浆结束后,CPU的[12]脚再次输出高电平电压,K2的触点吸合,加热管继续加热,一直加热至豆浆第一次沸腾,浆沫上溢,接触防溢电极。此时CPU的[18]脚电位变为低电平,检测到该电平后,CPU的[12]脚就输出低电平电压,使V3截止,停止加热。当浆沫回落,离开防溢电极后,CPU的[18]脚电位又变为高电平,CPU的[12]脚又输出高电平电压,加热管又开始加热,如此反复多次进行防溢延煮,累计15min后CPU的[12]脚输出低电平,停止加热。同时,[13]脚输出脉冲信号,经V2放大后驱动蜂鸣器报警,并且控制[1]脚输出脉冲信号使指示灯闪烁发光,提示用户自动打浆结束。
图11-2 九阳JYDZ-8型豆浆机电路
提示 打浆时电机运转时间由CPU的[16]脚外接的R2、C8(电路中未画出)充电时间常数来决定。 3.手动打浆控制
当需要单独加热时,先按加热键预置加热程序,再按一下启动键,CPU相继检测到[9]、[7]脚为低电平后,控制[12]脚输出高电平控制信号,使V3导通,继电器K2内的触点吸合,加热管单独加热。当再次按加热键后,[9]脚的低电平被CPU检测后控制[12]脚输出低电平电压,使V3截止,停止加热。
当需要单独打浆时,先按电机键预置电机工作次数,再按一下启动键,CPU相继检测到[8]、[7]脚为低电平后,控制[11]脚输出高电平,V1导通,继电器K1的触点吸合,电机开始旋转,执行打浆预置程序,完成打浆后,自动停止。
4.防干烧保护
当杯内无水或水量低于水位线时,由于水位探针接触不到水,CPU的[17]脚电位变为高电平,[13]脚输出报警信号。该信号通过V2放大后使蜂鸣器长鸣报警,机器自动停止加热,防止加热管过热损坏,实现防干烧保护。
5.常见故障检修
(1)不工作,指示灯不亮
不工作,指示灯不亮说明该机没有市电输入、电源电路或微处理器电路异常。该故障的检修流程如图11-3所示。
(2)指示灯亮,但不能加热
指示灯亮,但不加热说明启动键、CPU、加热管或其供电电路异常。该故障的检修流程如图11-4所示。
图11-3 不加热,指示灯不亮故障检修流程
图11-4 指示灯亮,但不加热故障检修流程
(3)能加热,但不打浆
能加热,但不能打浆说明温度检测电路、电机或其供电电路异常。该故障的检修流程如图11-5所示。
(4)加热时有泡沫溢出
加热时有泡沫溢出说明浆沫检测电路、加热管供电电路异常。该故障的检修流程如图11-6所示。
(5)通电后,蜂鸣器就长鸣
通电后蜂鸣器就长鸣说明水位检测电路异常。主要检查水位探针是否锈蚀,接线是否开路;若它们正常,则需要检查CPU。
(6)不加热,直接打浆
不加热,直接打浆说明温度检测电路或CPU异常。若CPU的[2]脚为高电平,则检查温度传感器、分压电阻R14;若为低电平,则说明CPU异常。
图11-5 能加热,但不能打浆故障检修流程
图11-6 加热时有泡沫溢出故障检修流程
美的豆浆机
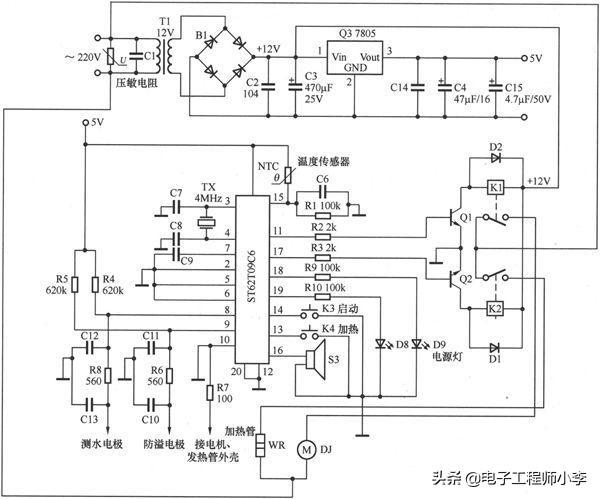
以美的DG13-DSA型豆浆机为例,该机由电源电路、控制电路、电机、加热管等构成,如图11-7所示。
1.电源电路
接通电源,220V市电电压经C1滤除高频干扰脉冲,再经变压器T1降压输出12V交流电压,该电压通过整流堆B1桥式整流,再通过C2、C3滤波产生12V直流电压。该12V直流电压不仅为继电器K1、K2的线圈供电,而且经三端稳压器Q3(7805)输出5V电压。5V电压通过C14、C4、C15滤波后,加到CPU(ST62T09C6)的[1]脚,为它供电。
市电输入回路的压敏电阻用于市电过压保护,以免市电升高时,导致变压器等元件损坏。
2.微处理器电路
CPU(ST62T09C6)得到供电后,它内部的振荡器与[3]、[4]脚外接的晶振TX和移相电容C7、C8通过振荡产生4MHz的时钟信号。该信号经分频后协调各部位的工作,并作为CPU输出各种控制信号的基准脉冲源。同时,CPU内部的复位电路通过[7]脚对电容C9充电,使[7]脚在开机瞬间产生一个由低电平到高电平变化的复位信号。低电平的复位信号使CPU内的存储器、寄存器等电路清零复位后,[7]脚变为高电平,CPU开始工作。
CPU工作后,从[18]脚输出的高电平控制信号经R9限流使电源指示灯D9发光,从[16]脚输出蜂鸣器驱动信号,使蜂鸣器S发出“嘀”的一声,表明电路进入待机状态。
图11-7 美的DG13-DSA型豆浆机电路
3.打浆控制
杯内有水且在待机状态下,按下启动键,CPU检测到[14]脚由高电平变成低电平后,从[17]、[19]脚输出高电平驱动信号。[19]脚输出的高电平电压经R10使加热指示灯D8发光,表明该机处于加热状态。[17]脚输出的高电平电压通过R3限流使驱动管Q2导通,为继电器K2的线圈提供电流,使K2内的触点吸合,加热管开始加热。当水温达到80℃后,温度传感器的阻值减小,为CPU的[15]脚提供的电压升高。CPU将该电压值与内存中存储的温度/电压数据进行比较,判断加热温度达到要求后,控制[17]脚输出低电平控制信号,[11]脚输出高电平控制电压。[17]脚输出的低电平控制信号使Q2截止,继电器K2的触点释放,加热管停止加热。[11]脚输出的高电平控制电压经R2限流使驱动管Q1导通,继电器K1的线圈中有电流流过,它的触点吸合,使电机高速旋转,开始打浆。打浆需要4次,每次打浆电机运行20s,停10s。当CPU的[11]脚电位变为低电平时,Q1截止,电机停转,打浆结束。打浆结束后,CPU的[17]脚再次输出高电平电压,使K2吸合,加热管继续加热,一直加热至豆浆第一次沸腾,浆沫上溢,接触到防溢电极。此时CPU的[9]脚电位变为低电平,CPU的[17]脚输出低电平电压,使Q2截止,停止加热。当浆沫回落,离开防溢电极后,CPU的[9]脚电位又变为高电平,CPU的[17]脚又输出高电平电压,加热管又开始加热,如此反复多次进行防溢延煮。当打好的豆浆煮熟后CPU的[17]脚输出低电平电压,停止加热,[16]脚输出脉冲信号使蜂鸣器鸣叫2声,提示用户豆浆可以饮用。
4.防干烧保护
当水量不足,测水电极接触不到水,CPU的[8]脚电位变为高电平时,[16]脚就输出报警信号,驱动蜂鸣器长鸣报警,并自动停止加热,防止加热管过热损坏,实现防干烧保护。
5.常见故障检修
(1)不工作,指示灯不亮
不工作,指示灯也不亮说明该机没有市电输入、电源电路或微处理器电路异常。该故障的检修流程如图11-8所示。
图11-8 不加热,指示灯不亮故障检修流程
(2)电源指示灯亮,但不能加热
电源指示灯亮,但不加热说明启动键、CPU、加热管或其供电电路异常。该故障的检修流程如图11-所示。
图11-9 指示灯亮,但不加热故障检修流程
(3)能加热,但不打浆
能加热,但不能打浆说明温度检测电路、电机或其供电电路异常。该故障的检修流程如图11-10所示。
(4)加热时有泡沫溢出
加热时有泡沫溢出说明浆沫检测电路、加热管供电电路异常。该故障的检修流程如图11-11所示。
图11-10 能加热,但不能打浆故障检修流程
图11-11 加热时有泡沫溢出故障检修流程
(5)通电后,蜂鸣器就长鸣
通电后蜂鸣器就长鸣说明水位检测电路异常。主要检查测水电极是否锈蚀,接线是否开路;若它们正常,则需要检查CPU。
(6)不加热,直接打浆
不加热,直接打浆说明温度检测电路或CPU异常。若CPU的[15]脚为高电平,则检查温度传感器、分压电阻R1;若为低电平,则说明CPU异常。
相关问答
美的豆浆机 电机不转了如何 维修 ?- 一起装修网一起装修网问答平台为您提供美的豆浆机电机不转了如何维修?的相关答案,并为您推荐了关于美的豆浆机电机不转了如何维修?的相关问题,一起装修网问答平台:装修问题...
求助, 美的豆浆机 故障 维修 ?具体要看是什么故障,如果是电机不运行检查电源线路,电机是否存在问题,检查电路板是否损坏。具体要看是什么故障,如果是电机不运行检查电源线路,电机是否存在...
美的豆浆机 坏了如何修?-家居装修–手机房天下问答[回答]常见故障维修技巧故障现象原因分析维修方法一、不通电1、电路发生短路,造成保险管损坏2、电压过高或机内进水先用点吹风对这有缝隙能吹进风的地方...
豆浆机 坏了怎么 维修 ?-楼盘网[最佳回答]豆浆机坏了怎么维修要先找出原因,如果是豆子打不碎,那可能是网罩堵塞,可以将豆浆机拆开,将网罩放入水中刷洗干净即可解决;如果是烧糊故障,可能是豆...
常见的midea 豆浆机维修 方法有哪些?[回答]1插上电源后,指示灯不亮,豆浆机没有任何反应。很有可能是电阻烧毁或内部短路,更换变压器即可恢复正常运转。2启动较慢或启动不起来,这是电机力量不...
请问一下 美的豆浆机 不转了是怎么回事_住范儿家装官网首先先接通电源后,然后按下打浆.按下的同时细心观察豆浆机是否有微颤的际象.重复几次后摸摸电机部位是否有发热的现象.如毫无东静就是电机坏了,就得...
美的豆浆机 故障 维修 技巧哪位专家可以说下[回答]1,豆浆机的防溢电路毛,与他部分无关,维修非常简单,如防溢电极接线接触不良,限流电阻开路等,仔细检查一下2,美的豆浆机里面的代码是有很多的,你...
维修豆浆机 的方法 - 懂得你会机械吗,是不是没法转动或豆浆不好,如果转动不了你就用板手调整或轴承坏了。
美的豆浆机 程序怎样恢复?1、是否选择的是果蔬?如果是果蔬,则直接开始转是正常的,如果是豆浆或五谷这两个需要加热的,依然直接转的话,请看第二条。。。。。。2、你的豆浆机程序可能...
whirlpool 豆浆机维修 ?1、豆浆机通电后指示灯不亮,整机不工作的检修出现此类故障时,先检查电路是否发生短路,造成熔丝管损坏。若否,则检査电压是否过高或机内进水,变压器一次绕组...
相关文章

最新评论