江北家中家电维修移机 重庆江北区空调移机是如何收费的?
重庆江北区空调移机是如何收费的?
重庆江北区空调移机是如何收费的?大家在重庆或许都有吹空调的经历,但是咱们在享受空调的时候有没有考虑过在重庆江北区空调移机是如何收费的?在重庆江北区搬家的时候咱们家里基本上都是有空调的,这个时候咱们了解一下重庆空调移机价格方面的问题,能够让咱们在空调移机的时候少走不少弯路,今天蚂蚁搬家就统一给江北区的朋友们详细讲讲。
一、重庆江北空调移机如何选择?
重庆江北区空调移机是如何收费的?大家肯定在空调移机的时候都有考虑过自己能否拆装,这样当然是可以省下一笔拆装费用的,但是大家真的会拆装空调吗?
先说说空调内机拆装,在重庆江北区空调内机拆装相对还是非常容易的,因为空调拆卸技巧相对比较简单。但是后面的空调外机拆装可就复杂多了,咱们首先需要考虑的就是自己能否胜任高空作业,如果不能的话肯定是不适合拆装空调外机的,毕竟江北区的空调外机大多是在户外。
如果咱们满足第一条的话,就再来考虑一下第二个条件是否满足,那就是重庆江北区的空调外机大多比较沉重,因此咱们不仅需要高空作业,还需要在高空中扛着重物把东西安全搬运到室内才行,这又难倒了一大批平时很少干苦力活儿的白领们。
第三点就是当咱们的空调搬到新地点重新安装完成了以后,需要需要咱们实地勘测、打孔、增加铜管材料、加氟制冷剂、抽真空等等,这些就不仅需要蛮力和技术,还需要专业的空调设备了,单独买这些设备都比咱们空调移机贵了不少。
二、重庆江北空调移机如何收费?
重庆江北区空调移机是如何收费的?重庆江北区普通挂机空调移机价格一般在一百二十块钱左右,只需要单独拆或者单独装就会少几十元起,不过整体市场价格波动不会太大。另外如果是相对比较大型的空调,不论是柜机还是中央空调,价格肯定都会贵上不少。至于具体的收费情况,则需要事先与搬家公司或者拆装师傅沟通好。
拆迁新政策!5月1日起实施!海曙和江北这类房屋的补偿标准将提高
市发改委、市自然资源和规划局和市住建局近日联合发布《关于重新修订公布宁波市征收集体所有土地房屋拆迁安置价格和补偿费用的通知》(以下简称“《通知》”),明确从今年5月1日起,海曙区、江北区集体所有土地上的房屋拆迁实施新的补偿办法。
所谓集体所有土地上的房屋,即一般所指的农村房子。
记者从市征地拆迁中心了解到,此次新公布的拆迁补偿政策,在临时过渡补贴费、搬家补贴费、房屋装饰补贴、住宅用房附属设施补偿标准等方面,都比以往政策有所提高。
NO.1
临时过渡补贴费分地段等级发放
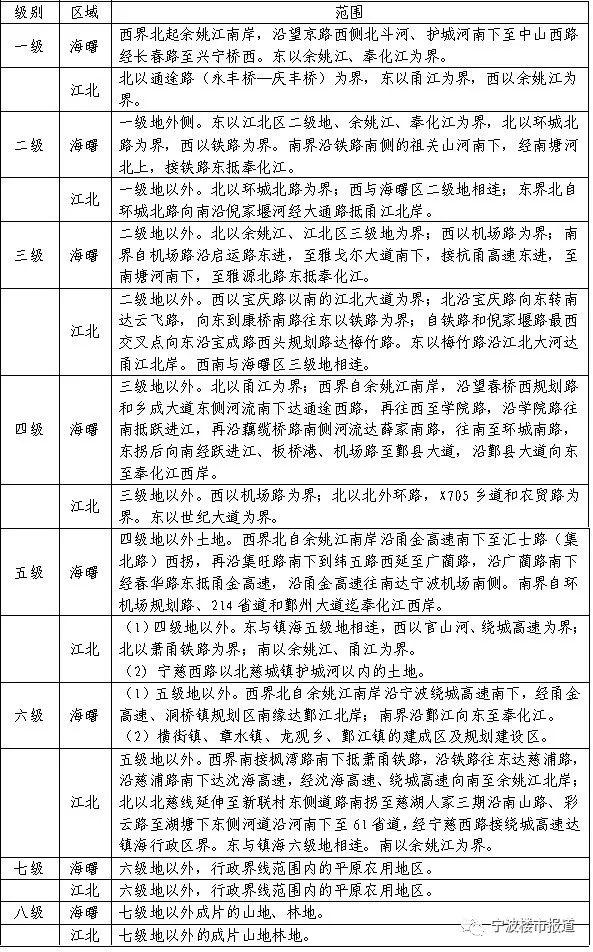
《通知》明确,拆迁住宅用房临时过渡补贴费,按照被拆迁住宅所在地段等级的合法建筑面积计算,被拆迁住宅地段等级(同土地级别一致,土地级别范围划分见表)1~4级按每月每平方米20元计算;5~6级按每月每平方米18元计算;7~8级按每月每平方米15元计算。
如被拆迁住宅合法建筑面积超过250平方米的,按250平方米计算;不足75平方米的,按75平方米计算。
“以往的政策,临时过渡补贴费按照每月每平方米15元计算,新的政策参照国有土地房屋征政策分地段等级计算,并进行了适当的调整。”宁波市征地拆迁中心副主任陈叶红说。
NO.2
搬家补贴费适当提高
此次公布的新政策,对搬家补贴费也进行了适当提高。
《通知》明确,拆迁住宅用房,将水电设施、电话移机、有线电视移机、电子防盗门、电脑网络、空调移机及其他搬迁造成损失,一并列入搬家补贴费。
搬家补贴费每户按被拆迁住宅合法建筑面积每平方米75元计算,不足5000元的以5000元计,最高不超过1万元;实行调产安置且需要临时过渡的,支付双倍的搬家补贴费。
“老的政策搬家补贴费,以每户2000元实行‘一刀切’,现在按照面积计算,这样更为合理。”市征地拆迁中心副主任陈叶红说。
NO.3
房屋装饰补贴费有所提高
该《通知》指出,拆迁附带装饰的住宅和非住宅,拆迁人应当对其装饰费用按照规定给予补偿。
房屋装饰补贴费按照装饰部分房屋使用面积计算,房屋装饰等级由原来的五级划分为六级。
记者看到,房屋装饰补贴费由高到低分成六级,其中一级为最高级,补偿标准为1200-1500元/平方米,第六等级为0-100元/平方米。具体见下表:
此外,这次新政策还对住宅房屋附属设施补偿费标准进行了适当微调。标准如下:
宁波晚报记者
周科娜
编辑
葛淑雅
更多精彩
独家整理!海曙江北鄞州物业费最高的20个小区!这些房子一般人恐怕住不起,当然也买不起……
老江东“初中学区房”要来了!一张表看清哪些小区在其中
开盘摇号的猫腻很恶心,但更恶心的是那种姿态
关心购房者所关心的
-END-
相关问答
宿迁 美的 空调 维修 移机 清洗 定点保养 美的空气能 热水器 ...突然好开心哭###江门美的空气能热水器维修售后服务好,做事很认真,很负责任。该商家依靠合理的价格体系、精湛的技术力量以及完善的售后服务;集技术服务、工程设...
相关文章

最新评论