万喜电器|720°VR全景,带你进入万喜电器工厂
万喜电器
VR作为一种三维数字虚拟展示平台,集成听觉、触觉、视觉等体验于一体 ,具有高度沉浸感,交互感,抽象感,智能感 等特点,带给用户全新的真实体验,这也正是传统图文营销和宣传单页营销 所无法比拟的,也是备受用户青睐的原因之一。运势而生,万喜电器720°VR全景上线啦!
万喜电器720°VR全景作用
万喜电器720°VR全景高清晰度、全景三维展示工厂的优美环境、园区规划和配套的服务设施等 ,给消费者一个身临其境的体验;结合工厂游览图导览,可以让消费者自由穿梭于各景点之间。
万喜电器720°VR 作为VR应用领域扩展下的产物,通过VR技术和3D技术将企业、园区、工厂、景区等的全貌、产品和生产工艺等实际场景进行1:1真实还原,实现虚拟现实的三维场景效果,打造线上VR展馆、样板间 等,突破了传统营销方式受时间、空间、地域等条件 的限制,实现24小时全天候分享、传播 , 轻松实现线上线下的资源整合。
可以通过手机等移动设备观看万喜电器720°全景 展示应用领域,对于网络推广没有任何技术阻碍;大众化电脑均能作为播放终端,可流畅浏览观看。
万喜电器720°VR全景应用
万喜电器720°VR 同时也拥有VR技术的高度沉浸感,交互感,智能感的特点,带给用户沉浸式、互动性、实时性的线上体验,同时VR全景还能够对接官方商城,第三方支付平台,微信、QQ、Facebook等国内外主流社交媒体平台,并可在全景中嵌入红包、添加VR寻宝等40余种趣味性功能 ,成为未来主流的创意营销方式!
但如何找到万喜电器720°VR 应用呢?以下是万喜万喜电器720°VR 应用查找步骤,赶紧用起来吧!
1、微信搜索万喜电器公众号
2、搜索后关注万喜电器公众号
3、在万喜电器公众号界面,点击“发消息”
4、点击“发消息”,进入万喜微信公众号聊天界面,在界面的左下角点击“万喜商城”,显示出“工厂全景”,就可以进入万喜720°VR全景了。
万喜电器品牌综合实力
万喜电器
两大工厂
万喜电器 品牌自2001年创立以来,公司作为“中国五金协会荣誉会员” “中国燃气具协会终身会员” 始终贯彻全方位自主研发、生产、设计 的方针,多年来一直保持健康、稳定、快速 的发展。公司生产基地位于全球燃气具制造之都—广东中山、佛山 ,拥有占地230余亩超过20万平方的家电、燃气具专业生产基地 、公司旗下拥有专业的玻璃配件制造工厂 、五金配件制品厂 、开关电源线厂 等多个配件制造厂,生产制造彰显优势。在这块集人文风貌与经济发展双重优势的宝地。
万喜电器 放眼当下,更展望未来的中国厨房新蓝图建设宏大格局给予高度规划!
万喜电器 在厨电领域深耕近21年,自身强大的实力也得到了行业内的认可,获奖无数。这不仅仅是行业对万喜电器的赞誉,还是万喜电器为消费者们提供的实力保障,万喜电器的实力,从来都是用实际行动来说话。
2020年中国汽车维修产业全景图
1、汽车维修产业链全景图
我国汽车全产业链由汽车制造、汽车流通和汽车后市场三个环节构成,汽车维修位于汽车后市场一环中。
从汽车维修的产业链看,汽车维修行业上游主要包括两类,其一是汽车维修设备及工具行业,其二是汽车零配件供应商。而汽车零配件供应商可以分成两类,一类是原厂配件供应商(即主机厂),其议价能力处于强势地位,但是政府正在试图通过反垄断措施打破窘境;另一类是非原厂配件供应商,其议价能力相对较弱,因为市场基本处于供大于求的状态,但是资本市场正在整合汽车配件供应系统,未来行业会出现几家独角兽企业。
汽车维修企业的下游就是终端客户,目前我国汽车维修企业处于饱和状态,车主可选择余地非常大,汽车维修企业下游的议价能力较强。但是受限于汽车技术能力的不对称,在车辆技术问题方面,维修企业有绝对发言权。
2、上游:汽车零部件种类多 更换周期明显
(1)产品分类与更换周期
传统汽车零部件大体可以分为七大类。一辆轿车上不可拆解的零部件约有2万件,传统汽车由车身、底盘、动力总成(发动机、变速箱等)、内外饰、电子电器、空调、车身附件等各个系统组成,零件多而复杂,分类方法也比较多,常见的分类方法是将汽车零部件分为发动机、传动系统、转向系统、制动系统、行驶系统、车身附件和电子电器七大类。
汽车零部件均有固定的使用寿命,需要定期维修和更换,这为汽车维修市场带来了巨大的需求,直接推动了汽车维修市场发展。
(2)汽车配件企业数量与竞争格局
我国汽车零部件企业主要包括以下几类:
根据企查猫数据,截至2020年8月底,企业名称包含“汽车零部件制造”的存续企业共有168.69万家,其中在业的有48.69万家,规模1000万元以上存续企业12.43万家。
2020年7月,《中国汽车报》社公布了2020年汽车零部件企业双百强榜与榜单解读白皮书。
在2020年全球汽车零部件企业百强榜中,位列前五位的企业分别是德国博世、德国大陆、日本电装、加拿大麦格纳和德国采埃孚。其中中国共有11家企业入选,分别是潍柴集团、华域汽车、海纳川、均胜电子、宁德时代、中航汽车、广汽零部件、玉柴集团、中策橡胶、中信戴卡、法士特集团。在全球榜单中排名最高的中国企业潍柴集团以2164.67亿元的业务收入居于全球第八位。
(3)汽车零部件销售渠道与市场规模
中国汽车维修行业配件分销渠道有两种主要类型:主机厂授权渠道和非主机厂授权渠道(独立后市场渠道)。其中,独立后市场渠道占据了配件后市场规模的大部分份额,未来份额还将进一步提升。
配件的独立后市场供应链体系与主机厂授权渠道相比更加的复杂。目前中国的配件分销渠道呈现出网状特征,在各层级间有很多互动。
根据中国汽车工业协会统计数据,2012-2018年我国汽车零部件行业市场规模呈增长趋势,年均复合增长率达到7.17%。2018年,我国汽车零部件行业仍呈良好增长趋势。根据对规模以上13019家汽车零部件企业统计,全年累计主营业务收入3.37万亿元,同比增长4.20%,初步估算2019年我国汽车零部件行业市场规模约为36160亿元。
3、中游:汽车维修行业日渐成熟 市场集中度有望进一步提升
(1)企业注册数量逐年攀升 广东省排名第一
随着我国汽车保有量的不断增加和车龄结构的老化,我国汽车后市场得到快速发展,汽车维修和保养行业作为其重要的组成部分也增长迅速。企查猫数据显示,近十年全国汽车维修企业注册量逐年攀升,截至2020年8月底,企业名称中包含“汽车维修”的存续企业全国共有175.47万家。
地域分布方面,企查猫数据显示,截至2020年8月底,汽车大省广东省的汽车维修企业数量全国排名第一,达34.05万家。其次为山东省,作为汽车维修大省,拥有蓝翔、万通等知名的汽修培训学校,汽车维修企业数量为25.31万家。江苏省排名第三,拥有22.41万家汽车维修企业。
(2)维修成本分析:2019年出现明显上浮
汽车零整比系数是车辆配件价格总和与整车销售价格的比值,可以直观反映不同车型维修成本的差异,即在整车价格一定的前提下,零整比系数高的车型,意味着维修成本较高,反之则表明该车型维修成本较低。汽车零整比100指数则是计算100款车型的零整比系数算数平均值。
根据中国保险行业协会披露的第11期100款车型汽车零整比系列指数显示,2019年中国汽车维修成本明显上浮,汽车零整比100指数为336.97%,较上期上涨11.14个百分点;常用配件负担100指数为16.16,较上期上涨0.81个百分点。这或与中国汽车销量下降,汽车厂商将盈利增长点转向汽车售后、维修服务有关。
其中,汽车零整比系数和常用配件负担指数最高车型仍为奔驰系汽车,具体车型为2017款北京奔驰C级W205,分别是835.29%和35.36。汽车零整比系数和常用配件负担指数最低的车型为现代IX35,分别为170.9%和10%。
(3)市场规模逐年增长 2019年达6770亿元
截至2020年6月,全国汽车保有量达2.7亿辆,连续多年在全球销量中排名第一,并且汽车老龄化程度不断上升,从而使对汽车维修的需求迅速扩大。
2016-2019年,我国汽车售后维修市场规模逐年增长,统计数据显示,2019年,我国汽车售后维修市场规模约为6770亿元。车辆平均年龄的增长,在线零售的发展和政府法规是推动市场发展的直接动力。随着整合和淘汰的进行,中国的汽车维修服务市场会愈加成熟。
(4)市场集中度低 行业整合速度加快
同汽车保险、汽车金融等市场准入门槛(资本和牌照)相对较高的领域不同,汽车维修保养市场的进入门槛较低、市场集中度低且成熟度低,市场参与者极度分散,行业前三企业所占市场份额不到20%。
根据交通运输部数据,目前全国一二三类注册维修企业共有40多万家,其中非4S店37万家以上,行业集中度极低。
在汽车零配件领域,我国有各类汽车配件经销商50余万家,但目前尚未形成全国性连锁经营的汽车配件市场,市场布局分散,行业集中度低。大型汽车配件市场主要分布在各中心城市,区域化特征明显,规模效应未有效发挥。
由于我国汽车维修领域市场规模高速发展、行业集中度低尚未形成明显垄断格局,具有较强的潜在的集中度提升机会,近年来众多有实力的玩家纷纷加速入局以期占据一定市场份额;加上消费群体需求变化、技术条件不断成熟等的影响,互联网企业也加紧入局,而大型连锁汽修企业的扩张和布局,则实现了产业链上下游的整合,推动行业集中度不断提升。
新冠肺炎疫情给汽车后市场带来了极大的改变,不仅表现在行业重新洗牌上,汽车后市场的整合速度也在继续加快,尤其是在疫情结束之后,优胜劣汰是趋势,行业将向集中化、规模化发展,市场秩序日益规范。
4、下游终端渠道分析:汽修连锁经营扩张迅速
(1)五大终端渠道比较
目前,我国汽车维修市场下游主要有五大终端渠道:汽车4S店、传统大中型维修厂、汽车维修路边店、汽车专项服务店、品牌快修美容装饰连锁店。
(2)渠道占比结构分析
从各渠道占比结构来看,4S店占据约60%的市场份额,主要是由于4S店在管理、客户信息、人员培训等方面相较其他的汽车售后服务企业具有明显的优势,服务质量较高。
在美国市场非常发达的DIY模式在中国的市场份额占比不足5%,这主要是因为中国劳动力成本相较美国有显著优势,且中国居住条件与美国差异较大,中国消费者普遍不具备自己操作的空间及条件。
独立后市场占据约汽车维修行业约35%的市场份额,包括综合大型维修厂、汽修连锁纪念馆与和夫妻店等形态,就综合大型修理厂和夫妻店而言,其具有灵活、易于管理等优点,但其提供的服务范围有限,服务质量也参差不齐,在大型和特大型城市中的比例较少,主要存在于中小型城市和农村地区。
汽修连锁是近年来最新涌现的经营方式,主要运作方式为“电商平台集客导流+加盟店实体操作”。这种方式具备一般汽修厂所不具备集中采购、高标准服务等优势;同时相比4S店,汽修连锁店因为采用标准相对较高,价格相对低廉,也具备一定优势。如今,已经出现诸如途虎、汽车超人等大众型汽修连锁店和相对高端的华胜汽修店等,行业头部效应正逐步显现。
目前,我国正逐步打破4S店对汽车维保市场的垄断,并接连出台政策大力扶持汽修连锁企业的发展,如2018年国家取消机动车维修经营许可,便是对连锁汽修企业的一个重大利好。同时伴随着数字化时代的到来,大数据分析、人工智能、SaaS系统等新型技术的广泛应用将加快汽修连锁店市场规模的发展步伐,未来我国连锁汽修企业的市场份额将有望超过4S店,成为汽车维修服务行业的主要终端渠道。
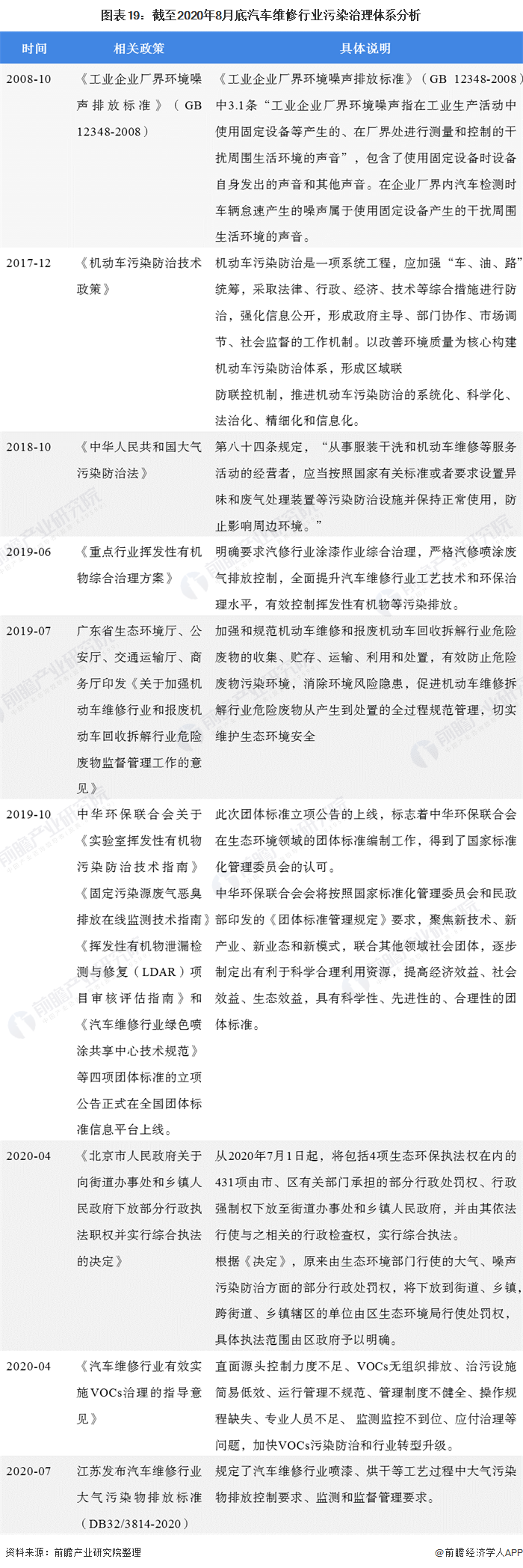
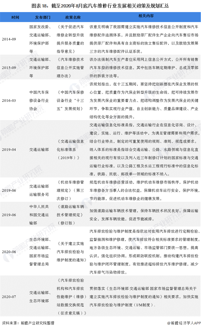
5、产业政策:污染治理趋严
汽车维保行业是汽车后市场的重要细分领域之一。2017年1月,国务院印发《“十三五”节能减排综合工作方案》,首次将汽车后市场作为一个产业写入国家政策层面中,此后,国家层面政策中多次提及推动汽车后市场产业发展,深挖汽车后市场产业潜力。
在汽车维修领域,国家政策层面主要针对加强汽车污染治理、报废汽车回收以及机动车维修和检验相关事项方面。2019年6月21日,交通运输部对《机动车维修管理规定》进行第三次修正,删除了关于机动车维修经营许可的全部内容,并建立了关于机动车维修经营备案的制度体系,依法调整优化了有关事中事后监管措施,进一步规范了机动车维修经营行为,助推行业形成市场化运营机制,促进行业良性健康发展。
《机动车维修管理规定》中也体现了《大气污染防治法》等法律法规对于机动车维修经营者维修经营作业等有关要求。汽车维修行业产生的大气污染尤其VOCs排放问题一直是行业发展的痛点,近年来随着我国对环境污染问题的日益重视和环保政策的逐渐趋严,针对汽车维修行业的环保政策也密集出台,倒逼汽车维修行业的加速洗牌和升级。
6、投融资:汽配供应链成投资热点
近五年来,我国汽车后市场竟争激烈,2016年融资次数达到高峰,其中维修保养和综合服务细分领域热度最高,也是最具有发展潜力的市场。2016年后融资次数减少势必带来行业内部竟争加剧,加速了行业内部的洗牌,商业模式的成熟化,有利于落后企业的出清。2018年有10家维修保养领域的企业完成融资,2019年这个数据下滑到4家。
2019年,汽车后市场35家企业完成41起融资,相比于2018年50家企业的58起融资,2019年融资企业和融资事件的数量明显下滑,但是过亿元融资数量有所提升(2018年14起),多家前期完成融资的企业持续受到资本青睐。
融资领域主要包括维保、汽配供应链、汽车数据、洗车、停车等,没有涉及汽车零售、二手车等。汽配供应链是2019年的融资热点,除了传统的新康众、快准车服、巴图鲁、开思等汽配供应链平台,和汽、奔世达等区域汽配连锁也完成融资。
2020上半年汽车后市场主要有11家公司完成融资,按照公开信息统计,融资总额超过60亿元人民币。其中汽车维保(包含汽配供应链)企业有6家。
2019年,在国内汽车后市场重大融资事件41起中,融资轮次集中在A轮和B轮,过亿融资达到16起,最高融资金额为新康众于2019年3月获得的3.5亿美元D+轮融资。
从融资轮次结构上看,B轮(含B+)占比最高,为30%,其次为天使轮、种子轮、Pre-A轮,占比为27%,A轮(含A+)占比为22%。
更多深度行业分析尽在【前瞻经济学人APP】,还可以与500+经济学家/资深行业研究员交流互动,10000+行业报告免费阅读。
相关问答
太仓三星电视机 维修点 地址在哪里?-设计本有问必答苏州恒统源电子科技有限公司维修地址:苏州市阊胥路132号(o)苏州市恒杰通信器材有限公司维修地址:苏州市人民路1425号苏州永飞电子科技有限公司...
杭州东芝电视机 维修点 有哪些?[回答]杭州东芝电视机维修点地址:浙江杭州市上城区中河南路46号。地址如下:A杭州康佳电视维修中心全景地址:绍兴路347号华洲创业大楼B杭州创维电视维...
请问长春 小家电 市场在哪?- 一起装修网[回答]这几家就是呢;A西门子电器(欧亚卖场店)地址:朝阳区开运街5178号欧亚卖场B新月市场老王电器行全景地址:柳影路1601C老板电器(中东大市场店...
苏州二手 家电 交易市场地址在哪里?-设计本有问必答苏州二手家电交易市场的地址彩香路旧货交易市场地址:彩香路7-1号吴江鑫鑫旧货交易市场地址:苏州市吴江市交通北路木渎旧货市场...
泉州美的冰箱 维修 哪家服务好?- 一起装修网一起装修网问答平台为您提供泉州美的冰箱维修哪家服务好?的相关答案,并为您推荐了关于泉州美的冰箱维修哪家服务好?的相关问题,一起装修网问答平台:装修问题...
360 全景 影像十佳品牌有哪些?,[最佳回答]1、松下电器松下电器是监控摄像头十大品牌,十大数码相机品牌,家电-电器十大品牌。松下电器的360全景摄像头也是非常不错的。2、全景影像道可视、阿...
松下电器上海 维修部 地址在哪里?[回答]上海松下空调售后维修点地址:福州路800弄2、全景松下空调洗衣机维修中心地址:顾戴路251号3、全景松下焊机(上海维修中...松下电器上海维修部地...
南京下关区哪里有修电视机?谢邀。到处都是修理家电的、如热河南路等。建议买台新的吧、电视机一旦修了,质量就差了,不如买台新的,省心且不贵。谢邀。到处都是修理家电的、如热河南路等。...
董事长总经理办公室案例效果图全景董事长办公室效果图混搭董事长办公室效果图现代董事长办公室效果图简约董事长办公室效果图最新董事长办公室效果图欧式董事长办公室效果图美式董事长...
重庆北碚办公家具市场在哪里谁知道?- 一起装修网[回答]家具市场在以下地址青田现*公家具地址:大溪沟街10号东科精品办公家私地址:中山路街道中山大道东段145号迪欧办公家具地址:重庆...重庆北...
