出门就打“刺溜滑”!抚顺南阳安居北区附近近百米“溜冰场”困扰出行
1月8日,抚顺市民卢先生反映,在抚顺市新抚区南阳安居北区601车站所处的马路跑水结冰,一直延伸到学府一品,近百米的“溜冰场”困扰车辆和行人出行。
卢先生介绍,路面结冰有几天了,冻得非常结实,刚刚还看到有人打“刺溜滑”摔了跤,“我打听了一下,说是台南家苑跑的自来水。”
“这地方车来人往的,希望能够尽快将冰面铲除,不然很容易出事。”卢先生希望有关部门能够尽快解决这一路段的结冰问题,保障市民安全出行!
(二三里编辑 王宇)
20强避雷器及支柱绝缘子企业:抚顺电瓷、南阳金冠等上榜
避雷器: 用于保护电气设备免受雷击时高瞬态过电压危害,并限制续流时间,也常限制续流赋值的一种电器。避雷器有时也称为过电压保护器,过电压限制器。
支柱绝缘子: 是一种特殊的绝缘控件,能够在架空输电线路中起到重要作用。绝缘子在架空输电线路中起着两个基本作用,即支撑导线和防止电流回地,这两个作用必须得到保证,绝缘子不应该由于环境和电负荷条件发生变化导致的各种机电应力而失效,否则绝缘子就不会产生重大的作用,就会损害整条线路的使用和运行寿命。
本期资讯整理汇总了2016年度国网中标最多的避雷器及支柱绝缘子厂家,并根据中标数量排出前20名厂家名单以供参考。排名如下表:
其中抚顺电瓷制造有限公司 在去年国网输变电项目变电设备招标采购中,以中标39包居首;南阳金冠电气有限公司 中标34包排在第二;平高东芝(廊坊)避雷器有限公司 中标32包排在第三。
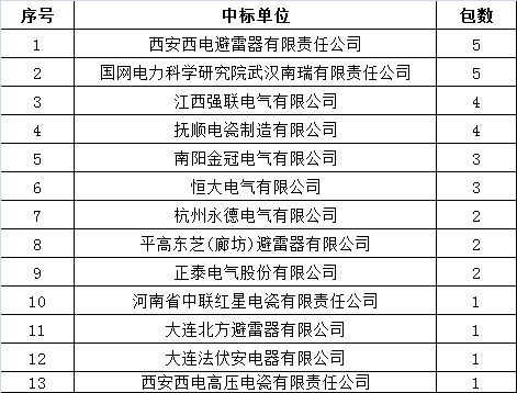
在国家电网公司输变电项目2017年第一次变电设备(含电缆)招标采购-避雷器及支柱绝缘子中标公告中,有13家供应商分享33个包,抚顺电瓷制造有限公司、南阳金冠电气有限公司、平高东芝(廊坊)避雷器有限公司 都有不错的成绩。详情如下表:
小编在此祝愿以上企业,在新的一年里,能够让佳绩再续,辉煌再现!
(数据来源于国家电网)
看完文章后,您可以:
1、分享到朋友圈,与更多人分享知识!
2、关注电老虎网微信公众号:电老虎dianlaohu查看更多有价值资讯!
3、登陆电老虎网(www.7895.com)获取更多板块信息!
4、下载电老虎报价通APP(手机各大应用商店可搜),18万多种产品任意搜!
相关问答
抚顺南阳 盛世桃园洗浴?还好吧现在没有自助餐了还好吧现在没有自助餐了
抚顺 有哪些高中?初中?多了去了!高中:一中,二中,四中,六中,七中,十中,十二中,十六中,五十二中,清原一中,清原二中,抚顺县高中,石文高中,新宾高中,望花高中,南阳...多了去了!高中...
我想找一个房价在5-6万一套的小城市生活,请问大家有什么好推...欢迎来山东东营。东营市是胜利油田驻地,很多油田的老房子五六万就能买到。面积五六十个平方。东营市地处黄河入海口,环渤海经济圈,GDP也是山东首位...
我想找一个房价在5-6万一套的小城市生活,请问大家有什么好推...欢迎来山东东营。东营市是胜利油田驻地,很多油田的老房子五六万就能买到。面积五六十个平方。东营市地处黄河入海口,环渤海经济圈,GDP也是山东首位...
抚顺 一村民打地基挖到52枚各式炸弹,赶紧报警, 你怎么看?少见多怪。抚顺曾是日本统治时期时的殖民城市,还经过国民党(二○七师)的接管,在某些地方发現炮弹或者武器,不足为怪。在我七、八岁的时候,有一天看见很多人...
抚顺 新抚区、望花区、顺城区、东洲区都有哪些社区(街道办事处)啊?南阳街道、刘山街道、花园街道、千金乡。望花区辖8个街道...新抚区辖10个街道办事处1个乡:榆林街道、新抚街道、千金街道、福民街道、站前街道、永安台街道...
抚顺 市养老院的两栋旧楼是不是危楼,什么时候动迁,这次危楼改造,包括这两栋楼不?目前是在沉陷区附近做试点,主要是南阳这面、所谓动迁就是抚顺市没卖出去的新楼很多,万达、河北、天湖桥、沈抚新城等地区,动迁就是旧楼的原有建筑面积+10平,...
全国各地的电话区号是多少?请一一列出来。谢谢![回答]中国城市电话区号对照表北京市010上海市021天津市022重庆市023香港852澳门853河北省邯郸市0310石家庄0311保定市0312.....
如果提到一个人,就能想起一个地名,你们那里的这个名人会是谁?如果提一个人就能想到一个地名,我马上能想到诸葛亮。因为诸葛亮在《出师表》里有一句:臣本布衣,躬耕于南阳。意思就是诸葛亮以前是个老百姓,在南阳隐居耕种。...
课文中写的琥珀还有可能是怎样形成除了琥珀是滴下来的松脂外,...[回答]琥珀知识篇---1.琥珀是怎样形成化石的?琥珀,通俗地说就是一种植物的树脂,近似于我们常说的“松香”,是由植物(多数是有木质结构的树木)在一定的温...
