家电维修酷乐视 乐视S50 Air电视电源通病维修见解
乐视S50 Air电视电源通病维修见解
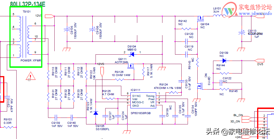
接修一台乐视S50 Air电视,不通电、指示灯不亮,电源板号为715G6748-P02-000-003H。通电开机测电源除主机整流输出为300V外,其它各项输出均为零,判断为电源板损坏。该电源有个通病,就是板号为D9104、型号为MB510的肖特基二极管容易损坏,在线测试阻值为零,确已损坏。应急修理本来是可以直接去掉该贴片二极管的,但为了保证同步整流驱动器SP6018的性能不受影响,同时也为减轻同步整流开关管Q9111的负担,建议最好找一个参数大于5A、100V的肖特基二极管换上。(作者:惠美家电)
原文:https://www.jdwx.info/thread-770916-1-1.html
家电维修论坛是专业的家电维修技术交流社区,学习电子电路基础知识,分享家电维修技术资料,交流家电维修技巧经验,获取更多精彩内容请关注家电维修论坛。
乐视S50 Air电视电源通病维修见解
接修一台乐视S50 Air电视,不通电、指示灯不亮,电源板号为715G6748-P02-000-003H。通电开机测电源除主机整流输出为300V外,其它各项输出均为零,判断为电源板损坏。该电源有个通病,就是板号为D9104、型号为MB510的肖特基二极管容易损坏,在线测试阻值为零,确已损坏。应急修理本来是可以直接去掉该贴片二极管的,但为了保证同步整流驱动器SP6018的性能不受影响,同时也为减轻同步整流开关管Q9111的负担,建议最好找一个参数大于5A、100V的肖特基二极管换上。
原文:https://www.jdwx.info/thread-770916-1-1.html
家电维修论坛是专业的家电维修技术交流社区,学习电子电路基础知识,分享家电维修技术资料,交流家电维修技巧经验,获取更多精彩内容请关注家电维修论坛。
相关问答
乐视 智能遥控器不灵的问题怎么解决?你好楼主,这种情况可以建议你将遥控器的电池取消,然后再装上相当于给遥控器重新启动一下看看。能否解决吧,因为这种问题只有开机键可以用其他店不可以用的,这...
乐视 液晶电视屏幕坏了 维修 需要价钱-ZOL问答乐视的屏幕坏了是S502D的,维修要多少钱这个显示屏已经坏了,没法修复,只能换屏幕乐视就是为碎屏而生的,垃圾电视有些屏幕费用是整机的50%以上所以了要么不换...
乐视 电视如何 维修 ?3.连接线连接不稳定如果是连接线连接不稳定,这只需把电源关闭后连接好即可;4.led灯管坏了电视机屏幕出现问题,可能led灯管坏了,这就需要拿到维修店维修;...
乐视 电视服务电话-ZOL问答乐视电视始终坚持诚信经营,在提供优质产品的同时,也提供贴心的服务。在服务方面,乐视电视始终以“顾客满意”为中心,设立客服中心,顾客不管在哪里,乐视电视就在...
乐视 电视指示灯不亮 维修 费用多少?大概需要100多元乐视电视维修收费不换板的话一般维修费用100+,看电视尺寸而定。更换整个主板的话,大概是300-500元左右大概需要100多元乐视电视维修收费不...
乐视 主板电源坏了怎么 维修 ?如果乐视主板电源坏了,首先需要确认故障原因。可以尝试以下维修方法:1.检查电源线是否插紧,确保连接良好。2.检查电源插座是否正常工作,尝试更换插座。3...
乐视 wifi模块故障?乐视WiFi模块故障是指乐视设备(如超级电视、手机等)所采用的WiFi模块可能出现的问题。WiFi模块是设备连接无线网络的关键部件,如果出现故障,可能会导致网络连...
乐视 电视 维修 费用明细?乐视电视维修费用的明细一般是如果更换整个屏幕模组总成需要1000元以上的价格,而单独更换内屏一般需要800元左右,更换外屏模组一般需要200元左右的价格进行使...
乐视 电视官网 维修 中心?有的。乐视超级电视(泰丰路)芙蓉区三湘家电城1栋40号长沙乐视光电科技有限公司天心区中意路大托城外城建材市场19栋9号有的。乐视超级电视(泰丰路)芙蓉区...
现在的 乐视 手机坏了还能修吗?谢邀!乐视售后维修点,各大维修点都面临无米下锅、配件断供的窘境。购买了乐视手机并在保修期的很多人与维修人员沟通,维修点工作人员表示,没有配件,无法修理...
相关文章
-
专业音响工业电源医疗设备环形变压器好坏检测全攻略(适配不同应用场景,新手也能轻松上手)详细阅读
一、开头引言 环形变压器,行业内俗称“环牛”,凭借其体积小、漏磁小、效率高、温升低、输出特性优良等先天优势,已经成为专业音响设备、工业电气控制柜、医...
2026-04-22 3
-
《贴片芯片焊接质量检测实操指南:从消费电子到车规芯片的行业适配方案》详细阅读
一、开头引言 贴片芯片(Surface Mount Chip,表面贴装芯片)是消费电子、汽车电子、工业控制和医疗设备等领域的核心元器件。一块手机主板...
2026-04-22 5
-
《压敏电阻好坏检测实战指南(电源与工业设备场景适配,新手老手均可上手)》详细阅读
一、核心写作目标(写在开篇) 本指南面向电子维修人员、企业质检从业者、电子爱好者三类群体,聚焦压敏电阻在电源防护与工业设备领域的核心应用场景,以“实...
2026-04-22 6
-
VSCode嵌入式开发环境元器件检测实操指南(PlatformIO适配,工程师必看)详细阅读
作为一名嵌入式开发工程师,你有没有遇到过这样的情况:写好的代码在VSCode里编译零错误,烧录到开发板后却运行异常——电机不转、传感器无数据、屏幕花屏...
2026-04-22 7
-
PCB排版如何影响元器件检测:从原理到实操的全面指南(适配电子制造全场景)详细阅读
一、核心写作目标 撰写一篇兼顾新手入门与专业需求、杜绝同质化的电子行业元器件检测实操指南,以“排版布局与检测的深度关联”为核心视角,清晰、细致地讲解...
2026-04-21 7
-
AI伴奏助手凭啥能火遍全网?我用一年踩坑经验告诉你,这东西真不是智商税!详细阅读
说句掏心窝子的话,我第一次接触AI伴奏相关的工具,纯粹是被逼的。去年公司年会要表演节目,我想着露一手弹个吉他伴奏,可网上搜了一大圈,那歌的官方伴奏死活...
2026-04-21 7
-
AI会议助手真实体验:一个项目经理的惨痛教训与翻盘实录详细阅读
老话说得好,“好记性不如烂笔头”,可现在这年头,开会的时候光靠烂笔头,真的能把人逼疯。上个月我一个在互联网公司做项目经理的发小老陈,差点因为一场会议被...
2026-04-21 7
-
2026年找工作太难?我试了AI就业助手,3个月拿到4个offer,告诉你真实体验详细阅读
哎,说句实在话,2026年这就业形势,真的有点让人头大。 前段时间我表妹毕业了,学的市场营销,投了200多份简历,面试邀约不到10个,其中还有3个是...
2026-04-21 13

最新评论