家电维修调压表安装 燃气调压站(柜)简介及操作与维护
燃气调压站(柜)简介及操作与维护
天然气调压站:
组成部件:入口紧急切断阀(ESD阀),超声波流量计,粗过滤器(旋风分离器),精过滤器(凝聚式过滤器),增压机,电加热器,集污筒。
ESD(Emergency shunt down):
作用:实现与上游管道的电绝缘、火灾、严重泄漏等紧急事故时的紧急切断。
关断时间<3秒;执行机构有气动型,和气液联动型。
一般配置绝缘接头以实现调压站和上游管线的电绝缘。只设置就地开启,不设置远程开启功能。
超声波流量计:
作用:超声波流量计是通过检测流体流动对超声束(或超声脉冲)的作用以测量流量的仪表。
原理:燃气用超声波流量计,主要适用于燃气、氮气、氩气及城市混合气体。采用重复性能优越的“传播时间差”方式,在测量管内安装一组超声波传感器;同时测量彼此之间的声波到达时间差来计算出气体流速(例如:船夫渡河)。
粗分离器(旋风分离器):
作用:消除天然气中大的固体颗粒和游离液滴。以及在电厂初期运行阶段存留在管道内的杂质。
原理:根据力学原理,主要靠离心力,重力,冲击力分离天然气中的固体颗粒和液滴。分离出的污物沉落到底部,排至集污筒。大于10um的固体颗粒和液滴都可被分离出来。
精过滤器:
作用:与粗过滤器配合使用,实现天然气的经过滤,满足燃机的使用。
原理:分两段过滤,一段为挡板设计,和旋风分离作用类似。气体通过惯性碰撞作用下,气、液、固进一步分离。气体中粒径较大的尘埃被滤除,对后级精滤芯起保护作用。二段采用滤芯,对天然气过滤。粒径微小的液态雾状物被收集在精滤芯上,并凝聚成较大的液滴,在重力作用下,沉降到精滤管底部。
过滤器分为上下两段,在每段内分离出的冷凝液将通过各自的排污系统排至冷凝储罐。当液位达到高液位时,自动排污阀打开将相应的冷凝液排出;当液位降至低液位时,自动排污阀关闭;当液位达到高高液位时,说明排污系统有故障,同时DCS系统产生报警。
过滤/分离出来的凝液可以通过自动或手动排放到集液罐。集液罐所示,通过一个阻火器与大气相通。
调压单元:
组成:监控调压阀、工作调压阀。
工作过程:正常工况下,工作调压器调节调压出口天然气压力;当工作调压器故障时,工作调压器为事故常开状态,此时工作调压器下游压力升高,监控调压器监测到下游压力升高后,自动投入运行。为了加速监控调压器的反应速度,监控调压器配置有加速器;如果监控调压器也发生故障,监控调压器为事故常关配置,该调压支路自动关闭。当工作调压支路关闭后调压阀出口压力将逐步降低,当压力降低到备用调压支路的工作调压器设定点的时候,备用路的工作调压器自动投入工作。如果下游压力非正常继续上升至放散阀设定压力,放散阀启动;如果压力继续上升达到安全切断阀设定压力时,安全切断阀切断,保证系统安全。
燃机调压线:
电加热系统:
电加热器是为了保证进入启动锅炉调压部分入口的天然气温度高于20℃,进而保证启动锅炉调压出口的天然气温度高于1℃(补偿由于压降产生的温度降-1barg压力降会产生0.5℃的温降。启动锅炉调压部分入口天然气压力约40barg,出口处天然气压力约1barg,通过调压将产生约20℃的温度降)。
运行维护注意事项:
开启主管道球阀之前,根据压力指示,确认前后是否存在压力差,若有请开启支管旁路,待压力平衡后,关闭旁路,开启主管路球阀,注意球阀必须处于全开或全关的位置。
所有增压及减压操作必须缓慢操作。
所有阀门的开关应缓慢操作以避免冲击。
松动任何仪表连接或堵头时应先将隔离阀关闭。
设备停止使用时,应通过调压器下游排出管道内留存气体,不能在调压器前放气,不能出现气体倒流过调压器的现象。
调压站在使用时,必须保持安全阀前隔离阀处于开启状态。调压站某管路解体检修时,应隔离置换气体。
燃气调压柜:
调压柜主要功能:
燃气净化:对燃气进行过滤,以保证系统内设备正常运行。
燃气调压:将上游管网的燃气压力降至下游管网或管道所需的使用压力,且压力值在流量变化时能稳定在一定的范围内。
安全保护:当下游压力因故超过系统规定的压力范围时,对下游气流进行控制或对上游气流进行截流,以保证安全用气。
流量计量:对燃气流量进行测量并换算为标准状态下的流量。
中低压标准调压箱是通用型比较高的调压箱,将燃气调压器、过滤器、安全附件、燃气计量系统等集成一体的橇装燃气设备,具有以下特点:
占地面积小;系统协调性好;系统通用性强,适用范围广;可靠性高。
工艺流程:
按使用场所分为:首站、门站、调压站、民用区域调压柜、锅炉专用调压柜;
按进出口压力分为:高高压、高中压、高低压、中中压、中低压;
按结构型式分为:撬装式、柜式。
调压柜安装与使用:
1、安装
调压柜(站)位置的选择、与周围建筑物的水平间距、距地坪高度及防火安全要求应符合规范
调压柜(站)在安装前必须确认以下参数:
进口压力、出口压力、流量、适用介质、介质的流向。
安装前必须吹扫干净与之相联的管道。
管线试压时必须在调压柜(站)的进、出口加上盲板以防止损坏调压柜(站)。
调压柜(站)进、出口管与站前、后管道的对接严禁强力安装。安装时注意除去调压站进出口法兰上的防尘盲孔垫片。
2、使用
调压柜(站)安装完成后,供气方和用户准备妥当,方可开始启用。常规检查:首先检查调压柜(站)的外观及各阀门的启闭情况,各阀门均应处于关闭状态;
进行气密性检查,调压柜(站)压力设定值检查,合格后才能向下游用户供气。
检查用仪表要求:
压力表量程为试验压力的2倍左右,但不得低于1.5倍或高于4倍;
进行气密性试验的压力表精度不得低于1.5级,表盘直径一般不小于100mm;
进行调压器出口工作压力和切断阀、放散阀启动压力检查所用压力表精度不得低于0.4级,表盘直径不小于150mm;(压力在0.015MPa以下可用U形水柱计)。
2、1 气密性检查
试验介质:压缩空气或该调压柜的使用介质;
试验压力:调压前为最大进口工作压力的1.05倍。若在调试运行中进行,则为进口工作压力;调压后为超压切断压力的1.05倍;
试验方法:⑴ 关闭切断阀及出口端阀门,向调压器前管路缓慢充气,保压30min检查进出口管道中的压力。若调压器前管路压力下降则有外漏,可用皂液检查泄漏点;若调压器后管路压力升高则切断阀关闭不严。
⑵ 合格后,开启切断阀,随着气体流向调压器后管路,调压器自动关闭。压力稳定后检查下游管道压力,保压30min,压力值应稳定不变,若压力上升,则说明调压器关闭不严;若压力下降,则表示有外漏。
若现场无条件进行气密性检查,也可在调压柜(站)的设定值检查中进行。
2、2 调压柜(站)设定值检查
调压柜(站)出厂前均按用户要求参数进行了调压器出口压力、切断阀启动压力、放散阀启动压力的设定, 若无变化,只需进行设定值的检查(应对每一调压管路进行检查);若改变了调压器出口压力,应相应调整切断阀和放散阀启动压力,操作方法详见:调压柜(站)主要设备工作原理及操作方法。
使用调压站(柜)注意事项:
切忌快速开启阀门,猛开阀门极易损坏站内设备!
切忌向出口管道充入过高压力,否则会损坏调压器内部零件!
确认调压柜(站)的进、出口阀门已关闭。
缓慢开启进口阀门,并观察进站压力表和出站压力表是否在允许的压力范围;为避免出口压力表在充气时超量程损坏,可先关闭压力表下针形阀,待压力稳定后再完全开启。
打开调压器后直管上的测压嘴,检查调压器的运行是否正常;放气时因流量过小,出口压力表可能有微小的波动,待出口阀门打开后会自动消除。
当进、出口压力正常后可缓慢开启出口阀门。并精确调节调压柜(站)的出口压力。
切断阀的复位操作:
切断阀或附加在调压器上的切断器在执行了切断动作后须人工进行复位操作;
在进行复位操作前应查明切断的原因:系管网压力冲击或是调压器故障。调压柜(站)出口阀门关闭过快也会造成调压后管线压力升高使切断阀启动。
调压站(柜)主路和辅路的压力设定及切换方法:
1 压力设定:
调压柜(站)设定时,其副路的调压器的出口工作压力设定为主路调压器出口工作压力设定值的0.9倍;副路切断阀的启动压力设定值为主路切断阀的启动压力设定值的1.1倍(调压器出口工作压力≤3 KPa 时,不得大于4.5KPa;0.2MPa<调压器出口工作压力≤2.5MPa时,副路切断阀启动压力为主路切断阀启动压力的1.05倍)。
2 切换方法:
2.1 主路切换为副路供气
缓慢关闭主路进口阀门,随着主路调压器出口压力下降至副路调压器的启动压力,副路调压器自动开启,再缓慢关闭主路的出口阀门(此时可进行主路的维护、维修)。副路正常工作后可按需要将其出口压力调至主路调压器出口压力设定值以满足调压参数要求。
2.2 副路切换为主路供气
首先将副路调压器出口压力降至原调压器的出口压力设定值,开启主路的切断阀,再缓慢开启进口阀门向主路充气,待进出口压力稳定后,调整并检查其主路出口压力设定值合符要求后,缓慢开启主路出口阀门,随着出口压力升高至副路调压器的关闭压力,副路调压器自动关闭。
调压柜(站)维护:
调压柜(站)的出厂时均经严格的出厂检验,进行了调压器出口压力、关闭压力、切断阀启动压力、放散阀启动压力。
设定值的检验;低压端膜盒表的校验;各设备、管道及整机的气密性试验;调压柜(站)的外观及标示检验。但要保证调压柜(站)的正常运行,必须对其进行正确地维护保养。日常维护、维修人员必须熟悉和遵守调压柜(站)运行、维修、管理等方面的安全技术规章制度和规程;掌握调压器等主要设备的工作原理、及维修方法;定期检查调压柜(站)的使用情况,及时处理出现的故障。首次运行一周后首检:
1) 过滤器积垢程度检查;
2) 调压柜(站)外泄漏检查;
3) 调压器出口压力检查。
每月例行检查:
1) 用检漏仪检测调压柜(站)有无外泄漏;
2) 观察压力记录仪或压力表检查调压柜(站)的出口压力或关闭压力是否正常;
3) 检查切断阀脱扣机构能否正常工作, 检查切断后关闭是否严密;
4)观察过滤器压差表读数,当其压损△P≥0.2~0.3 bar时应清洗或更换滤芯。流量计前的过滤器其压损
△P≥0.1~0.15 bar应清洗或更换滤芯;
若无压差表,应根据气质清洁程度,定期安排清洗、更换滤芯;排水或排污;
清洗或更换滤芯时请先将其前、后阀门关闭,泄压后才能进行。
5) 检查调压柜(站)有无外力损坏。
每三~六个月定期检查、维修:
调压柜(站)的维修分为故障维修和定期检查维修。定期检查维修时间应视具体情况而定,它与:输送燃气的气质与清洁度有关;燃气管道的清洁度有关;调压柜(站)的可靠性要求有关。
1) 建议至少每一~三个月对调压器的关闭压力进行一次检查;
2) 建议至少每三~六个月对切断阀、放散阀进行一次启动压力设定值检查;
3) 建议每三~六个月(当介质为人工煤气时缩短至一~三个月)对调压器、切断阀内部零件进行清洁维护,对其易损件如:阀口密封件、薄膜、O型圈等进行检查,及时更换已溶胀、老化、压痕不均匀的密封件;
4) 检查调压器、切断阀内关键零件的磨损及变形情况,必要时请更换;
5) 检查管道及各部件外观油漆涂层,若剥落严重请予除锈补漆。
调压柜(站)内设备维修前必须将调压通道前、后阀门关闭,并泄压,才能拆开或拆卸调压器、切断阀。维修总装完毕后,应检查各活动部件能否灵活运动,再进行气密性试验,调压器关闭压力检查,设定值检查,合格后才能重新使用。
调压柜(站)运行管理部门应根据气质和使用情况,适当调整检查维护周期,及时对调压器密封件进行检查、更换,以保证安全、正常供气。
调压柜(站)主要设备工作原理及操作方法:
1.调压器
调压器作为调压柜(站)的重要设备,其正确的使用、维护是保证调压柜(站)正常运行的关键。调压器按其工作原理分为直接作用式和间接作用式:直接作用式调压器出口压力的变化直接控制阀瓣的运动,常用于中低压城市燃气管网,作为居民小区、工商业用户的调压、稳压设备,适用于天然气、人工煤气、液化石油气;间接作用式调压器出口压力的变化是通过指挥器产生一操作压力控制阀口的开度,常用于高中压、中中压、中低压燃气管网,作为大中型工业用户、站场、CNG站等的调压和稳压设备,适用于天然气、液化石油气和其它无腐蚀性气体,用于人工煤气时,易产生卡阻现象,小流量时有波动,不稳定。
调压器用于维持稳定的出口压力而无论流量或进口压力是否变化:
调压器的基本原理:
力系平衡 (直接作用式调压器):
调压器的平衡状态(直接作用式):
稳定的工作条件:进口压力、出口压力和下游用气量恒定。
如果下游用气量增加 →下游压力下降
下游压力下降→阀盘打开
阀盘打开→下游压力回升
下游压力回升→建立新的平衡
调压器出口压力设定:
若需调节调压器出口压力,选择调节范围适当的调节弹簧。开启调压器后管线上检测口阀门,缓慢打开调压器前端进口阀门,用搬手慢慢旋动调节螺杆,使出口压力达到设定值(顺时调节,出口压力升高;反时调节,出口压力降低)。缓慢关闭检测口阀门,检查此时压力表读数应为调压器的关闭压力。缓慢地稍微打开调压器后端出口阀门,停留片刻直到出口压力气流稳定,再将调压器后阀门全部打开。
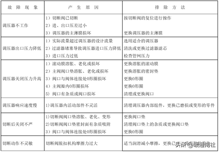
直接作用式调压器常见故障:
指挥器作用式:
间接式调压器常见故障及处理方法:
调压器维护通则:
维修前应先将调压器前后的进口和出口阀门关闭,泄掉压力,取下信号管;组装时应小心,以免损坏如阀口、薄膜等零件;组装好后应检查各活动部件能否灵活运动,并用皂液检查所有连接密封部位有无外泄漏,再按调压器出口压力、切断器启动压力设定方法进行压力设定。
日常维护:
根据气质情况,至少每月应进行一次例行检查:
(1)用燃气报警仪器(或皂液)检查调压器有无外泄漏。
(2)检查调压器的出口压力或关闭压力是否在规定范围内。
(3)带切断的调压器应检查切断器脱扣机构能否正常工作, 检查切断后关闭是否严密。
(4)对调压器外部进行清洁。
定期检查:根据气质情况,建议每3-6个月(当介质为人工煤气时,建议维护周期缩短至1-3个月。
运行管理部门应根据气质情况,适当调整维护周期)必须定期对调压器进行检查:
(1)对调压器的关闭压力进行一次检查。
(2)带切断的调压器应对切断器进行启动压力设定值检查。
(3)对调压器内部零件进行清洁维护,对其易损件如:阀口密封件、平衡膜、O型圈进行检查,及时更换已溶胀老化、压痕不均匀的密封件。
(4)检查调压器内关键零件的磨损及变形情况,必要时请更换。
切断阀常见故障及处理方法:
切断阀的日常检查可利用手动切断旋钮的开启来确认切断阀是灵敏正常;
检查脱扣机构及传感器撞块的动作灵敏度,如不灵活应对进行润滑;
检查切断阀切断后关闭是否严密;
建议对切断阀进行定期日期检查,如允许,可每月检查一次;
建议在运行过程中至少每三个月对切断阀进行一次启动压力的检查;
建议切断阀易损件至少每年更换一次。
当切断阀关闭后,应检查出超压原因,经处理解决后,方能进行复位操作,方法如下:
1)关闭进、出口阀门;
2)检查出口压力值是否为正常范围内,正常时方可进行下一步操作;
3)用手握住复位手柄,按照,并确认脱扣机构已上扣;
4)缓慢开启进口阀门,如开启得太快切断可能再次被切断或者损坏管线上的设备(压力表、调压器内部件、切断阀内部件)。
过滤器:
放散阀在调压柜(站)中是一种安全保护装置,能将非故障引起调压器出口压力升高的气体排出,以避免安全切断阀频繁切断导致调压器停止工作。
放散阀启动压力是通过旋转调节螺塞改变调节弹簧的压缩量来设定的。顺时旋转启动压力升高,反之则降低。
本文来源于互联网,暖通南社整理编辑。
小区燃气调压箱该怎么安装
专注于商业建筑机电及装饰,实事求是,分享经过实践检验的行业经验。
理想的燃气供应系统将气体从井口输送到最终用户不需要调压器;这样的理想供应系统得以维持的条件是用户需求恒定,气源的供给能力恒定,同时两者之间是一致的;相应的装置--应运而生。
燃气调压系统是燃气输配系统中用来调节燃气供应压力的降压设备,其基本任务是将前级较高的进口压力调节至下游所需要的压力。是在燃气输配管网中是连接各过程的重要环节。组成调压站的设备有阀门、安全切断阀、安全放散阀、过滤器、补偿器、调压器、测量仪表、旁通管等。调压器是调压系统中最核心的部分,调压器最大的功用是保持燃气在使用时有稳定的压力从而保证燃气用具得到稳定的燃空比(燃气与空气的配合比例);燃气供应系统中使用调压器将气体压力降低并稳定在一个能够使气体得到安全、经济和高效利用的适当水平上。
1、调压箱的箱底距地坪的高度宜为1.0-1.2m,可以安装在建筑物外墙壁上或悬挂于专用的支架上;
2、调压箱到建筑物的门、窗或其他面向室内的孔槽的水平净距不应小于1.5m;
3、调压器不应安装在建筑物的窗下和阳台下的墙上;
4、不应安装在室内通风机进风口的墙上;
5、调压箱上应有自然通风孔;
6、燃气管道埋在机动车道下时,不得小于0.9m;
7、埋在行人道下时,不得小于0.6m;不能满足以上条件时可以用套管或者其他保护措施;
相关问答
调压表 装反会怎么样?调压表装反会导致读数错误,并且可能会损坏调压表。1.调压表是一种用于检测气体或液体压力的仪器,其读数基于其内部的压力传感器。如果调压表装反,压力传感器...
调压 过滤器怎么 安装 ?调压过滤器的安装步骤如下:1.首先,确定安装位置。通常调压过滤器应安装在压缩空气管道系统的最前端,以便对进入系统的空气进行过滤和调压。2.在确定好的位置...
燃气管道 安装调压表 有危险吗?有一定的危险!有可能弄到手有一定的危险!有可能弄到手
燃气 调压站 的组成及工艺流程_作业帮[最佳回答]调压站在燃气输配系统中的主要作用是调节和稳定系统压力,并控制燃气流量,防止调压器后设备被磨损和堵塞,保护系统,以免出口压力过低或超压.调压站...
60伏充电器 调压 开关怎么 安装 ?调压开关接线的方法如下:1.首先将调压器输入户口与电源线连接。2.然后将调压器输出端与用电器的电源连接。3.接着将调压器的零线接口与电源的零线连接。...
燃气 调压 柜接地线 安装 方法?关于燃气调压柜接地线安装方法如下:1.确定接地线位置:根据燃气调压柜的实际位置和接地要求,选择合适的地点设置接地线。一般要求接地线与调压柜的距离不少于...
天然气 表 的 安装 位置?1、宜安装在不燃或难燃结构的室内通风良好和便于查表、检修的地方。2、严禁安装在下列场所:1)卧室、卫生间及更衣室内;2)有电源、电器开关及其他...1、宜...
天然气皮管可以自己装不 调压 吗?天然气皮管可以自己安装,但不建议自己调压。天然气在管道中的压力较高,如果没有适当的压力控制和安全措施,可能会引起危险。为了保障家庭安全,应该找专业的天...
燃气表, 安装 位置?(1)宜安装在不燃或难燃结构的室内通风良好和便于查表、检修的地方。(2)严禁安装在下列场所:1)卧室、卫生间及更衣室内;2)有电源、电器开关及其他电器...(1...
燃气 调压 柜防雷接地标准?1、调压器必须由经过培训、具备电工资格的人员安装、操作和维护,防止无关人员操作本机。2、在实施安装和检修调压器之前,务必切断输入电源,以免引起触电或产...
相关文章
-
2026年4月文档助手AI推荐必看:MyBatis核心原理与面试考点全解析详细阅读
本文导读:你是否只会写 @Select 注解,却说不上来 MyBatis 到底是怎么把 SQL 结果“变”成 Java 对象的?是否在面试中被问到“一...
2026-04-21 4
-
2026年4月招聘季深度解析:一文讲透简历优化AI助手背后的核心技术详细阅读
在求职竞争日益激烈的2026年,一份高质量、与岗位精准匹配的简历已成为求职者的核心竞争力。简历优化AI助手正是为解决这一痛点而生的智能工具——它基于自...
2026-04-21 4
-
2026年4月9日:一文看懂AI助手入口的三大技术实现路径详细阅读
在2026年的AI应用版图中,AI助手入口已经从一个单纯的交互界面概念,演变为涵盖浏览器协议、前端SDK、API网关等多层次技术架构的核心基础设施。无...
2026-04-20 7
-
2026年4月9日:Spring AI助手配置MCP协议全攻略详细阅读
一、开篇引入 在2026年的AI应用开发中,如何让大模型高效、安全地调用外部工具,已成为开发者绕不开的核心命题。Model Context Prot...
2026-04-20 7
-
2026年4月8日 门诊助手AI搜索资料:Spring AI MCP协议全解析详细阅读
一、开篇引入 模型上下文协议(Model Context Protocol,简称MCP)是2024年由Anthropic公司提出的开源协议,旨在标准...
2026-04-20 7
-
2026年4月8日 联想AI助手:从“陪聊”到“执行”,天禧Claw系统级Agent深度解析详细阅读
开篇引入 “说得好听,但能不能帮我动手把事办了?”这是当前AI聊天框时代大多数用户的真实心声。无论是写周报、润色邮件还是查资料,大语言模型(Larg...
2026-04-20 8
-
2026年4月10日 通用助手AI核心技术:RAG原理与面试题全解析详细阅读
在AI应用开发的技术版图中,RAG(检索增强生成)正从一项实验性方案蜕变为企业级智能应用的核心支柱。许多学习者和开发者对这个概念的理解仍停留在“让模型...
2026-04-20 8
-
2026年4月10日 编程界的“根_英雄联盟ai助手”:Spring框架IoC与AOP核心原理深度解析详细阅读
开篇引入 在Java企业级开发的生态系统中, Spring框架 无疑占据着“根_英雄联盟ai助手”般的核心地位——它就像游戏里的全能辅助,默默在后台...
2026-04-20 7

最新评论