家电维修店装修拆装 石家庄装修公司拆解装修流程 揭秘预算超支原因
石家庄装修公司拆解装修流程 揭秘预算超支原因
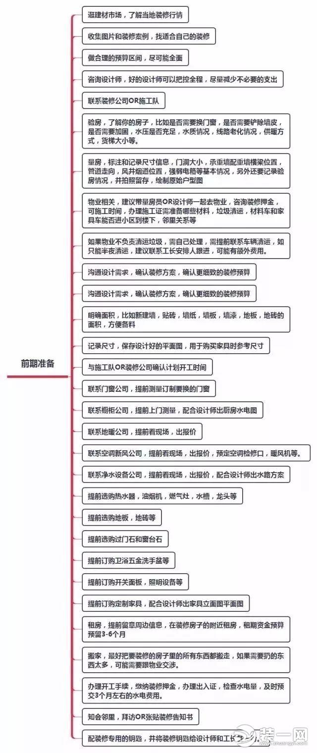
装修是什么?装修是一个漫长的,复杂的,需要多方协作,综合统筹的系统工程。中间涉及到的人员之广,物料之多,远超一个非专业人士能掌控的程度。今天石家庄装修公司用思维导图软件对装修全过程进行一个细化拆解。从第一步了解装修市场开始,到最后的软装配饰搭配做一个系统的梳理,扒一扒多数业主的装修预算到底是怎么超支的。
说句实实在在的话,全部拆分出来以后小编真的吓了一跳,竟然有79个大项目需要我们统一来协调管理,确实好累好累呀,而这仅仅是大项目,每一个项目中还有很多小项目,比如瓷砖,我们需要选砖、定方案、验货、核算工费、完工验收、退货六个步骤来做。
通过石家庄装修公司整理的这个框架我们很容易发现以下内容:
1、全程至少需要9个协作方
2、开工前至少需要确认13类产品
3、材料采购至少需要6次
4、至少有5次测量人员上门
5、至少有12批安装人员上门
6、至少需要4次项目验收
别着急!我们具体看下导致装修预算超支的秘密,石家庄装修公司整理所有的环节,发现一般会是这几个原因。
前期准备不足
计划朝令夕改,牵一发动全身
准备阶段规划不全面,筹备不细致,导致施工时各种不顺利。
从整个思维导图来看,我们可以很清楚地发现:
装修的关键不仅仅在于施工落地,准备阶段同样重要,而大多数小伙伴都忽略了准备阶段的重要性。
这就是为什么设计师总是告诉你,装修计划一旦制定,开工后尽量不要做改动。
因为牵一发动全身,一做改动就会打乱整个计划,会引起整个过程陷入混乱,产生许多不必要的支出。比如一个插座的位置来回改动了3次,还没有最终确定下来,浪费材料不说,施工方倒是从中捞取不少油水。
装修中各种增项
装修加了十次钱,报价坑我千百遍
报价一拆多,看似便宜其实贵!
什么叫一拆多呢?拿卫生间贴砖举例,一般报价是XX元/m²,但是有的公司会把贴砖一项拆分成抹灰、拉毛、铺贴、界面剂等等十多个小项,每个小项单独看价格确实低,但是整体加起来远超过按平米报价的价格。
在此不得不佩服某些装修公司缜密又清奇的思路,如此一拆多大化小 1+1>2 的秘籍都被他们参透!
传说中的多退少补,结果一直在补!
很多装修公司在报价的时候都会备注一项“多退少补”,千万不要小看这一个项目,只要签约付款,用脚趾头想也知道,退是不可能的了!
装修行业常有的猫腻是报价明降暗升。举个例子,小伙伴们家里装修明明有十项内容,甲乙两家装修公司在竞争。甲公司为了签单,只给大家报了十项中的七项,价钱自然就低。
大家以为自己挑到了物美价廉的好公司签了合同,到了实际装修过程,各种加钱,算下来还不如老老实实十项内容都报的乙公司。
在很多装修公司经常出现的纠纷问题,卫生间防水。
标准的卫生间防水,要求涂料十字涂抹,淋浴区高度在1.5米~1.8米,洗手盆高度在1.2-1.5米,这里是很容易出现问题的!
第一种情况是只给做了地面防水,墙面防水问你需不需要做?能不做吗?!不做都不敢在家里洗澡好吗?!尤其后面是衣帽间或者衣柜,那衣服都不敢放了!但做的话,肯定需要加收费用!因为当时报价只有地面没有墙面!
第二种情况是报价里报了防水但是高度做不到位!只做1.2米的防水,再高就得加钱,不加钱不做。
交叉安排工期
从思维导图里,我们发现,全程有9个协作方需进场,5次测量人员上门,12批安装人员入场,这里面工期要交叉进行,不能做完一项才去做下一项。
比如在拆除阶段,就需要联系一些设备的厂家,比如窗户、暖气、新风、中央空调,包括水电,橱柜等。这样厂家和施工队就可以做好交接,提前去预留水电位,插座的位置,为水电工程做准备。拆除完了,水电马上就可以入场了。
瓦工中后期阶段可以找木门、衣柜的厂家上门测量尺寸。提前买砖,给下个阶段施工留足余量。
主材服务对接群,全程对接每一个工种施工情况,主材施工进度表,把控每一个项目施工工期,防止出现延期现象。
耽误工期
比如空调管线没拉好,木工师傅来了也无法封吊顶。若师傅采用工时制,来一天就要给一天的工钱,即使没事做,只要错不在他,你的钱还是得照付。
钱花不在刀刃上
该花的花,不该花的别花
装修当然什么都想要最好的,质量最有保障的,但是苦于预算有限,又不懂得哪个环节用普通产品“凑合”一下就行,而有些环节和产品坚决要用最好的。
石家庄装修公司提醒大家,其实装修中最不值得花钱的有:
贵且难打理的实木家具,轨道总是坏的移门,华而不实的吊灯,过分苛求环保的涂料,花样繁多不实用的吊顶等。
装修中最值得花钱的地方有:
隐蔽工程水电、厨卫家电、马桶、淋浴花洒热水器、地面砖等。
装修可以说是必超预算,但有时候超的预算未必是真的超,比如原本预算3k的冰箱,看到某品牌的新款超级漂亮价格7k,直接买了。装修就是一分钱一分货,中间只要没有无意义的损耗就行。
有关装修预算都花到哪了的相关介绍就到这里了,想要了解更多装修知识以及专业的石家庄装修公司,就请继续关注本网站吧!
张杰:家电维修界的“拆装大师”
在这个科技飞速发展的时代,家电已成为我们生活中不可或缺的一部分。然而,随着使用频率的增加,各种小故障也随之而来,如何解决这些问题成为了许多家庭的烦恼。
而在这个领域,有一位被誉为“拆装大师”的家电维修专家——张杰,他的故事值得每一个家庭关注。
张杰毕业于某科技学院电子工程专业,扎实的理论基础让他在家电维修行业如鱼得水。他的工作不仅仅是修理,更是一种艺术。
无论是老旧的冰箱、复杂的洗衣机,还是最新款的智能电视,张杰都能轻松应对。他甚至可以闭上眼睛,凭借着敏锐的触觉和丰富的经验,将各种家电拆解并重新组装,丝毫不差。
精湛技艺,源于热爱
张杰的维修之路并非一帆风顺。刚毕业时,他也曾面临过许多挑战。面对复杂的电路和繁琐的机械结构,他从未退缩。
每一次维修都是一次学习的机会,他总是能从失败中汲取经验,逐渐积累起丰富的实战技巧。
张杰常说:“维修不仅是技术,更是对每一个细节的关注和对每一台设备的尊重。”
他的热爱不仅体现在工作中,也感染了周围的人。许多客户在体验过他的服务后,纷纷成为了他的忠实粉丝。
他们赞叹张杰的专业与耐心,认为他不仅是一个维修工,更像是一位家电健康的守护者。
在张杰的手中,许多看似无望的家电都获得了“重生”。他不仅能快速找出故障,还能给出合理的维修方案,帮助客户节省了大量的时间和金钱。
无论是换个零件,还是进行深度清洁,他总能让家电焕然一新。客户们常常惊叹:“这台冰箱简直像新的一样!”
让家电“重生”,焕然一新
张杰的梦想并不止于此。他希望能够开设一个家电维修培训班,将自己的经验传授给更多的年轻人。
他相信,随着科技的发展,家电维修行业将会迎来更大的机遇和挑战。他希望通过自己的努力,培养出更多优秀的维修人才,让每一个家庭都能享受到高质量的维修服务。
在张杰的世界里,家电维修不仅是一份工作,更是一种责任。他用自己的热情与专业,诠释了什么是真正的“拆装大师”。
无论未来的道路多么艰辛,他都将继续前行,为每一个家庭带去温暖与便利,更好地为人民服务。
未来的梦想,培养更多的优秀维修人才
相关问答
个人如何办理废旧 家电 拆解公司?先到你当地市场监管局办理营业执照。注册公司需要的材料有:法定代表人、财务、监事的身份证原件,有股东也要股东身份证,公司章程、经营场所的地址证明文件(房...
如何办理废旧 家电 拆解公司?1.办理相关证件:回收拆解企业需要办理相关的营业执照、环保许可证等证件,以便合法经营和管理废旧家电。2.签订合同:回收拆解企业需要与家电回收方签订合同,...
墙壁开关防水盒要怎么更换?-家居 装修 –手机房天下问答[回答]第一种是在一个桩头上接了两根导线;第二种是零、相线接错了;第三种是开关安装在可燃物体上,线芯露在外面或者水汽渗入,造成短路,所以卫生间等开关插...
利仁烤串机油盒的拆卸?方法如下:在拆卸的时候一定要看清楚,有些东西因为里面有电路或者是细小的零件,所以佰会标明不可拆卸,外面的拆卸上盖的中心有一个圆形的小塞子,把小塞子拿...
艾美特电风扇 拆装 有哪些步骤[回答]当电风扇处于完整的状态时,很难将抹布等物塞进去擦干净扇叶上的灰尘,最好的办法就是要将其拆卸下来。因此在对其进行清洗前,首先要拆卸电风扇的保护...
良治电器马桶盖怎么拆?找到螺丝帽,用活搬手卸下来,再换上新的就行了。一般螺丝帽的位置不好找,有的在明处,有的在暗处。在暗处的螺丝帽,在马桶内靠水箱一侧,打开盖。用手伸进去,向上...
京东的上门换新需要自己 拆装 吗?换新工作人员会根据下单时间来安排工作人员上门更换产品,在京东上门换新工作人员上门服务前需要你把旧的产...不需要。京东上门换新是你在京东下单成功后,京...
请问下利仁电饼铛怎样拆卸_住范儿家装官网在拆卸的时候一定要看清楚,有些东西因为里面有电路或者是细小的零件,所以会标明不可拆卸,外面的拆卸一般在上盖的中心有一个圆形的小塞子,把小塞子...
厨房台面 拆装 有哪些步骤?_土巴兔 装修 问答发现更多装修知识...
VIHam维哈曼电吹风怎样拆解?要拆解VIHam维哈曼电吹风,首先确保断开电源并拔掉插头。然后,查找并拆下电吹风的外壳螺丝,通常位于底部或侧面。使用螺丝刀或扳手轻轻拧松螺丝,并将它们放在...
相关文章
-
2026年4月文档助手AI推荐必看:MyBatis核心原理与面试考点全解析详细阅读
本文导读:你是否只会写 @Select 注解,却说不上来 MyBatis 到底是怎么把 SQL 结果“变”成 Java 对象的?是否在面试中被问到“一...
2026-04-21 4
-
2026年4月招聘季深度解析:一文讲透简历优化AI助手背后的核心技术详细阅读
在求职竞争日益激烈的2026年,一份高质量、与岗位精准匹配的简历已成为求职者的核心竞争力。简历优化AI助手正是为解决这一痛点而生的智能工具——它基于自...
2026-04-21 4
-
2026年4月9日:一文看懂AI助手入口的三大技术实现路径详细阅读
在2026年的AI应用版图中,AI助手入口已经从一个单纯的交互界面概念,演变为涵盖浏览器协议、前端SDK、API网关等多层次技术架构的核心基础设施。无...
2026-04-20 7
-
2026年4月9日:Spring AI助手配置MCP协议全攻略详细阅读
一、开篇引入 在2026年的AI应用开发中,如何让大模型高效、安全地调用外部工具,已成为开发者绕不开的核心命题。Model Context Prot...
2026-04-20 7
-
2026年4月8日 门诊助手AI搜索资料:Spring AI MCP协议全解析详细阅读
一、开篇引入 模型上下文协议(Model Context Protocol,简称MCP)是2024年由Anthropic公司提出的开源协议,旨在标准...
2026-04-20 7
-
2026年4月8日 联想AI助手:从“陪聊”到“执行”,天禧Claw系统级Agent深度解析详细阅读
开篇引入 “说得好听,但能不能帮我动手把事办了?”这是当前AI聊天框时代大多数用户的真实心声。无论是写周报、润色邮件还是查资料,大语言模型(Larg...
2026-04-20 8
-
2026年4月10日 通用助手AI核心技术:RAG原理与面试题全解析详细阅读
在AI应用开发的技术版图中,RAG(检索增强生成)正从一项实验性方案蜕变为企业级智能应用的核心支柱。许多学习者和开发者对这个概念的理解仍停留在“让模型...
2026-04-20 8
-
2026年4月10日 编程界的“根_英雄联盟ai助手”:Spring框架IoC与AOP核心原理深度解析详细阅读
开篇引入 在Java企业级开发的生态系统中, Spring框架 无疑占据着“根_英雄联盟ai助手”般的核心地位——它就像游戏里的全能辅助,默默在后台...
2026-04-20 7

最新评论