武汉114网家电维修 114家!湖北首份家电维修放心网点公布
114家!湖北首份家电维修放心网点公布
活动现场。记者郑青 摄
荆楚网消息(记者郑青)3月15日,湖北省“315品质消费教育社区行”活动在武汉市公务员小区举行。据悉,湖北省消委联合省家电协会,首次发布了全省114家放心家电维修服务网点清单,护“李逵”打“李鬼”。 近年来,一些冒充知名家电品牌的家电维修网点设置家电维修服务陷阱,骗取消费者家电维修费的情况屡见不鲜,严重侵害了消费者的合法权益。活动现场,向社区居民讲解家电使用保养知识,并受理咨询投诉,免费提供维修家电和清洗服务。居民姜海波说:“这个吹风机线烧断了,问了几家维修店,都说没工具不能修,听说这里有315活动就来转转,今天感谢这位维修师傅帮我修理好。”
活动现场。记者郑青 摄
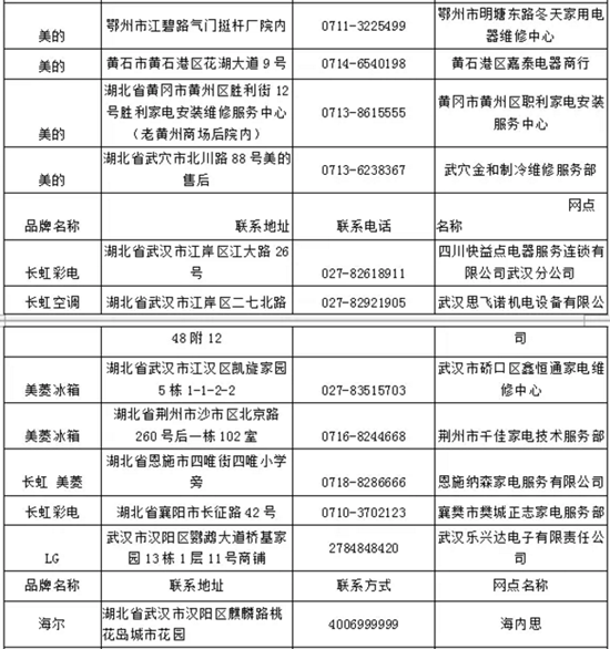
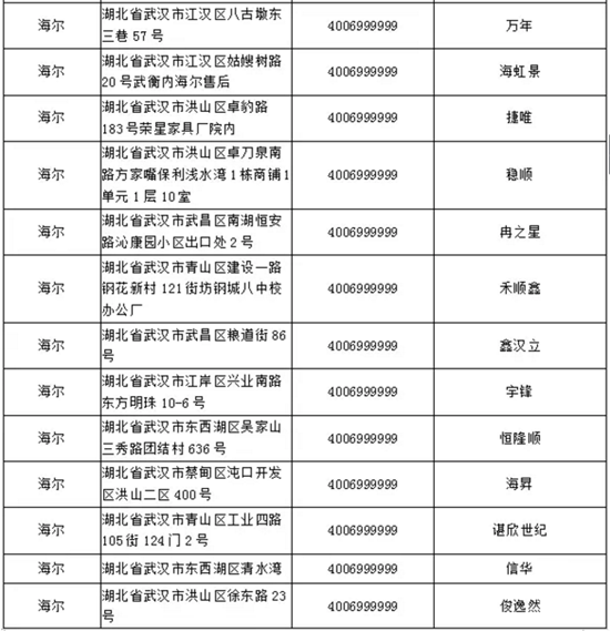
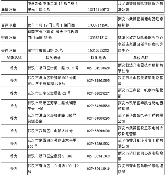
为谨防家电维修"李鬼"趁虚而入,营造安全放心的消费环境,全省首批114家放心家电维修服务网点公布。具体有哪些,请看下图:
爹爹花1500元修空调 空调没修好维修工失联
(武汉晚报 记者刘海锋 制图/陶刚)本想联系一位靠谱的空调维修单位,没想到上门的人收了1500元不说,空调没有修好,之后再也联系不上。这样的遭遇,让原本打算给老板娘帮个忙的韩爹爹十分窝火,直到昨天,他还没弄清楚,这位“维修工”是谁派来的。
“预约”找来水货维修工
韩爹爹今年60岁,是一位天然气维护工人。去年12月中旬,老板称家里用了10年的海尔空调不制热,且声音很大,托韩爹爹帮忙找人来维修。
“我不知道海尔售后电话,就用手里的无绳电话拨打了114,听说空调过了三包期,他们就问我全国联保的行不行,我也不太懂,就说行。”韩爹爹说,他当着老板娘的面打完电话后,第二天就有一位维修工上门。
老板娘王女士也证实,韩爹爹确实打过114。那位维修工拆开空调看了看,说驱动电机坏了而且没有氟,就连保护器也有问题。王女士说,那个人随便换了几个零部件就收了1500元,只留下一张家电维修全国联保单。武汉晚报记者发现,这张单据上除了写着一个手机号外,既无公章也无单位名称。
王女士凑合着用了几次后,楼下邻居又找了上来。“你们家空调跟拖拉机一样,赶紧修一修。”她听到后有些生气,便责备了韩爹爹几句,让他再联系上次来的维修工。
韩爹爹很是憋屈,首先通过那张单据上的电话与“维修工”进行联系,对方一听就挂断了电话,再也没有接过。
事后,韩爹爹认为问题出在114上面,不过多次反映,始终没有得到满意的结果。前几天,他打听到了海尔的售后电话,维修人员上门后很快就解决了问题,收费仅仅330元。“海尔维修人员说,之前那个人换的零部件都是水货的,根本解决不了问题。”
114未查到相关拨打记录
昨天,记者就此事采访了负责114话务服务的曹经理,她表示,目前根据韩爹爹提供的号码,他们发现韩爹爹在整个12月并未拨打114查询过家电维修方面的事宜。
曹经理说,接到韩爹爹的投诉后,公司十分重视,经过调查发现,韩爹爹那部无绳电话在整个12月一共拨打过4次,不管是在“维修工”上门的12月14日之前还是之后,均不涉及空调维修的内容,基本都是询问公司的地址或电话。
另外,他们也联系了海尔售后,查到只有1月份的维修记录。根据韩爹爹提供的号码,曹经理还与那名“维修工”进行过联系,对方一开始自称海尔售后服务人员,当曹经理问再想联系他是拨打海尔售后电话还是这个手机号时,对方直接挂断了电话,之后也不肯接听。
“我也很纳闷,这个人怎么知道有空调要维修的?”曹经理告诉记者,不确定韩爹爹是不是用了其他电话拨打114,希望他能多提供一些号码用于调查,或者去营业厅打印通话记录,与114进行对比。对此,韩爹爹表示,自己也去过营业厅,但被告知无绳电话无法打印通话记录,而且他很确定,就是用这部电话打的114。
一单位垫钱拿走维修单
昨天下午,114家电维修专席登记单位武汉强力制冷设备维修部的负责人卢先生,来到韩爹爹的单位,垫付了1500元钱,拿走了那张全国联保维修单。
卢先生说,这件事情实际上与他们没有任何关系,但114曾经找他们询问过情况,公司也与韩爹爹通过话,此次介入就是希望消除负面影响避免误会,并且找到这个所谓的“维修工”,把事情搞清楚。据卢先生透露,他们公司的维修人员都有统一着装和统一名牌,开具的单据也非常规范。记者看到,强力制冷设备维修部的维修单据上面不仅印有公章,还留着客服电话及投诉电话,与王女士手中的明显不同。
当着记者的面,卢先生还给那位“维修工”打了电话,但对方也是不接。
无奈之下,卢先生最终带着韩爹爹,一起去西马派出所报案。(编辑:刘念)
相关问答
武汉 万顺煤气灶 维修 地址在哪里?-设计本有问必答武汉万顺煤气灶维修,地址:武汉市汉阳区汉阳大道617号B503。可以旧换新维修服务中心,厨房电器维修——武汉万顺煤气灶服务中心是一家专业的电器维修...
武汉 海尔洗衣机 维修点 在哪里?[回答]武汉海日顺电器贸易有限公司维修地址:湖北省武汉市新洲区邾城街齐安大道302号武汉百分百科技有限公司维修地址:湖北省武汉市武昌区南湖沁康苑2-4武...
湖北(非 武汉 地区)什么时候能恢复正常出行?首先我认为应该从全国范围来看这个问题,咱们先看看全国最新的现存确诊的情况:从上图可以明显看到,现存的确诊病例以湖北为首,现在控制的很好,武汉之外的湖...离...
除湖北 武汉 以外,全国疫情态势明显趋好。那 武汉 为什么到现在还有这么多新增确诊病例?何时能解除疫情警报?湖北武汉的疫情咱先不表,咱就先叙述一下,除了武汉之外,又是一个新型肺炎爆发的疫区黑龙江。在连续的八天时间里,黑龙江省连续保持着新型肺炎病例零案例的好成...
潍坊新冠患者隐瞒致68名医务人员被隔离,可能需要承担怎样的法律责任?据近期网络报道,已经有多起隐瞒武汉史或新型肺炎病情,致疫情传播的案例。1月31日,西宁市湟中县李家山镇汉水沟村村民苟某,长期在武汉务工,返西宁后,故意隐...一...
武汉 滴滴出行客服电话多少? - 懂得可以打114查询呀?
3月10日湖北能解封吗?“3月10日湖北能解封吗?”这个问题,我在昨天一期关于“湖北省3月15号能解封吗?”的提问回答当中有发表自己的一些观点,可以作为简单的参考意见!那么作为题主...
武汉 购买的新房, 114 平方110万,办理房产证一共需要多少费用...[回答]缴纳税费:1、交易费:3元平方米2、营业税:全额5.5%(房产证未满5年的)3、个人所得税:房产交易盈利部分的20%或者房款的2%(房产证满5年并且是...你的...
【 武汉 东经 114 ,北纬30.贝恩斯特尔西经7度,北纬50,求两个地方...[最佳回答]在谷歌地球上点取两点距离,直线八千五百多公里
武汉 社保局电话是多少- 汇财吧专业问答test[回答]武汉市各区劳动(保障)局常用电话及地址江岸区劳动局解放大道劳动街麟趾路特1号82716720江汉区劳动局江汉区新天门墩3号65655915桥口区劳动局桥...
相关文章

最新评论