家电维修论坛康佳死机了 康佳液晶电视LED26F3300CE热机死机修复
康佳液晶电视LED26F3300CE热机死机修复
康佳液晶电视LED26F3300CE热机后死机,死机后故障现象不一样,有时候满屏画面竖线,死机后最初伴随伴音吱吱噪音,就像电脑内存条接触不好症状,还有时候图像有遥控失灵,还有时候指示灯不亮,电源12V很低电压闪烁。我拆机看到的现象就是电压低闪烁,当时就以为电源低引起主板死机,结果对电源处理了常见原因有所好转,过后还是死机了。这次死机有图像遥控失灵,检查12V不变,结果查到图片N808.WPM9435输出5V只有3V左右还有些摆动,测试它输入5V正常,怀疑这个场效应管性能不好,于是找一个好的换上去,电视机才彻底修复,估计就是这个场效应管坏的程度不一样出的现象就不一样,难怪用户拿来前说不开机,到我这儿又好了,还用了多一会,我修了电源有一次还用了将近5个小时,软故障很难缠,特别是判断方向走错了。
原文:http://www.jdwx.info/thread-739254-1-1.html
家电维修论坛是专业的家电维修技术交流社区,学习电子电路基础知识,分享家电维修技术资料,交流家电维修技巧经验,获取更多精彩内容请关注家电维修论坛。
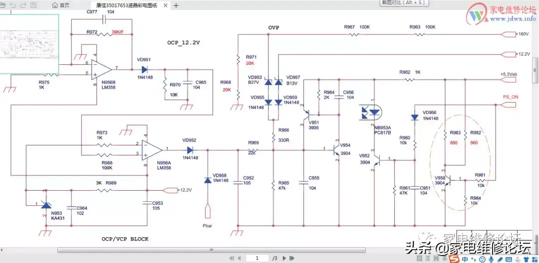
追根溯源康佳LED58E5530F无规律关机故障
同行从常州送来一台58寸无规律关机的康佳电视,电源板号35017653。自动关机时待机电源5.2伏始终正常,能开机时主板小信号供电正常,如果一个晚上不开机可以正常工作几分钟,但自动关机后重启最多屏亮一下就死机。该机有五组背光,单独的五路驱动,拿点灯仪前后测试过三次,每组电压126伏差异不到一伏。自动关机时测背光160伏,12伏消失,PFC电压回到310伏。昨晚送来就知道以上情况,拿手机拍下电视型号,板号就回家吃饭,想起店里的工作还是打开电脑找到了这个电视的电源原理图。
特别感谢论坛的bjlsj版主为我们收藏和编辑了大量有价值的图纸!再次说一声,谢谢了!(作者:三诺速修)
家电维修论坛是专业的家电维修技术交流社区,学习电子电路基础知识,分享家电维修技术资料,交流家电维修技巧经验,获取更多精彩内容请关注家电维修论坛。
相关问答
康佳 电视u盘刷机卡住了- 康佳 电视 死机了 怎么恢復出厂设置-ZOL问答作为一名3C电子产品专家,我们不得不说康佳电视是一款性能不错的智能电视,但在使用过程中可能会遇到各种问题,比如康佳电视u盘刷机卡住了等。下面我将就康佳电视...
康佳 电视 死机 怎么办?方法一:下载清理软件对缓存过多的原因,可以通过清理内存垃圾、残留安装包、卸载残留、缓存垃圾,来有效释放更多的电视存储空间。方法二:恢复出产设...方法...
康佳 电视 死机 解决办法?1、如果是网络智能电视机,主要检查是否近期安装了软件与系统不兼容、冲突导致死机,一般将其删除即可解决问题;2、系统方面的问题:不管是否为智能电视,电视...
康佳 电视机 死机了 怎么办?以上两个问题均排除后仍然无法正常开机或者开机后出现自动关机现象,那么很有可能是由于主板上的内存条出现问题所导致的故障。解决办法:更换新的内存条...解...
康佳 电视机 死机了 怎么办?1、下载清理软件对缓存过多的原因,可以通过清理内存垃圾、残留安装包、卸载残留、缓存垃圾,来有效释放更多的电视存储空间。2、恢复出产设置恢复出产设置有...
康佳 电视开机进入广告画面后 死机 ?-楼盘网[最佳回答]康佳电视开机进入广告画面后死机,如果是电视机虚焊引起,建议将电视机机壳拆开,检查电视机的开关电源和行扫描输出电路处的焊点,一般着重检查的是体...
康佳 电视 死机 是怎么回事-设计本有问必答康佳电视就是垃圾,谁买谁后悔,艹tmd康佳如果是电视正在观看途中,突然操作全部失效(包括按键和摇控器),而电视又正常在播放,有图有声,那一般是FLASH...
康佳 电视 死机 怎么办?2.电视机长时间工作在待机状态,造成电视机内部元器件老化而出现死机现象。解决方法:关闭机顶盒开关和机芯开关(即遥控器的按键),打开主机箱盖检查各元件是否...
康佳 电视 死机了 怎么恢复出厂设置?一般恢复出厂设置有好几种方法,需要看您是什么遥控器了。第一种:是按住设置【选择】键和频道+键松开就可以了。第二种:按住选择键和放映键松开就可以了。第...
康佳 电视看一会 死机 ?答:康佳电视看一会死机原因和解决方法:1、电视机未接通电源或未打开机身的电源开关导致开不了机;可以检查电视机是否接通了电源,电源键是否开启,未接通未开...
塘沽安顺道家电维修 2024年7月2日23时至7月3日6时滨海新区塘沽安顺道安排自来水施工
下一篇沈阳美的家电维修拆装店 沈阳市多措并举推进家电“以旧换新”——供需两旺热度高,带动消费超2亿元
相关文章

最新评论