电水壶维修
电水壶插电,按煮水健,灯不亮
用万用表测量底座有220v电,故障出现在壶身,壶身经过拆解,加热丝阻值正常,开关正常,壶底耦合器损坏
在网上下单买回配件,一套几块大洋,安装时要把壶座和壶身的一起换新的,因为配套使用才能紧密配合,不然可能会出现过紧或过松,要不就是直接放不下去
安装好,煮水,OK
热水壶新的价格也就是二十几块,好一点的304材料稍贵点,有些人可能就会想,给人修价格收你个棕黑,觉得不划算,还不如买新的,但人家也是没收贵,这是凭手艺吃饭!如果是我这种二毛不拔的人,就自己动手,就不存在价格贵不贵的问题了,修好还有一定的成就感,何乐而不为!如果是专业性比较强点的电器,我就不建议大家动手弄,很容易出现触电等不安全因素,小命起码比毛爷爷贵重,谢谢[吃瓜群众]
就是喜欢动手!拆修米家恒温电水壶,解决加热故障问题
米家恒温电水壶,2016年11月买的,前天出现故障,表现为:不能加热,加热灯和保温灯同时亮,APP显示“加热故障”。
于是上网提交售后服务(寄修)申请,小米发来信息说12个工作小时内联系。
第二天一早细看了下APP,触摸加热按钮后,APP显示“正在加热”,一段时间后温度不会上升,才显示“加热软故障”。
于是接上“功率计”,发现加热时功率只有0.8W(见下图):
由此判断,电路的控制部分是正常的,只是加热回路或输送加热指令部分出了故障(能发出电平信号,但到不了加热回路)。
心想:要是只是加热回路断路,就没必要送修了。于是上网取消了售后服务。
拆机过程(部分图片借用于网络),拆开底部三颗螺丝(条形码那颗螺丝拆开,就意味着失去保修了)
那硅胶可以轻易剥开
密封性非常一般,容易进水(借用网上的图片,我的也有点水渍,没那么严重)
拆一颗螺丝,就可取下电路板了(为了检测,我已将密封胶刮掉了)
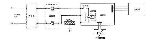
下面是说明书上的电路图:
对比着板上的原件,得出了加热部分的控制电路(9V继电器已经拆除):
用万用表测量,发现221贴片电阻开路,直接并了个240欧的电阻,故障依旧。
通电测量,发现触摸加热按钮后,并没有高电平输出到“221“电阻上,于是继续开拆(按下图所示撬开):
倒转,就可发现控制模块(含蓝牙)了,其中白色线为直接连到221电阻的信号控制线,红黑为3V电源线):
控制模块也封有透明硅胶,细心刮开即可。
由于是黑色电路板,很难看清线路走向,只能用万表表一端接白线,另一端逐个测量板上焊点,发现白线与R15相连。
测量R15的阻值,果然断路了,参考旁边电阻的阻值,应为500欧的电阻(已经标在前面的电路图中了),于是接上一颗600多欧的电阻
电路终于正常工作了:点加热后,APP中温度快速上升,功率计显示加热功率为1400多瓦:
在废旧电路板上找到相应阻值的贴片电阻,焊上,测试正常。
再找来密封硅胶,密封电路板后原样装回,“米家恒温电水壶”重生了
注:
1、搜索发现,有不少用户碰到同样的问题,个人猜测可能是原电路中控制加热信号中的两个电阻功率太小,3V电平控制下,电流可达3mA,通电时间一长,造成两个电阻断路!
2、自行拆修时不要直接碰下图中的触摸开关,容易触电(我测试时有漏电现象)
谢谢观看
浏览更多精彩内容请登录数码之家网站
技术交流请联系原作者
作者:ymzhu302
本文来源:数码之家
相关问答
快速电 热水壶 怎么组装?组装电热水壶方法:先准备好材料1加热器2漏电保护器,3加热容器4温控器。开关三个脚,两个是起接通或断开电源火线作用,另一端的一个脚接零线,给开关内置的指...
热水壶 底座坏了直接接线怎么接?-楼盘网[最佳回答]首先要把插头拔下,再用布清理周围和底盘的水渍;然后用拧螺丝的工具把底座拆卸下来,这时就会发现内部有三根线;可用万用表辨别L、N以及接地的线;再把...
热水壶 保温瓶盖子掉了怎么 安装 ?帮您解决这个问题。安装热水壶保温瓶盖子的方法有一些差异,简单来说,您可以按照以下步骤操作:1.将盖子轻轻地放入盖口。2.按下盖子并固定好。3.将保温...
报警水壶盖的装配方法?1、先将水壶倒置,将盖子与水壶的盖口对准。2、翻转水壶,将盖子稳固的放在水壶上,并确保盖子的开关向上。3、旋转盖子,确认盖子的开关处于锁定状态。4、测试盖...
热水壶 架具体怎么 安装 呢?在现在的生活中,热水壶基本在每一个家都有,由于它使用方便,同时它的热水速度快,所以很多地方很多场合都有使用。由于热水壶通常会发生露水的情况,所以会使...
富士康 热水壶 开关怎么 安装 ?富士康热水壶开关的安装步骤如下:1.将开关插头插入热水壶的连接口中,确保插头连接口紧密结合;2.将开关的螺丝固定在壶身上,正确调整开关的位置,确保开关可...
美的电水壶开关的小铁片怎么放 拆下来装不上了 - 懂得有图吗?是圆铁片,还是桥拱式铁片。圆铁片装在蒸汽开关前端下边,两边有卡槽,注意有正反面。桥型弹簧铁片装在按键上下两部分的前端,上下一字型浅凹槽...
美的电水壶不跳怎么拆卸?方法一:电水壶的蒸汽通道出现了问题。如果我们打开电水壶壶盖或者没有装滤网煮水是一般情况下是不会跳的,如果跳也是需要很长的时间,我们等待一段时间后开关...
电水壶把手拆开后小弹簧圈怎么装?然后按按试试,如果感觉有弹力并能保持开、合状态就基本可以了。一、弹簧安装方法:半球电水壶的复位开关分为以下几个部分,分别是弹簧圈、双金属片、触点开关...
豹牌 热水壶 怎么装?豹牌电热水壶开关安装方法如下:所需工具:改锥。1、使用改锥将电热水壶把手的外壳顺着缝隙撬起来。2、之后将改锥插入到把手跟壶接触的部位,向上撬动。3、这...
