鄂东老板家电维修售后地址 极速维修机顶盒不通电故障
极速维修机顶盒不通电故障
户户通机顶盒不通电故障大致分为三种:一、电源故障。二、主板短路导致电源保护五输出。三、主板芯片、数据问题。(这个一般比较复杂,这里忽视了!)
对于前两种故障,基本可以快速(最多10分钟)搞定。第一种。户户通盒子最常见的就是不通电,对于主板问题导致电源保护(一般主板5V短路)的一般都是主板有短路,对于短路点很多人束手无策。最简单的办法就是烧鸡大法,主板上熏下松香或者撒点松香粉,接上可调电源5v哪里冒烟或者松香融化,就是故障点。本人遇到多类科海机器电容短路导致不开机。特别是这个C418基本通病!
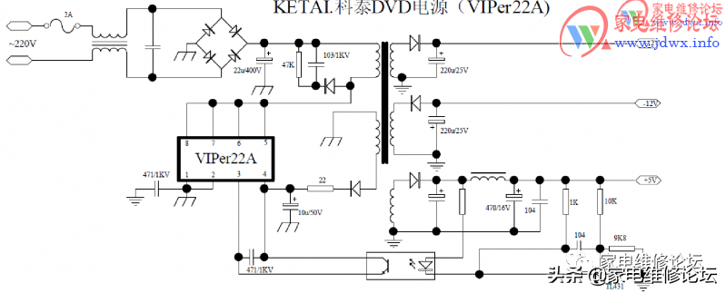
第二种就是电源模块坏。遇到电源模块故障的,遇到手头没有的型号,完全不必单独去买,去等(最烦一些评论说这个才几毛钱,某宝大把的,请问这些回复着能保证手头有所有的模块?去买不等?不要邮?维修本来就是灵活多变的)。VIPER22A就是一个简单的万能模块,不需要添加任何件,一直VIPER22a解决问题,电路简单只需要拆掉原机模块周围件,装上VIPER22A 导线跳至相关电路就行!从拆到装好也只需要几分钟!(作者:鄂东精锐/家电维修论坛www.jdwx.info)
家电维修论坛是专业的家电维修技术交流社区,学习电子电路基础知识,分享家电维修技术资料,交流家电维修技巧经验,获取更多精彩内容请关注家电维修论坛。
湖北罗田袖珍老小孩,自学修电器,后拍短视频逆袭,月入几万
鄂东老男孩真名叫文刚,只有初中学历,却能自学这些电子电路理论真不简单,而且能用所学理论知识来分析问题解决问题,很了不起。现在很多大学生甚至研究生,学了理论但不能学以致用,讲起来也懂但真正自己干无从下手的很多。扎实的理论基础和刻苦的钻研精神才能积累丰富的经验,能够芯片级的维修,维修到哪一个元器件的维修师傅确实不多。我只想说那些说老男孩儿水平不行的水平一般的还有什么?他不懂这个不懂那个的,我也是老电子工程师了,然后我想说他水平还是相当好的,相当厉害的中国有一句话吗?不服来战你们谁敢站出来和老男孩单挑就随便扔一个东西,让你们分别修,我押老男孩赢。
主要是见多识广,日积月累,说技术大牛也算不上,和很多本科毕业有几年行业经验的人差得远,在这个行业自己设计电路,PCb自己设计测试设计出来、还要考虑生产工艺和工人技术水平,这样的人太多了,这个行业工资也不高,收入比码农还低,我是零几年在步步高工作的,当时3.4000一月的技术大牛多如牛毛。
家电修理技术不是熟能生巧、非常强的理论联系实际、不熟悉电路结构不知道电路原理图、让你死记硬背能解决都是故障?难不成把整个电路元件都拆一遍(代换法)?搞电器修理的都有极强的逻辑推理能力。各个电路的关键点、电压、电流等都要了然于胸…对各种电子元件的特性参数都要了解,否则、把电路板拆坏、故障都难修复。
其实一个人只要对某一项技能感兴趣的话,一旦钻研进去了,一定会取得一定的成绩。加上有些东西可以触类旁通,相互借鉴,所以就可以扩大知识面,掌握的技能也就去增多。最终还是那句话:爱一行,钻一行就定会有出息。
老男孩的出发点是好的,也是对的,乡村现状购置大小家电不容易,一般情况下坏了都舍不得丢弃换新的,省几个钱就打算修修补补,这就是民风吧,正好给乐意服务三农的老男孩提供了非常好的市场。也正因为老男孩的不懈努力,积累了一定经验,构建了乡里乡亲的乡情,同时也奢望更多的像老男孩一样的人奔走在广阔的乡村田野,去为乡亲们服务。老男孩的精神可嘉,可学,可用。
现在修电器,家电,最关键是清楚各种集成电路板的功能和引脚的相关作用。外看了很多的维修视频里,他们在检查时,首先就是检查各ic的供电情况是否正常,然后再检查外围线路。就这样一查一个准。
维修方面主要就是修供电系统,控制电路解码版难度很大,要是CPU坏了基本没什么修得了,要向厂家提供,修主板要相当的技术,也要有点学历,厉害的可以自己写CPU程序,一般人很难掌握单片机开发。
有个接触电器的平台,再加上自己后天努力,不要说大富大贵賺多少钱,起码人家用自己的的能力去赚钱,那也是无可厚非。维修店的人也不过就是换换主板,稍微搞搞小配件,只是你们没看到而已。
修理水平高,最终凭的是扎实的电路基础,电路分析能力,加上学习能力,因为现在电子行业发展是最快的,新技术、新器件不断推陈出新,只有不断学习,才能跟得上电器发展的步伐,才能胜任修理各种电器,所以现在样样会修的人越来越少,因为具备这么高技术和素质的人可以完全胜任更高要求、更高收入、更体面的工作。
为什么老男孩受人们欢迎,他真实不欺骗人。靠技术迎得人们尊重,老少无欺。而有些打着维修工的幌子,赚着黑心钱。开的价和物品差不多价,坏个电阻电容就换板子。所以没人修了,只能自砸饭碗。这是报应。
他的外形决定了他只能这样。一个正常的人,要养家糊口。有时间有精力,这样维修吗?你看他的视频。你以为外面的维修师傅都不会吗?那是因为你是外行。一个有正常家庭的维修师傅。肯定是要维修速度才能创造经济效益。什么东西都元器件的维修。还能养家糊口吗?告诉你吧。像那种大屁股电视,我们早就不修了。修那些赚不到钱的事,还不如去搬砖。但老男孩能去搬砖吗?不是说不愿维修到小的元器件,而是要维修到小的元器件需要的技术方面太深,不好搞,不会搞。会搞得也不愿搞,因为钱没多赚多少,并发症很多很多,危险系数高,搞到客户不理解,说你啥破技术。只图省钱,搞得客户与自己的时间精力严重浪费。可能搞到吵架闹事等方面。还是学售后那一套价格稍微比他便宜点,轻轻松松赚钱不好吗?
我是外行,但觉得老男孩的技术还是不错的,因为觉得他都是在大电整版里找出极致细节的问题讲解明确,还有为什么很多修事爱换整电路板?1为了赚更多钱2或许真找不出问题的细节点。不管剪辑不剪辑,对老孩的修理细致来看应该是一个功底的技师。
老男孩技术还是可以的,人品,服务更好,他那样修赚钱比较难所以才有了做自媒体的想法。 我就是一直从事家电维修和数控类维修的,几乎从不上门除非是企业设备。很多人说维修是手艺我不赞同,家电类维修水平高的绝对属于技术范畴,虽然赚不到大钱但不用看任何人脸色吃饭。 网上有两句话我很认同,被人保养就不会有独立人格;打工和个体之间最大的区别是,一个是狼一个是家养的宠物,没有可比性。 很多人上班拿个八千一万可以买几台电视就看不起电子技术就是肤浅的想法。
看"鄂东老男孩‘’的维修视频看了很多期,视频拍摄的很平常的维修过程,他只所以吸引人,我以为第一个原因:是身高与能力不成比例(这没有歧视的意思),从背面看就是个孩子的身高,这就是我看到的第一次视频感觉,到后来看他什么家电都修,真的好厉害。 第二原因就是老乡让他去修家电,不论问题大小,都很认真仔细,并且长期都是这么做的,一般的维修真的很难的,还有成本的问题,都需要挣钱吃饭。第三个就是他的自学能力很强,各种家电电子产品都有涉猎,还有他拍这个视频,如果不拍视频,就靠修家电的收入真不轻松。
环境给逼出来的,老男孩的服务对象以农村留守人员为主,不舍得支付高昂的维修费用,这就注定了无法通过以更换模块维修的方式。说白了老男孩要想生意好,就必须降低配件成本,赚的都是手工费,这就逼迫他回归到真正的以维修的方式去摸索和钻研。
上天虽然对他关了一扇门,却为他开了另一扇门 ,当然这源于他的不耻下问 ,勤奋好学,刻苦专研,爱拼才会赢嘛,他性格开朗,乐于助人,也是他乐观人生的最大亮点,能在工作中得到快乐,把工作当作一份事业去经营,那就是一种升华,所以工作中,生活中没有任何困难能够绊住他,为他点赞。
相关问答
什么才是真正的三农自媒体?难道发几个在农村吃饭种地的视频就叫三农?所谓的“三农”是指农业、农村、农民。三者缺一不可。只简单拍一下农村生活吃饭的视频那并不叫“三农”。一些自媒体经常拍一下自家吃饭的视频传上去就宣称是“三...
已经31了,家里给我找了工厂 维修 电工职业,以前从来没干过,请问能学的来吗?很高兴来回答你的这个问题:厂里的维修电工并不难,那怕你从前没有干过也不要紧的,为什么这样说呢?下面我就来给你分析一下。第一,如果你去的是个小厂,那么...加...
湖北大型企业有哪些?[回答]昌宏保武汉工业的发展目前正面临着难得的历史机遇,同时也面临着严峻的挑战。武汉着眼长远,谋划工业发展的长远大计,需要科学的眼光和战略的思维。...
你了解的头条上哪些大咖是通过自己的努力拼搏取得今天的优异成绩的?头条上的每个大咖都是靠自己的努力拼博取得今天的优异成绩的。今天我介绍一个典型的用自己努力拼博取得优异成绩的三农自媒体人:鄂东老男孩。鄂东老男孩文刚是...
拜托了冰箱中掉了32斤的王嘉尔之身后的这款海信真空冰箱怎么样前不久《拜托了冰箱》综艺,推荐了海信真空冰箱,那么大家知道何为真空冰箱,如何保鲜实物呢?作为家电行业的老大,海信以科技创新助力美好生活,为用户提供高...前...
元江2021年探监时间是什么时候。-找法网人咨询过继续咨询看守所不锈钢门窗加工合同家电定牌324找法网咨询助手官方当...什么时间可以探联系教育部门咨询人咨询过继续咨询鄂东监狱探监时间是什么时间?...
农村在打防御冠状病毒阻击战,今年农村元宵节怎么“闹”?大家好!我是乡野清风,很高兴今天能在这里回答您的问题。今天在这里先向大家介绍元宵节的由来:1农历正月十五是元宵节。又称上元节,元夜,灯节。相传,汉文...五,...
由广州增城到河南固始的郭陆滩有多少公里? - 小红薯FA672D41 ...驾车路线:全程约1280.5公里起点:广州增城长江村镇银...1.广州市内驾车方案1)从起点向正西方向出发,沿东坑三横路行驶120米,右转进入荔新大道2)沿荔...
相关文章
- 详细阅读
-
高效AI助手解析Java动态代理2026:底层原理与面试全攻略详细阅读
北京时间:2026年4月8日 | 作者:高效AI助手 动态代理是Java语言中一项核心且高频使用的技术,是面向切面编程(Aspect-Oriente...
2026-05-13 38
-
青海老板注意了!我在西宁做AI电销机器人代理这半年,肠子都悔青了……(悔没早点干!)详细阅读
哎呦喂,各位西宁的老乡们,掌柜的们,大家好啊! 先别划走,我知道你们看到“AI电销机器人”这几个字,心里头八成在想:“又是推销的!”“这玩意儿靠谱吗...
2026-05-13 39
-
钱打水漂了?“AI不代理了能退钱吗?”手把手教你把这笔冤枉钱要回来!详细阅读
最近这AI圈子,那可真是比菜市场还热闹。前阵子大家还在那疯狂“养龙虾”,恨不得把OpenClaw当成亲儿子养,指望它能给自己打工干活;这几天风向又变了...
2026-05-13 41
-
辅导作业“鸡飞狗跳”?我花14天实测AI家长助手,发现了这些意想不到的变化详细阅读
崩溃的那个夜晚 说句掏心窝子的话,2026年了,咱们当家长的,最难熬的时刻仍然是——辅导作业。...
2026-05-12 37
-
讯飞输入法AI助手美文:让懒人也能轻松写出打动人的好文章详细阅读
说实话,以前我特别羡慕那些在网上随手就能写出几百字美文的人。 人家随随便便一篇文章,评论区就炸了,“写得真好”“泪目了”“收藏了”……我写的呢?干巴...
2026-05-12 32
-
装备AI助手搜索资料,然后重新写个标题,标题包含关键词装备ai助手,长度控制在30字内,首段自然植入核心关键词,每个版块用h2标题详细阅读
装备AI助手深度拆解Spring AOP:核心概念与实现原理(共23字) 在当今Java企业级开发中,掌握装备AI助手辅助下的Spring AOP技...
2026-05-12 35
-
自贡AI互联网推广加盟代理:普通人如何抓住风口,在家门口吃上“技术饭”?详细阅读
嘿,各位自贡的兄弟姐妹们,还有那些在外头打拼想回家乡搞点事情的“盐都儿女”们。今天咱们不扯那些虚头巴脑的宏观大道理,也不聊啥子高大上的云计算、元宇宙,...
2026-05-11 38

最新评论