北辰区维修家电电话 超实用!今夜你家暖气就热了,北辰区各供热单位电话,快存好!
超实用!今夜你家暖气就热了,北辰区各供热单位电话,快存好!
幸福来得太突然!今天夜里,盼望已久的暖气君就要来了!整整提前了十天!十天!
为落实习近平总书记在天津考察时提出的 “三个着力”的指示,体切实做好“保障和改善民生”的工作。经市政府批准,天津市将于11月5日起启动集中供热,全市各供热单位将于11月5日正式送热,根据气象变化情况适时提升供回水温度,确保稳定供热。
外面刮着风下着雪,在家里穿小背心吃西瓜的日子终于来了!从此以后,回家第一件事就是,脱!秋!裤!
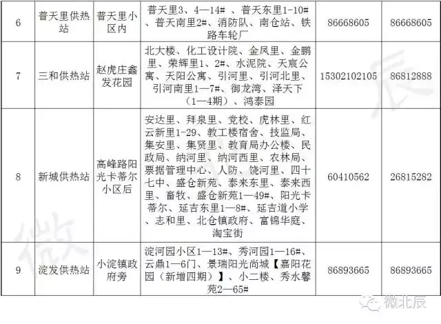
北辰区各供热单位热线电话 目前,北辰各社会供热单位维修电话已经开通,今天夜间正常供热后,若暖气不热,您可以拨打自家小区所属的供热单位进行反映。
(点击图片可放大)
供暖后这样做能避免得“暖气病” 当然啦,暖气君到来后,大家也不要忘了注意身体健康。冬季寒冷干燥,很多在室内开暖气的时候,却忽视了空气湿度对人体的影响。如果空气中的湿度太低,人体内的水分将会慢慢失去平衡,出现嘴唇干裂、皮肤干燥、咽喉肿痛等症状的呦。
如何预防“暖气病”勤通风
要想预防“暖气病”,控制好居室温度、空气湿度最关键。据专家介绍,一般情况下,室温保持在18℃至24℃之间最适宜,湿度50%至60%为宜。多开窗通风,最好早晚各开一次窗,每次通风时间不少于半小时。当空气湿度低于40%的时候,空气相对干燥,各种细菌繁殖速度会加快。
供暖前来一次家庭大扫除
供暖后,随着室内温度上升,一些灰尘、细菌等过敏原容易随着温度的升高飘浮在空气中,引起咳嗽、哮喘等呼吸道疾病。因此,供暖前一定要来一次家庭大扫除,尤其是一些卫生死角,更需要及时清理,不给病菌留下孳生繁殖的“温床”。
多去室外转转
室内空气不流通容易导致头晕、口鼻发干,甚至咽喉肿痛、感冒等症状。早、晚开窗多通风,有必要时,可以多去室外转转,这样可以使人体适应供暖后突然升高的温度,调节人体对温差的适应能力。
家中放置一些绿植
除了使用加湿器或在床前摆盆水来增加空气湿度,在室内多养些绿色植物,也是一个不错的办法。最好选绿萝、吊兰,这些植物叶面蒸腾的水分比较多,既可以调节室内空气湿度,同时还有吸附空气当中有害气体的作用。
最后,小编祝大家度过一个又温暖又健康的冬天!
关于今冬更多供暖的实用信息,请戳↓↓↓
坚持,暖气君就要来了!北辰人,请收好这份供暖攻略!
供热季来袭,为了给您个温暖又环保的冬天,看北辰怎么做!
最全!北辰区供热服务热线电话看这里→
我市已于11月6日0时启动供暖
提示广大居民及时关注
家中供热情况
如遇暖气不热、循环不畅、跑冒滴漏等问题
可拨打24小时热线电话反映
北辰区各供热站联系方式如下
点击放大图片方便查看
区级供热监督电话26393730
相关问答
12319投诉热力有用吗?供暖投诉应该找哪个部门?-楼盘网[回答]12319投诉热力有用。用户可以拨打全国热力公司的投诉电话,比如说在北京,如果供暖出现了问题或者出现了一些违约情况,导致市民无法正常供暖,可以直接...
天津 北辰 供暖不热怎么投诉?天津北辰区住户,在缴纳了供暖费用后。如果室内温度不达标,是可以向供暖机构投诉的。一般可直接向所在供热站反映。若无果,可向北辰区供热公司投诉。也可以直接...
麻烦回答一下! 北辰区 正规的 维修 安装上下水管联系 电话 ,维...[回答]上面走下面都可以的,上走主要是维修方便,不怕漏水,漏水了好找到哪里不好。缺点怕冬天有冷凝水。还有一个,水管要横平竖直装,这样墙上打孔的时候知道...
谁知道中国建设银行天津市分行的 电话 - 汇财吧专业问答[回答]中国建设银行股份有限公司天津津滨支行是1990-10-04在天津市河东区注册成立的股份有限公司分公司(上市),注册地址位于河东区尚东馨园津滨大道51增10...
天津老人服务 电话 多少?盆友们有谁知道?[回答]养老院的话我建议你去龙驰养老院看看,龙驰养老院是北辰区光荣院的东院,管理团队有非常丰富的经验,口碑很不错,入住率很高,我就把爷爷送过去住了,每...
022是哪个城市的区号?022是天津市的区号。天津,简称津,中华人民共和国直辖市、国家中心城市、超大城市、环渤海地区经济中心、首批沿海开放城市,全国先进制造研发基地、北方国际航...
天津市 北辰区 交通违章当事人去哪里处理_在线咨询交通事故法...地址:北辰区北辰道11号。电话:022-26094900。交通违章查询步骤:1、选择车辆违章省份。2、点击进入该车所在城市或去往城市。3、输入相关信息(姓名、车牌号...
天津市房管局的 电话 以及服务内容分别是什么?-法律咨询-华律...【法律分析】天津市房管局电话:022-23394817。负责内容:1、负责全市单位公有住房和直管公有住房交易审批。2、对全市单位自管房进行政策指导、监督...
西安灯饰市场在哪_灯具_装信通网A同泰灯具电料市场地址:西安市未央区徐家湾街道北三环电话:029-86189999B大明宫五金机电灯饰批发市场地址:东二环延伸线北辰大道88号电话:(029...
天津做核酸几点开始几点结束?我是天津市北辰人,我们这里,做核酸是早晨六点开始,大约十点多结束。如果到十点多,还有的人没去做。一般就不等了,下午在镇卫生院,还有专门补漏的点儿,为那...
相关文章
- 详细阅读
-
高效AI助手解析Java动态代理2026:底层原理与面试全攻略详细阅读
北京时间:2026年4月8日 | 作者:高效AI助手 动态代理是Java语言中一项核心且高频使用的技术,是面向切面编程(Aspect-Oriente...
2026-05-13 39
-
青海老板注意了!我在西宁做AI电销机器人代理这半年,肠子都悔青了……(悔没早点干!)详细阅读
哎呦喂,各位西宁的老乡们,掌柜的们,大家好啊! 先别划走,我知道你们看到“AI电销机器人”这几个字,心里头八成在想:“又是推销的!”“这玩意儿靠谱吗...
2026-05-13 40
-
钱打水漂了?“AI不代理了能退钱吗?”手把手教你把这笔冤枉钱要回来!详细阅读
最近这AI圈子,那可真是比菜市场还热闹。前阵子大家还在那疯狂“养龙虾”,恨不得把OpenClaw当成亲儿子养,指望它能给自己打工干活;这几天风向又变了...
2026-05-13 42
-
辅导作业“鸡飞狗跳”?我花14天实测AI家长助手,发现了这些意想不到的变化详细阅读
崩溃的那个夜晚 说句掏心窝子的话,2026年了,咱们当家长的,最难熬的时刻仍然是——辅导作业。...
2026-05-12 39
-
讯飞输入法AI助手美文:让懒人也能轻松写出打动人的好文章详细阅读
说实话,以前我特别羡慕那些在网上随手就能写出几百字美文的人。 人家随随便便一篇文章,评论区就炸了,“写得真好”“泪目了”“收藏了”……我写的呢?干巴...
2026-05-12 33
-
装备AI助手搜索资料,然后重新写个标题,标题包含关键词装备ai助手,长度控制在30字内,首段自然植入核心关键词,每个版块用h2标题详细阅读
装备AI助手深度拆解Spring AOP:核心概念与实现原理(共23字) 在当今Java企业级开发中,掌握装备AI助手辅助下的Spring AOP技...
2026-05-12 36
-
自贡AI互联网推广加盟代理:普通人如何抓住风口,在家门口吃上“技术饭”?详细阅读
嘿,各位自贡的兄弟姐妹们,还有那些在外头打拼想回家乡搞点事情的“盐都儿女”们。今天咱们不扯那些虚头巴脑的宏观大道理,也不聊啥子高大上的云计算、元宇宙,...
2026-05-11 39

最新评论