国家职业技能标准-家用电器产品维修工-2020年版
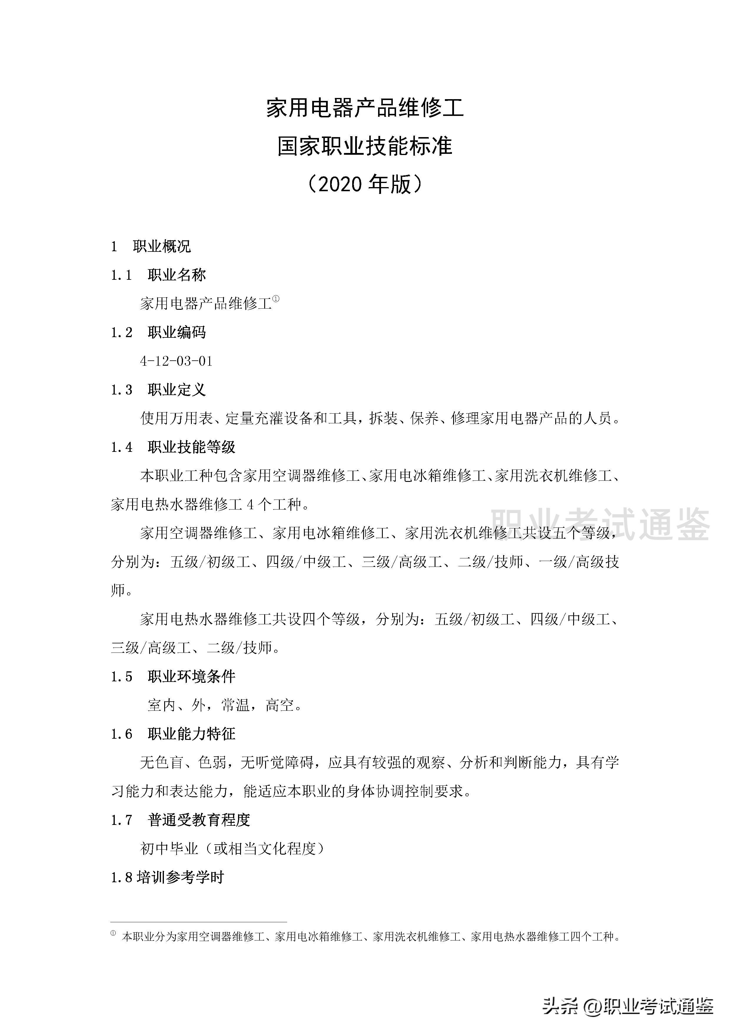
家用电器产品维修工职业编码:4-12-03-01
家用电器产品维修工职业定义:使用万用表、定量充灌设备和工具,拆装、保养、修理家用电器产品的人员。
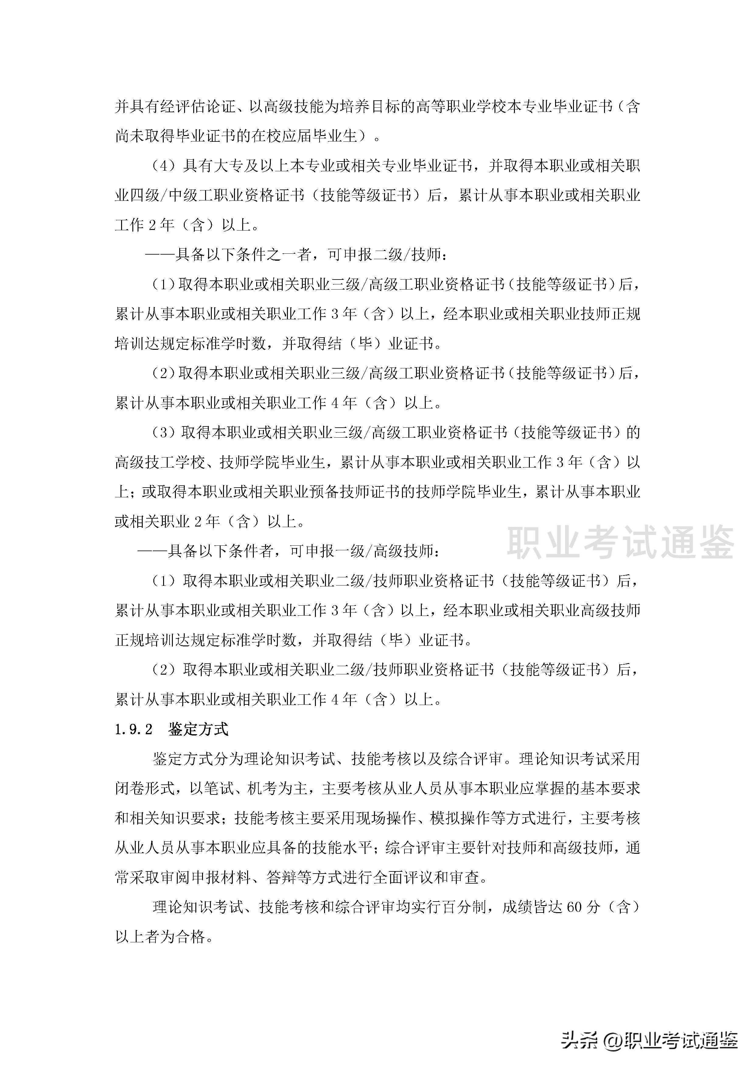
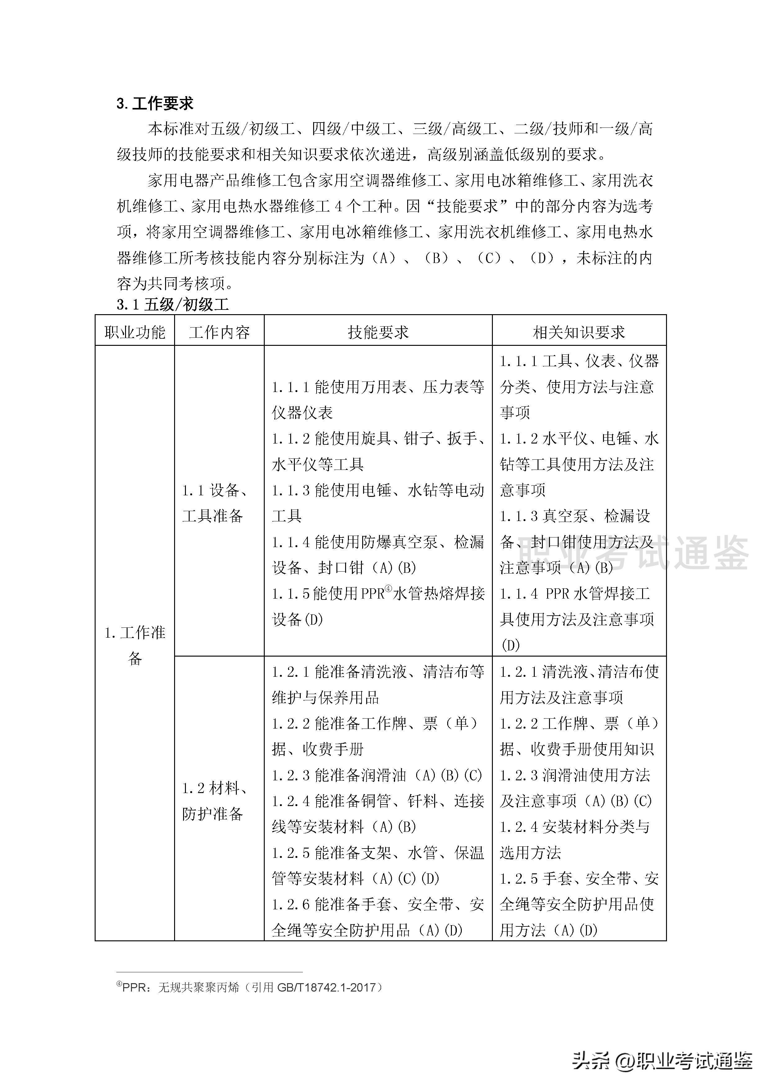
家用电器产品维修工职业技能等级:本职业工种包含家用空调器维修工、家用电冰箱维修工、家用洗衣机维修工、家用电热水器维修工 4 个工种。家用空调器维修工、家用电冰箱维修工、家用洗衣机维修工共设五个等级, 分别为:五级/初级工、四级/中级工、三级/高级工、二级/技师、一级/高级技师。家用电热水器维修工共设四个等级,分别为:五级/初级工、四级/中级工、三级/高级工、二级/技师。
家用电器产品维修工职业环境条件:室内、外,常温,高空。
家用电器产品维修工职业能力特征:无色盲、色弱,无听觉障碍,应具有较强的观察、分析和判断能力,具有学习能力和表达能力,能适应本职业的身体协调控制要求。
家用电器产品维修工普通受教育程度:初中毕业(或相当文化程度)
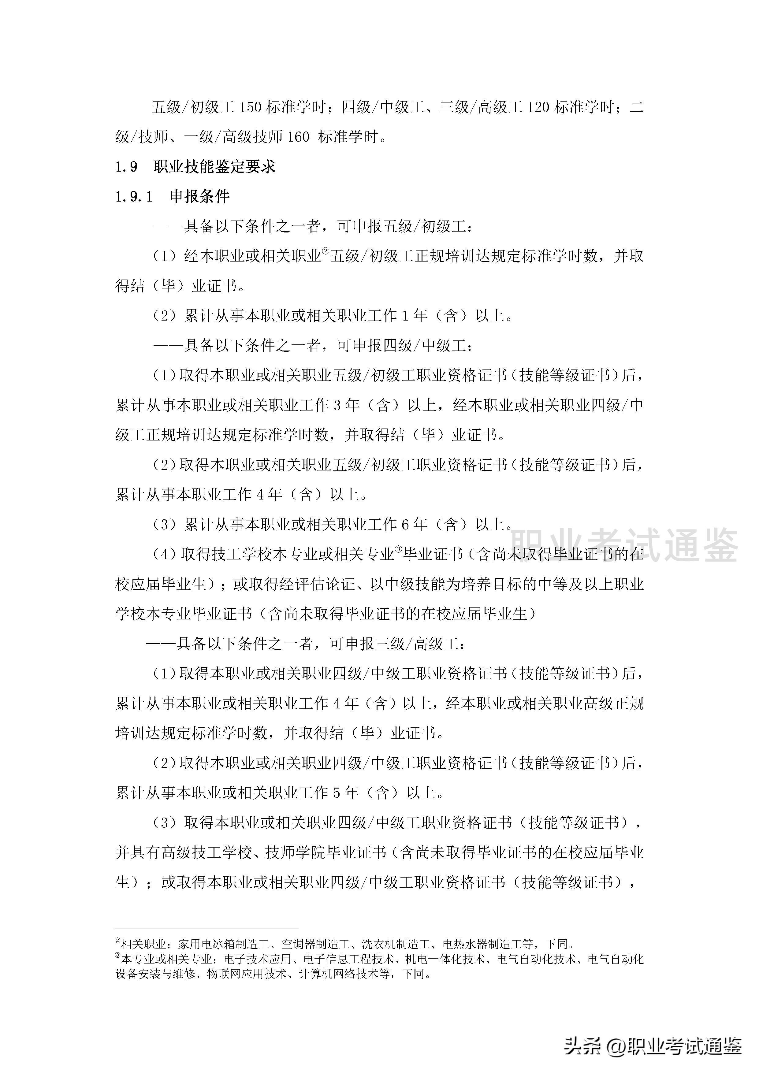
家用电器产品维修工培训参考学时五级/初级工 150 标准学时;四级/中级工、三级/高级工 120 标准学时;二级/技师、一级/高级技师 160 标准学时。
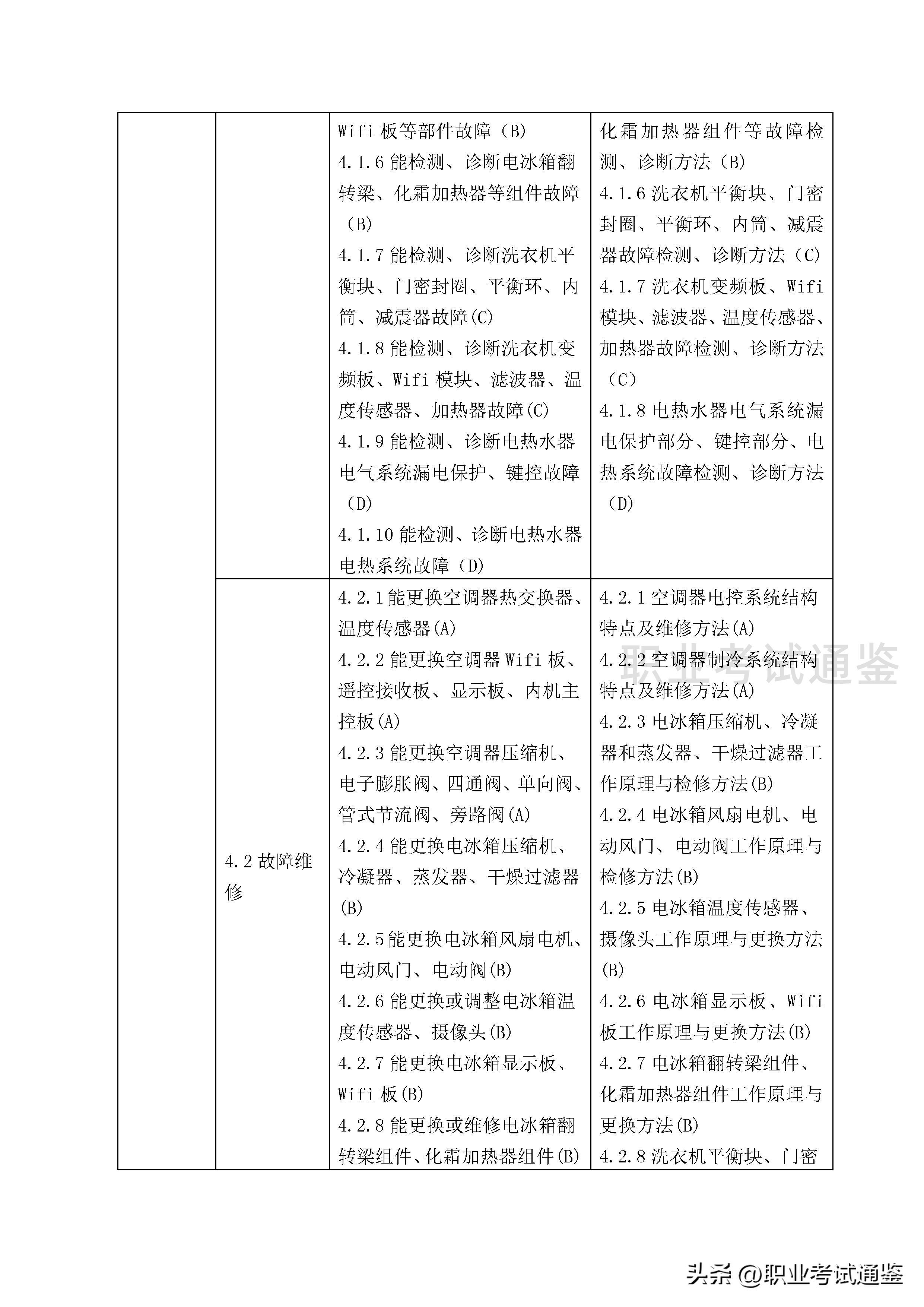
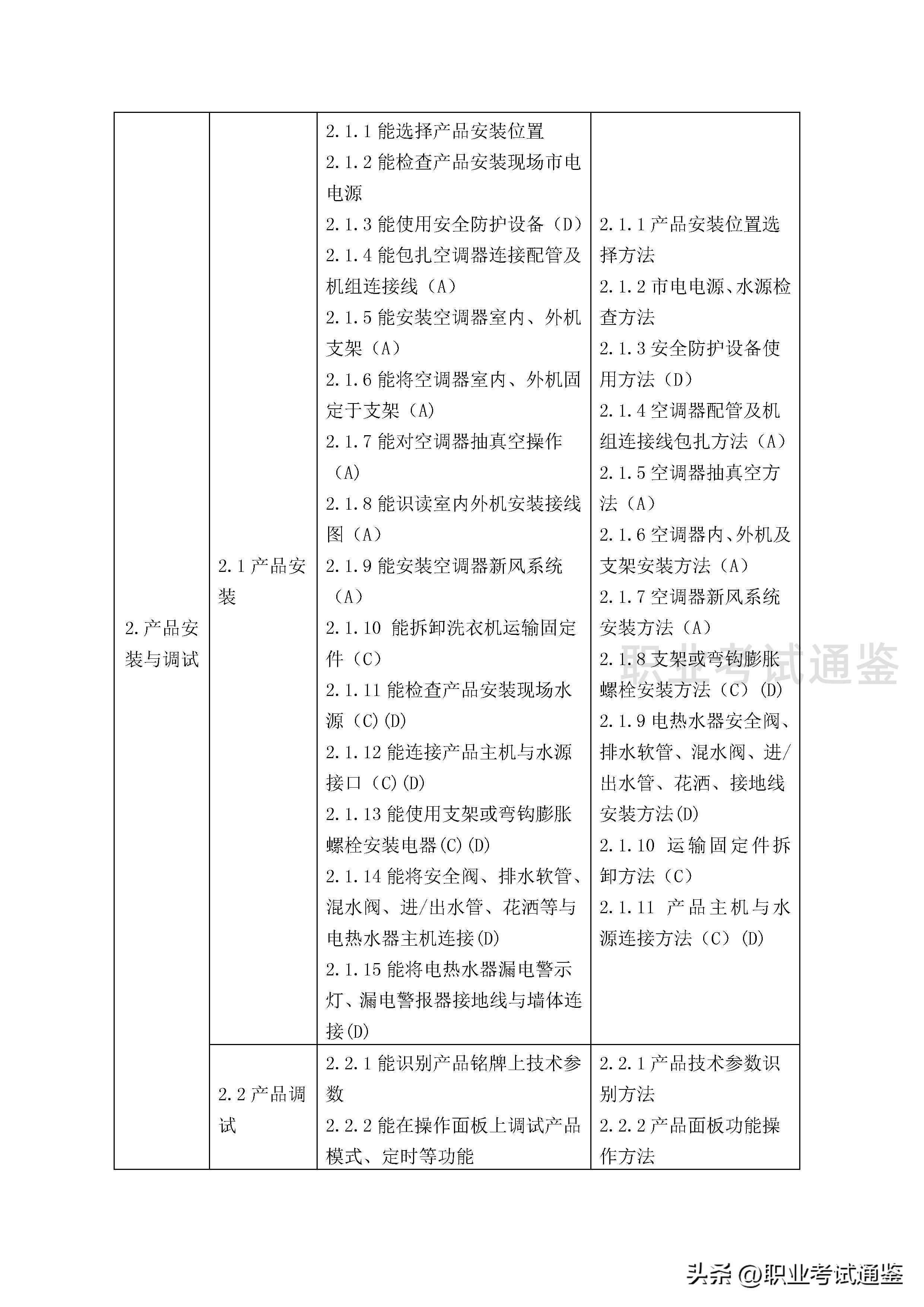
国家职业技能标准-家用电器产品维修工-2020年版,家用电器产品维修工职业编码:4-12-03-01
国家职业技能标准-家用电器产品维修工-2020年版,家用电器产品维修工职业编码:4-12-03-01
国家职业技能标准-家用电器产品维修工-2020年版,家用电器产品维修工职业编码:4-12-03-01
国家职业技能标准-家用电器产品维修工-2020年版,家用电器产品维修工职业编码:4-12-03-01
国家职业技能标准-家用电器产品维修工-2020年版,家用电器产品维修工职业编码:4-12-03-01
国家职业技能标准-家用电器产品维修工-2020年版,家用电器产品维修工职业编码:4-12-03-01
国家职业技能标准-家用电器产品维修工-2020年版,家用电器产品维修工职业编码:4-12-03-01
国家职业技能标准-家用电器产品维修工-2020年版,家用电器产品维修工职业编码:4-12-03-01
国家职业技能标准-家用电器产品维修工-2020年版,家用电器产品维修工职业编码:4-12-03-01
国家职业技能标准-家用电器产品维修工-2020年版,家用电器产品维修工职业编码:4-12-03-01
国家职业技能标准-家用电器产品维修工-2020年版,家用电器产品维修工职业编码:4-12-03-01
国家职业技能标准-家用电器产品维修工-2020年版,家用电器产品维修工职业编码:4-12-03-01
国家职业技能标准-家用电器产品维修工-2020年版,家用电器产品维修工职业编码:4-12-03-01
国家职业技能标准-家用电器产品维修工-2020年版,家用电器产品维修工职业编码:4-12-03-01
国家职业技能标准-家用电器产品维修工-2020年版,家用电器产品维修工职业编码:4-12-03-01
国家职业技能标准-家用电器产品维修工-2020年版,家用电器产品维修工职业编码:4-12-03-01
国家职业技能标准-家用电器产品维修工-2020年版,家用电器产品维修工职业编码:4-12-03-01
国家职业技能标准-家用电器产品维修工-2020年版,家用电器产品维修工职业编码:4-12-03-01
国家职业技能标准-家用电器产品维修工-2020年版,家用电器产品维修工职业编码:4-12-03-01
国家职业技能标准-家用电器产品维修工-2020年版,家用电器产品维修工职业编码:4-12-03-01
国家职业技能标准-家用电器产品维修工-2020年版,家用电器产品维修工职业编码:4-12-03-01
国家职业技能标准-家用电器产品维修工-2020年版,家用电器产品维修工职业编码:4-12-03-01
国家职业技能标准-家用电器产品维修工-2020年版,家用电器产品维修工职业编码:4-12-03-01
国家职业技能标准-家用电器产品维修工-2020年版,家用电器产品维修工职业编码:4-12-03-01
国家职业技能标准-家用电器产品维修工-2020年版,家用电器产品维修工职业编码:4-12-03-01
国家职业技能标准-家用电器产品维修工-2020年版,家用电器产品维修工职业编码:4-12-03-01
国家职业技能标准-家用电器产品维修工-2020年版,家用电器产品维修工职业编码:4-12-03-01
国家职业技能标准-家用电器产品维修工-2020年版,家用电器产品维修工职业编码:4-12-03-01
国家职业技能标准-家用电器产品维修工-2020年版,家用电器产品维修工职业编码:4-12-03-01
如何学习家电维修?
一、元器件的认识
首先你要先认识电路板上的元器件都是些什么,在板子上是什么符号,例如电阻用R加编号来表示代表的是什么?这第一层次的简单,初步了解电阻(含可变)、电容(含电解)、晶体管(分二极管、三极管、发光管)、电感(变压器或陷波器)、集成化块、显示元件、电动元件、开关、电池及接地符号等即可,学会使用简单的电压、电流、电阻等测试仪表。细一点的话,应该知道电阻除了阻值之外,还有功率大小、碳膜、金属膜等分类,可变的有可变电阻、线绕电位器、碳膜电位器等。电容除了容量大小之分外,还有瓷片电容、涤纶电容、电解电容、无极性电容等。晶体管就更多了,仅二极管就有整流、检波、稳压、光敏等门类,发光的除了红光、蓝光、绿光、白光、双色、三色的之外,还有功率大小、指示、照明之分。集成块、显示元件这里略过,但说电动元件,可以想象的到家电中使用较多的电动机(洗衣机、吸排油烟机、换气扇、空调等)、自动控制继电器等。学会利用常见的维修工具,如万用表,滤波器、频率计、信号发生器等各种检查、检测、维修仪表和工具。当然最好是找一个好的老师带,老师教的再结合书上面写的,就能很快的掌握这方面的知识。
二,学习基础电路
了解了元器件的知识之后,就要学习一些基础的电路,最有效的方法就是先从简单的产品开始,掌握其中原理之后,再慢慢的向更复杂的电路前进,这是是需要长时间的积累,非一朝一夕之功。一定要彻底弄懂一些典型电路的原理,可以举一反三,一通百通。比如开关电源,总离不开振荡电路、开关管、开关变压器这些,检查时要检查电路有没有起振,电容有没有损坏,各三极管、二极管有没有损坏,不管碰到什么开关电源,原理其实都差不多。
这一层 是在具备第一层基本知识的基础上,才能具备的,大致应该掌握以下几点:
1、了解每一个元件在线路中的作用,以及相互之间服务与被服务的关系;
2、了解每一个局部电路图部分的大致运作原理(电流或信号走向);
3、分清电路中交流、直流部分的转换和区分以及相互之间的关系;
4、基本了解每一个家电产品完整电路图的电路原理和基本工作要求、额定满足条件;
三,维修思路
拿到一块故障板,一定要针对故障形成具体的维修思路,切忌胡拆乱焊。中医讲究“望闻问切”,干维修同样要有一定的方法,首先要问明客户具体什么故障现象,根据故障现象脑海中要形成检修思路,再用维修工具对元器件进行具体的测量。举个小例子,客户送来一台不通电的电磁炉,要先问清故障现象,如果在家跳闸(电磁炉内功率管爆掉,保险管没烧坏),这个时候就不能直接插电试机,因为这种情况如果插电,你的短路保护器同样会跳闸,引起没必要的麻烦。产品不通电一般是直流供电故障和主回路不通两种情况,这个时候要先检查电源线,保险管,功率管,整流桥等主回路,如果主回路没问题再查直流供电,一级一级的检查。切忌盲目换件,引起故障扩大。一般家电中,电风扇、油烟机、照明灯等相对简单,节能灯、使用电子整流的日光灯等元器件都工作在高压状态,维修要求较高。空调、冰箱等还需要具备一些制冷设备应知应会的技术,高级些的洗衣机、微波炉等还涉及微电脑控制等技术,不熟悉原理或没有可更换器件的话,还是不建议去碰,否则得不偿失,会越修越坏的。
四,做维修记录
有了一定的维修经验之后,要对每一次维修做好记录,要善于分析每一次元件损坏的原因,是操作不当还是正常损坏,认真分析并养成做维修记录的习惯,每一次的故障原因可以请教老师、同学或者是一些志同道合的朋友,弄明白之后下次遇到同类故障就有迹可循了。
相关问答
KG316T微电脑时控开关的用法,最简明使用说明书?使用说明书显示屏左下角有个“a”符号,表示此时键盘处于锁定状态,时控开关不接受键盘上的一般性操作。连按四下“取消/恢复”键,a符号消失,此时键盘处于开锁...
小艺音响 控制家电怎么 设置?小艺音响控制家电设置的方法如下:1.打开小艺app,登录账号,点击首页右上角"+"。2.在红外遥控栏,选择“空调遥控”。3.选择红外网关“小艺音箱”。4.选...
华为watch 3如何 控制家电 ?先在与华为watch3连接的手机上打开控制空调开关的程序,然后切换到华为watch3上面来操作,只要你的手机连接上了华为watch3,你的手机在运行着什么都能在华为watc...
小爱 怎么控制家电 ?2、在红外遥控栏选择“空调遥控”。3、选择红外网关“小爱同学”。4、选择空调品牌后进行功能测试,连接成功后即可用小爱控制空调了。以电视为例,其小爱控制家...
如何用天猫精灵 控制家电 ?3、按照天猫精灵APP的提示准备联网,等提示灯闪烁时联网成功;4、找到【智能家居】图标并点击;5、点击【添加设备】,选择您想要控制的家电设备。完成以上步骤...
天猫精灵 家电控制 有什么条件?天猫精灵控制家电的具体条件:1,设备是通过声控传播唤醒,来实现AI内置器完成功能。2,设备只支持可以匹配的智能家电,不是所有的家电都可以适用的。3,可以...
小度 怎么控制家电 ?小度控制家电方法是和家里的WiFi连接,点击智能家居,将相应的家电进行绑定即可语音控制家电,比如智能灯泡、空气净化器、电视、智能窗帘、空调都可以控制。小...
华为ai音箱能如何 控制 传统 家电 ?华为智能音箱目前可以控制包括电视、空调、照明、窗帘、空气净化器和扫地机器人在内的19种家用电器,但是这些控制功能的实现是基于一种支持华为HiLink开放协议的...
天猫精灵IN糖 控制家电 操作步骤?步骤/方式1首先进入天猫精灵,然后点击下面向上滑动。步骤/方式2然后选择下面的“玩转多设备智能场景”。步骤/方式3点击里面的“添加场景”。步骤/方式4...
如何用天猫精灵 控制家电 ?步骤/方式1打开天猫精灵app,点击添加设备。步骤/方式2选择需要控制的家电,比如空调。步骤/方式3在空调页面选择自己的空调型号后添加即可控制。步骤/方式1...
