井岸上门维修家电电话 定了!这笔钱,今年免收!丨晚安斗门
定了!这笔钱,今年免收!丨晚安斗门
来源:【斗门区融媒体中心】
晚上好,朋友们!
一日新鲜事,
小斗话你知!
3月1日上午,国务院新闻办公室举行“权威部门话开局”系列主题新闻发布会。财政部门将全面落实扩大内需战略,围绕更好发挥消费基础性作用,积极完善政策措施。主要从以下三个方面入手激发消费潜力,进一步支持促进消费市场回暖升级。其中提到,对于购置期在2023年的新能源汽车继续免征车辆购置税。
▼上下滑动查看详情
一是多渠道增加居民收入,让老百姓有钱消费。 千方百计扩大就业,依靠劳动创造收入。加大社会保障、转移支付等调节,提高中低收入居民的消费能力,同时完善税费优惠政策,激发社会消费潜能。
二是支持增加适销对路商品供给,让老百姓乐于消费。 通过实施积极财政政策,推进供给侧结构性改革,不断提升国内供给质量水平,激活市场需求潜能。鼓励有条件的地方通过现有的资金渠道对家电“以旧换新”、绿色智能家电下乡等予以支持。对于购置期在2023年的新能源汽车继续免征车辆购置税。 降低部分优质消费品进口关税,推动加快建立多主体供给、多渠道保障、租购并举的住房制度,积极促进居民消费。
三是促进销售渠道和物流畅通,让老百姓方便消费。 支持实施县域商业建设行动,促进县域消费扩容提质。支持农产品供应链体系建设,扩大农产品的消费市场。支持一批国家综合货运枢纽建设,推动物流降本提效。
来源:央视财经
天气预报
预计明天斗门
天气晴朗,
气温16~23℃。
森林火险红色预警信号
持续生效中,
天气干燥,
请市民注意森林防火
及家居用火用电安全。
来源:珠海市气象台、斗门区气象台
有问有答
市民声音:
白蕉镇桅夹村东升大桥下面经常水浸,影响通行,请有关部门尽快整治。
白蕉镇回复:
您好!该路段已经纳入白蕉镇Y671乡道东延工程实施升级改造,目前正在办理项目前期手续,我镇会积极和相关部门沟通协调,尽快推动该项目的推进实施,解决道路水浸的问题。
温馨提示 :市民可拨打928斗门电台24小时热线电话5213640、5213740,或在“今日斗门”微信公众号《晚安斗门栏目》推文留言。小斗将会把您的问题转交相关部门予以答复。
信息集纳
➤今起施行 影响你我
今天(3月1日)起,一批新规开始施行,将影响你我。
▼上下滑动查看详情
3月1日起,《国家基本医疗保险、工伤保险和生育保险药品目录(2022年)》正式实施。新版国家医保药品目录新增111个药品,谈判和竞价新准入的药品,价格平均降幅达60.1%。
《食品相关产品质量安全监督管理暂行办法》3月1日起施行。规定了食品相关产品生产者、销售者的主体责任及生产全过程控制的具体要求,食品相关产品生产者要建立原辅料控制、生产关键环节控制、检验控制以及运输交付控制等制度,销售者要建立食品相关产品进货查验制度。同时明确了食品相关产品质量安全追溯制度、召回管理制度、标签标识管理制度。
《化妆品抽样检验管理办法》3月1日起施行。明确规定化妆品抽样检验应当重点关注儿童化妆品和特殊化妆品、使用新原料的化妆品等。 化妆品生产经营者应当依法接受负责药品监督管理的部门组织实施的化妆品抽样检验,不得干扰、阻碍或者拒绝抽样检验工作,不得提供虚假信息。
《重点管控新污染物清单(2023年版)》3月1日起施行。清单明确了全氟辛基磺酸及其盐类和全氟辛基磺酰氟、十溴二苯醚、六氯丁二烯等14种类重点管控新污染物,以及其禁止、限制、限排等环境风险管控措施。
新修订的《国家以工代赈管理办法》将于3月1日起施行。明确以工代赈“中央统筹、省负总责、市县乡抓落实”的管理体制和工作机制;明确实施以工代赈应坚守“赈”的初心,坚持扶志扶智、多劳多得、勤劳致富,鼓励引导群众通过诚实劳动实现增收致富。
《中华人民共和国预备役人员法》3月1日起施行,主要对预备役人员领导管理体制、身份属性和分类,以及预备役军衔、选拔补充、教育训练和晋升任用、日常管理、征召、待遇保障、法律责任等作了全面规范。
中国银保监会制定发布的《银行保险机构消费者权益保护管理办法》3月1日起施行。《管理办法》明确银行保险机构承担保护消费者合法权益的主体责任,消费者有诚实守信的义务。规范银行保险机构经营行为,禁止误导性宣传、强制捆绑搭售、不合理收费等行为,保护消费者知情权、自主选择权和公平交易权。依法设立禁止性规定,精准树立监管“高压线”。
国家税务总局发布《关于进一步实施部分税务证明事项告知承诺制的公告》,3月1日起在全国范围内对列入目录内的6项税务证明事项实行告知承诺制,包括:国家综合性消防救援车辆证明,公共汽电车辆认定表,专用车证,家庭成员信息证明,家庭唯一生活用房证明,个体工商户的经营者身份证明、合伙企业合伙人的合伙身份证明。
3月1日起,文化和旅游部在全国范围内推行应用文化和旅游市场涉企电子证照,启用文化和旅游市场电子印章。电子证照与纸质证照同步制发、并行使用,具有同等法律效力。
教育部制定的《信息技术产品国家通用语言文字使用管理规定》3月1日起正式施行。明确信息技术产品使用国家通用语言文字,应当符合国家颁布的语言文字规范标准。数字和网络出版物使用国家通用语言文字,应当符合汉语拼音、普通话语音、规范汉字、现代汉语词形、标点符号和数字用法等语言文字规范标准。需要使用汉语方言、繁体字、异体字的,应当符合《中华人民共和国国家通用语言文字法》相关规定。
来源:央视新闻
➤珍爱生命 远离毒品
2月28日,白蕉镇禁毒办在白蕉长途站开展宣传。通过展示仿真模型、发放宣传手册、讲解新型毒品特征及危害等,向群众普及禁毒知识。
来源:白蕉镇 通讯员:伍伟芬
➤手工之旅 陶冶情操
剪裁、拧捏、粘贴......1日,一场手工活动在井岸镇草朗村举行。妇女们跟着志愿者的示范,一起制作手工花。
来源:井岸镇 通讯员:连柏琛、李欣耀
➤快乐生辰 长者共度
“和大家一起过生日太快乐了!”赖叔脸上洋溢着幸福的笑容。在大托村2月28日举办的长者生日会上,大家品尝美食、畅聊家常,在欢声笑语中庆贺生辰。
来源:白蕉镇 通讯员:李瑞夏、卢秀丽
➤绘本分享 弘扬美德
“和妹妹吵架了,你会怎么做?”在井岸镇新时代文明实践所日前开展的故事分享会上,志愿者与孩子们分享《家里的小风波》绘本故事,弘扬尊老爱幼、相互谦让的传统美德。
来源:井岸镇 通讯员:李欣耀、黄敏仪
更多精彩有你好看!点击阅读▼
斗门广播电视台综合频道节目预告
➤周四(3月2日)节目推介:
▼上下滑动查看
7:50《黄杨粤韵》
10:40 电视剧《毛泽东三兄弟》 (第19-20集)
13:00《人间故事》 (第108集)
16:45《我叹我世界》 (第100集)
17:00 《非常幽默》 (第104集)
18:00 《健康新食代》 (第112集)
19:15《揾食珠三角》 (第94集)
19:30 《养孩子不容易》 (晚剧场16-18集)
节目收看方式: 打开电视机进入珠海广电网络,按遥控器菜单键“8”即可收看。
FM92.8斗门电台节目预告
➤《主播探店》节目预告
本期探店:莲江古酱+清汤羊肉店
本期嘉宾:
1、莲江村党总支副书记:朱汶娟
2、莲江古酱店主:罗家池
3、清汤羊肉店主:周四妹
4、探店好友:滢滢
播出时间:3月2日 11:30-12:00
主持人:桃子
节目收听方式: 调频FM92.8斗门电台;或在蜻蜓FM、喜马拉雅、观海融媒APP搜索“斗门电台”,微信小程序搜索“928听斗音”;或在今日斗门微信公众号菜单点击“融媒矩阵”选择“听斗音”进行收听。
招录资讯
新一期的“职播间”来了!
珠海多个单位正在招人!
政府部门、事业单位、知名企业等
放出300+岗位!
快来看看
有没有合适的工作~
???
(点击图片查看详情)
活动召集
➤开展义诊 专家团队坐镇
3日11:00-14:00,斗门妇幼专家将在美商年益科技(珠海)有限公司开展义诊活动,义诊内容包括免费医疗咨询服务、免费测量血压血糖、免费超声检查(子宫)、免费口腔检查等,共涉及妇科、口腔科、儿科等8个医疗专业。
▼点击图片跳转查看详情
来源:斗门区妇幼保健院
➤垃圾分类宣传活动
志愿者人数:30人
活动时间:3月2日9:00-12:00
活动地点:乾西村
报名电话:1353653918 周社工
➤手工团扇活动
志愿者人数:5人
活动时间:3月3日14:30-16:00
活动地点:西埔村
报名电话:0756-2786313 王社工
长按识别下方小程序码
查看更多活动
盏鬼广东话
飞姐和有辉抱怨“有头发边个想做瘌痢”, 发生了啥?点开听听?
生活小精灵
隔着玻璃晒太阳能补钙吗?听听专家怎么说?
夜读
睡前听听夜读吧?
世界万物轮回往复,
只要给予时间,
一切皆有可能。
别睡太晚,朋友,
晚安
点击下方名片,
关注“今日斗门”微信公众号▽
|音频:FM92.8斗门电台主持人有辉、桃子、海飞
|编辑:曹木
本文来自【斗门区融媒体中心】,仅代表作者观点。全国党媒信息公共平台提供信息发布传播服务。
ID:jrtt
珠海公安:设有8个点!24小时可办理…丨晚安斗门
来源:【斗门区融媒体中心】
大家晚上好呀!
今天过得开心吗?
快休息下,
看看小斗准备的新鲜事!
看点
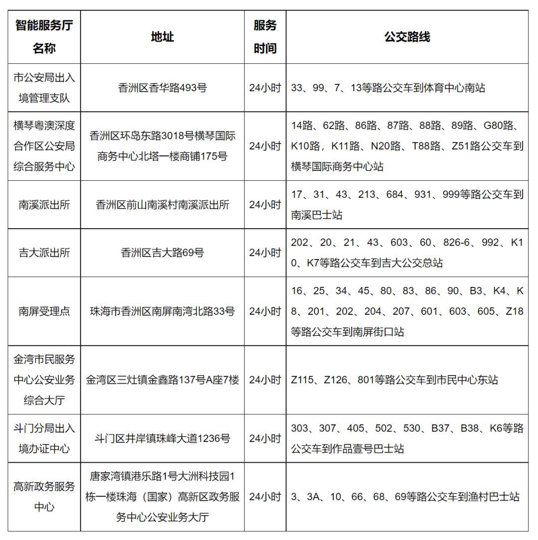
➤珠海公安:设有8个点!24小时可办理…
据珠海公安18日消息,为满足群众申办出入境证件的需求,公安局出入境管理部门启用智能签注设备对外提供24小时服务 。群众可就近选择以下智能服务厅办理赴香港、澳门旅游签注业务。为避免扎堆办理造成等候时间过长,建议错峰办理。
点击图片放大查看▽
来源:珠海公安
天气预报
明天斗门天气多云间晴,
早晚间有轻雾
气温18~25℃,
偏北风3级,
相对湿度50%~85%。
森林火险黄色预警信号
仍在生效中,
请市民朋友注意防火。
来源:珠海市气象台、斗门区气象台
有问有答
市民声音:
你好,斗门镇斗门大道两侧的公共停车位,有一些被沿路商铺用物品侵占,不准社会车辆停放,请相关部门处理。
斗门镇回复:
您好!接报后,斗门镇综合行政执法办已派工作人员沿斗门大道进行巡查,将发现的路障及杂物进行清理。下一步,我办将加强对该路段的巡查。感谢您的监督与关注!
温馨提示 :市民可拨打928斗门电台24小时热线电话5213640、5213740,或在“今日斗门”微信公众号《晚安斗门栏目》推文留言。小斗将会把您的问题转交相关部门予以答复。
信息集纳
➤专项整治 规范经营
近日,白藤街道综合执法办出动执法组3个、12人次,于诚丰新园人行天桥下等区域就“乱摆卖”现象开展专项整治行动,查处违法行为6宗。
来源:白藤街道
➤培训充电 提升能力
16日,乾务镇妇联在新村村对镇、村(社区)妇联干部进行能力提升培训,就相关法律法规和家庭文明建设等进行讲解,让受训者能更好地为民服务。
来源:乾务镇妇联
➤走村串巷 上门宣传
“靓姨,发现过期、变质的食品就不要再吃啦……”17日,就食品卫生安全,社工走访井岸镇草朗村,向村民派发宣传资料,讲解食品选购、储存等注意事项。
来源:井岸镇
➤挥动画笔 绘出春天
17日,在井岸镇的“二十四节气系列活动之立春”主题绘画活动上,22名小朋友发挥想象力,用手中画笔绘出自己心中最美的春天。
来源:井岸镇
更多精彩有你好看!点击阅读▼
节目预告
➤斗门广播电视台综合频道 节目预告
周日(2月19日)节目推介:
▼上下滑动查看
7:50 电影《女飞行员》
10:30 《非亲父女》 (第30-31集)
13:00《人间故事》 (第97集)
16:45《我叹我世界》 (第89集)
18:00 《健康新食代》 (第101集)
19:15《揾食珠三角》 (第83集)
19:30 《幸福院》 (晚剧场第28-30集)
节目收看方式: 打开电视机进入珠海广电网络,按遥控器菜单键“8”即可收看。
➤《928说法》节目预告
节目主题:解读反电信网络诈骗法
访谈嘉宾:广东两广律师事务所律师 蒙晋伟
节目主持:东儿
播出时间:2月19日9:00—10:00
➤《928爱美丽》节目预告
节目主题:儿童需要用护肤品吗?
节目嘉宾:美容顾问 吴慧冰
节目主持:东儿
播出时间:2月19日15:00—16:00
➤《黄杨粤韵》节目预告
节目主题:东风小学举办戏曲表演形式的开学典礼背后的故事
播放曲目:(部分)
《粤曲响遍东风校园》 演唱:东风小学戏剧班学生
《帝女花之香夭》 演唱:郭程峰+周沅沅
《荔枝颂》 演唱: 陶静妍
《梦会太湖》选段 演唱:成汶静
节目嘉宾:广东省曲艺家协会会员、斗门区非物质文化遗产曲艺项目传承人:何国雄
节目主持:桃子
播出时间:
首播→2月19日19:00—20:00
重播→2月26日19:00—20:00
节目收听方式: 调频FM92.8斗门电台;或在蜻蜓FM、喜马拉雅、观海融媒APP搜索“斗门电台”,微信小程序搜索“928听斗音”;或在今日斗门微信公众号菜单点击“融媒矩阵”选择“听斗音”进行收听
招录资讯
本期“职播间”有什么“笋工”?
350+岗位!210+编制!
多个单位正在招人!
政府部门、事业单位、企业……
快来看看!
???
(点击图片查看详情)
活动召集
➤斗门区运动嘉年华网球赛
2023年珠海市民健身运动会斗门区运动嘉年华网球赛于2月18日至19日举行。斗门体育公园网球场、锦绣荣城网球场将于早8:30同时开赛,欢迎市民朋友们前往观赛!
➤“美化从我做起 文明与你同行”志愿服务活动
志愿者人数:40人
活动内容:开展环境卫生大清洁行动活动时间:2月19日10:00-11:00
活动地点:井岸镇全球通广场、西堤路及滨江路
报名电话:18928060835 林小姐
➤“传承民间艺术 共享美好生活”非遗项目体验活动
志愿者人数:60人
活动内容:协助活动开展活动时间:2月19日16:00-21:00
活动地点:夏村村党建文化广场
报名电话:13411422255 黄社工
长按识别下方小程序码
查看更多活动
盏鬼广东话
飞姐让有辉不要“喝生晒”?点开听听?发生了什么?
生活小精灵
牙不齐,要等换完牙再来矫正吗?生活小精灵提醒你?
夜读
睡前听听夜读吧?
无论从事什么行业的人,
只要认真、诚实、
尽心尽力、堂堂正正,
那就是高贵的人。
电影资讯
美好周末,
不妨跟电影来场“约会”!
看看有什么新片!
长按识别下方小程序码购票,
观影也记得做好防护!
早点睡,朋友们,
祝你好梦,晚安~
点击下方名片,
关注“今日斗门”微信公众号▽
|音频:FM92.8斗门电台主持人有辉、桃子、海飞
|编辑:董睿
本文来自【斗门区融媒体中心】,仅代表作者观点。全国党媒信息公共平台提供信息发布传播服务。
ID:jrtt
相关问答
我现在 电话 也打不通,手机打过去一直是点对点短信状态,我都...法律问答我现在打不通电话。我的手机过去一直处于点对点短信状态。我快疯了。我怎样才能知道她是否结婚了遭遇法律难题?点击为您量身定制解决方案咨询律师解答共...
珠海 电话号码 几位 - peggylu1974 的回答 - 懂得1、珠海固定电话号码为7位数,珠海区号为:0756。2、国内其它城市有升级到8位数。珠海市位于广东省中南部,东与香港、深圳隔海相望,南与澳门相连,与澳...
珠海那里有中医的医院?..._中医执业医师_帮考网珠海市有多家中医医院,以下是其中几家:1.珠海市中医院地址:珠海市香洲区拱北迎宾南路6号电话:0756-88888882.珠海市中医药研究院附属医院地址:珠...
076028是哪个城市的区号?中山市。古称香山,是孙中山先生的故乡。广东省辖地级市,位于珠江三角洲中部偏南的西、北江下游出海处,北接广州市南沙区和佛山市顺德区,西邻江门市区、新会...
想卖房,在珠海 井岸 找哪个中介才可以呢[回答]找满堂红置业公司,第一时间帮到你。强烈推荐正顺地产,西区最优秀地产经纪:阿权13532263039,竭诚为您服务!世华地产,正顺地产,在珠海都是挺有名气...
请问珠海上冲附近哪里有中国银行- 汇财吧专业问答test[回答]拱北银都酒店(迎宾大道与粤海路口的)东付楼为中国银行珠海分行上冲巴士站有建设银行上冲到明珠北那个路口那里有个工行好像,其他还有取款机上冲到...
请问珠海上冲附近哪里有中国银行- 汇财吧专业问答test[回答]东风路附近银行上冲巴士站有建设银行上冲到明珠北那个路口那里有个工行好像,其他还有取款机上冲到梅华路那个路口有个建行,就是恒雅明园那里中国...
0760是哪个城市的区号?区号0760归属地为:广东省中山市中山古称“香山”,地多神仙花卉,故曰香山。在距今5000多年前的新石器时代,中山只是珠江口伶仃洋上的一个岛屿,此时就有古越...
客户拖欠货款,不接 电话 ,不回信息怎么办?-找法网法律咨询客户拖欠货款,不接电话,不回信息怎么办?劳动纠纷遭遇法律难题?点击为您量身定制解决方案咨询共有12位律师解答你们有签订合同可以通过身份证信息去起诉...
后斗门村晚怎么预约?需要提前预约原因是后斗门村晚是一项热门活动,参与者众多,为了保证活动的顺利进行和参与者的体验,需要提前预约。可以通过官方网站、电话或者第三方平台进行预...
58同城锦州家电维修安装 锦州中瑞电器设备有限公司以2660000元中标锦州顺投数字城科技发展有限公司高压新装工程
下一篇杭州辉煌家电维修公司拆装 这里是残疾人朋友的家——中国残疾人体育运动管理中心走过20年
相关文章
-
扬州搞AI获客代理这事,我跑了三个月才敢跟你说句实话详细阅读
上礼拜在老码头吃干拌面,隔壁桌俩小伙子聊天,一个说现在生意难做,发一万条短信都没个响儿,另一个神神秘秘压低声音:“你得搞AI获客,我表哥在扬州做AI代...
2026-04-18 5
-
扬州ai外呼系统代理,是门好生意不?听听我这个过来人的大实话详细阅读
前两天跟个老友在望月路吃烧烤,他忽然问我:“你现在搞那个扬州ai外呼系统代理,到底咋样?能不能搞?”我当时嘴里嚼着羊肉串,差点没给他呛着。这事儿说来话...
2026-04-18 6
-
我雇了个“我”去上班,自己在家睡大觉:聊聊正在爆发的AI分身详细阅读
你有没有那种感觉?就是每天睁开眼,一看手机上的日程,好家伙,又是三个会撞在一起。这边老板要方案,那边甲方要扯皮,家里还催着你去接孩子。这时候我真恨不得...
2026-04-18 5
-
我那龟儿子般的塔斯AI代理,竟然把我从“表哥表姐”的坑里捞出来了详细阅读
哎呦喂,说起这段时间的经历,我真是一把鼻涕一把泪。之前我在一家电商公司做运营,说白了就是个“表哥表姐”,天天跟Excel表格干仗。你们晓得不?每天早上...
2026-04-18 5
-
我那朋友被“销冠”坑惨了,才明白选对AI代理到底有多重要!详细阅读
上礼拜跟几个老友撸串,几杯啤酒下肚,在郑州做家装的老李差点哭出来。 他去年不是砸了不少钱搞了个什么“智能销售系统”嘛,说是能自动跟客户聊天、自动挖线...
2026-04-18 5
-
我那晚差点被AI“炒鱿鱼”,才搞懂啥叫AI代理基础设施详细阅读
说出来你们可能不信,就在上礼拜,我差点被一个AI给“开了”。 事情是这样的,我不是一直自诩为“数字游民”嘛,平时全靠一台笔记本走天下。上礼拜接了个急...
2026-04-18 5
-
我花3万块雇了个“假人”,它却把我的微信私域盘活了?聊聊AI智能数字人代理这档子事详细阅读
哎,说起这事儿,还真有点意思。 上个月我不是去了一趟深圳嘛,参加那个啥AGIC的展会,本来是想去看看有啥新鲜的电子元器件,结果你猜怎么着?在天美科技...
2026-04-18 9
-
我花30块在闲鱼买了個邀请码,才整明白啥是AI动画代理,这玩意儿真能把人看哭!详细阅读
哎,大伙儿好!今天咱不聊那些虚头巴脑的大道理,就聊聊我这几天跟一个新鲜玩意儿——AI动画代理——死磕到底的经历。 先说个糗事。就在上礼拜,我刷短视频...
2026-04-18 9

最新评论