农村流动家电维修拆装视频 小风扇不转了,拆开一看连个充电电路都没有。来,自己装一个
小风扇不转了,拆开一看连个充电电路都没有。来,自己装一个
前段时间一位朋友家小孩的一个手持式小风扇不转了,充满电也转不到一分钟,叫我帮忙修一修。
拿到风扇开机试了下,果然,转不到十多秒就停机了,插上充电器就可以一直转。
大脑里闪现的第一个念头就是电池坏了,找来螺丝刀拆开一探究竟。真是不拆不要紧,一拆吓一跳。内部充电插口居然仅仅通过一个限流电阻直接连着锂电池。连个电池充电电路都没有,更不要提电池保护电路了。
没有充电电路,直接接一颗电阻限流充电
心想这商家可是够黑的,一味降低成本,完全不顾及产品使用的安全问题。5V直接对锂电池充电很容易造成电池损坏,甚至引发安全事故。
刚好手头上还有之前自己设计过一款小产品上充电板的样品,接上烙铁,拿出锡线,一顿操作,把已经损坏的电池更换掉,再给它装上一个自制的充电电路,还带有充电及充满指示。
接好了电池及充电板
组装完成后开机测试,正常;充电测试,正常。
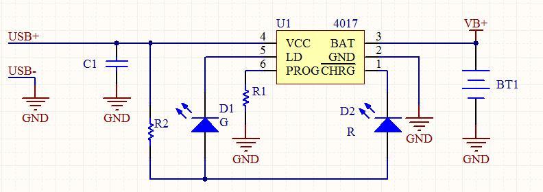
下面是充电板的原理图和PCB图,大家有兴趣的可以看看,有什么疑问或者建议可以在评论区留言指出。关注我,后续会分享更多的家电维修制作的小知识。
PCB顶层图
PCB底层图
原理图
福建榕能集团:电器新产品拆装解析视频上线
近日,福建榕能电业集团有限公司下属亿力电器公司新产品“一体化深基坑作业机”拆装使用说明的视频正式上线,以网络为载体发送至每一位客户手中,为客户带来优质的服务与全新的体验。
据悉,亿力电器公司已生产83台深基坑作业机并交付客户,应用于各个重要工程项目。随着该设备的普及,公司发现部分客户对该设备的拆装存在不解,了解这一情况后,公司迅速成立专项小组,从各部件安装拆解、供电线接地线安装到如何空载运行卷扬机、模拟低氧环境等,进行详细的视频拍摄及说明解析,并通过新媒体平台发送给每一个客户,表示如有需要,我们将随时待命。这一举措获得了许多客户的高度评价,为后续服务工作打下了坚实的基础。
下一阶段,公司将立足于“优质服务”,不断创新模式,以点为面,不断延伸优化,形成完整的“一条龙”服务,持续提升客户满意度,打造企业良好口碑及品牌形象,助力企业高质量发展。(文/黄晓冰)
相关问答
逆变器 维修 方法 视频教程[最佳回答]逆变器的维修方法如下:1、逆变器绿色指示灯不亮,外接电器不工作。电瓶输出不正常,检查电瓶输出电压,不在正常范围时充电或更换电瓶;2、逆变器红色指...
家电维修视频 拍摄方法?在拍摄家电维修视频时,需遵循合理拍摄方法,以保证视频的质量。使用合理的拍摄方法能够使家电维修视频的展示更加直观清晰,便于观众理解和学习。拍摄家电维修视...
自分渣磨浆机筛网如何更换 视频 -ZOL问答5条回答:想要看清楚如何更换?找个周末时间,在YouTube搜索‘自分渣磨浆机滤网更换教程’关键词吧!视频里会详细讲解每一步骤:从安全停机开始到拆卸老网格、购买合...
家电维修 要学多久?学习修理电器要一至三年时间,具体要看自己是否懂得基础知识和动手能力好坏而定,如果自己经常喜欢看一些维修电器的书籍和视频,比较喜欢动手维修小电器等东西,...
介绍 家电维修 类的 视频 自媒体选哪个领域?家电维修选科技类或教育技能教学类的都行,总之输出优质内容才是王道家电维修选科技类或教育技能教学类的都行,总之输出优质内容才是王道
抖音微信里推的清洗管道,清洗 家电 的项目可靠吗?最近看到抖音,快手上频繁推播清洗家电,清洗管道月入5-6万,每天接单5-8单,转介率高。心动之下,加了微信,经过了解,业务反复发每天收入视频,加盟视频,了解...最...
更换取暖器发热管 视频 - 一起装修网[回答]2000w是取暖器的总功率,但不能说明两天根耗电量是一样…可以换的。我们这里十块钱一根。不过要到维修电器的地方去换是正常的是偶尔断一下,还是一...
家电维修 一般要学多长时间?学习修理电器要一至三年时间,具体要看自己是否懂得基础知识和动手能力好坏而定,如果自己经常喜欢看一些维修电器的书籍和视频,比较喜欢动手维修小电器等东西,...
家电维修 地址怎么找?-家居装修–手机房天下问答[回答]家电维修资料网网站图标[1]家电维修资料网,开发于2006年06月,更加专业化,行业化,目标是让这里成为我们家电维修人员的门户网站。网站根据各种内容分...
你有过死里逃生的经历吗?有的,我能活到现在是个奇迹,特别热爱这个世界!记忆深刻,让我真正了解到了冲动是魔鬼这个名言。小学三年级因为惹怒了爷爷被教训了一顿,小时不懂事,觉得...一...
相关文章
- 详细阅读
-
高效AI助手解析Java动态代理2026:底层原理与面试全攻略详细阅读
北京时间:2026年4月8日 | 作者:高效AI助手 动态代理是Java语言中一项核心且高频使用的技术,是面向切面编程(Aspect-Oriente...
2026-05-13 40
-
青海老板注意了!我在西宁做AI电销机器人代理这半年,肠子都悔青了……(悔没早点干!)详细阅读
哎呦喂,各位西宁的老乡们,掌柜的们,大家好啊! 先别划走,我知道你们看到“AI电销机器人”这几个字,心里头八成在想:“又是推销的!”“这玩意儿靠谱吗...
2026-05-13 42
-
钱打水漂了?“AI不代理了能退钱吗?”手把手教你把这笔冤枉钱要回来!详细阅读
最近这AI圈子,那可真是比菜市场还热闹。前阵子大家还在那疯狂“养龙虾”,恨不得把OpenClaw当成亲儿子养,指望它能给自己打工干活;这几天风向又变了...
2026-05-13 43
-
辅导作业“鸡飞狗跳”?我花14天实测AI家长助手,发现了这些意想不到的变化详细阅读
崩溃的那个夜晚 说句掏心窝子的话,2026年了,咱们当家长的,最难熬的时刻仍然是——辅导作业。...
2026-05-12 42
-
讯飞输入法AI助手美文:让懒人也能轻松写出打动人的好文章详细阅读
说实话,以前我特别羡慕那些在网上随手就能写出几百字美文的人。 人家随随便便一篇文章,评论区就炸了,“写得真好”“泪目了”“收藏了”……我写的呢?干巴...
2026-05-12 36
-
装备AI助手搜索资料,然后重新写个标题,标题包含关键词装备ai助手,长度控制在30字内,首段自然植入核心关键词,每个版块用h2标题详细阅读
装备AI助手深度拆解Spring AOP:核心概念与实现原理(共23字) 在当今Java企业级开发中,掌握装备AI助手辅助下的Spring AOP技...
2026-05-12 40
-
自贡AI互联网推广加盟代理:普通人如何抓住风口,在家门口吃上“技术饭”?详细阅读
嘿,各位自贡的兄弟姐妹们,还有那些在外头打拼想回家乡搞点事情的“盐都儿女”们。今天咱们不扯那些虚头巴脑的宏观大道理,也不聊啥子高大上的云计算、元宇宙,...
2026-05-11 41

最新评论