无锡东山家电维修安装 “短短的20多分钟比一辈子还长!”电器小店一夜被薅7000万?律师解读
“短短的20多分钟比一辈子还长!”电器小店一夜被薅7000万?律师解读
9月2日
“小天鹅被羊毛党
一夜薅走7000万”
登上微博热搜榜
引发网友热议
小店挂错价格被“薅羊毛”
近日不少网友在社交媒体发文称,因“小天鹅东山专卖店”出现价格设置错误,自己以超低价格买到了洗衣机,甚至还有不少人以该价格下了四到五单寻求转手。而这些“羊毛单”将这家已经开了近十年的县城小店几乎逼上绝路。
据“小天鹅东山专卖店”公告,8月28日凌晨,由于店铺新开的运营人员对平台活动规则的理解出现了严重偏差,导致全店洗衣机产品以远低于市场价(是成本的四五折)的价格被错误地设置并售出。
该店铺称,他们于12时20分发现问题并进行了下架处理,短短的20多分钟比一辈子还长,被拍了近4万单(其中绝大部分是一人多单多台的情况,非常的专业),下单金额近4000万元,涉及货值7000多万元。
事件发生后,该店铺目前已下架所有商品链接,同时在首页发布一则运营人员的视频致歉,视频中该运营人员称,店铺发现异常时已过20分钟,目前店铺保证金赔付已经超过几十万。她表示,“本人真的倾家荡产都没有办法赔付得完”,希望购买者同意退款。
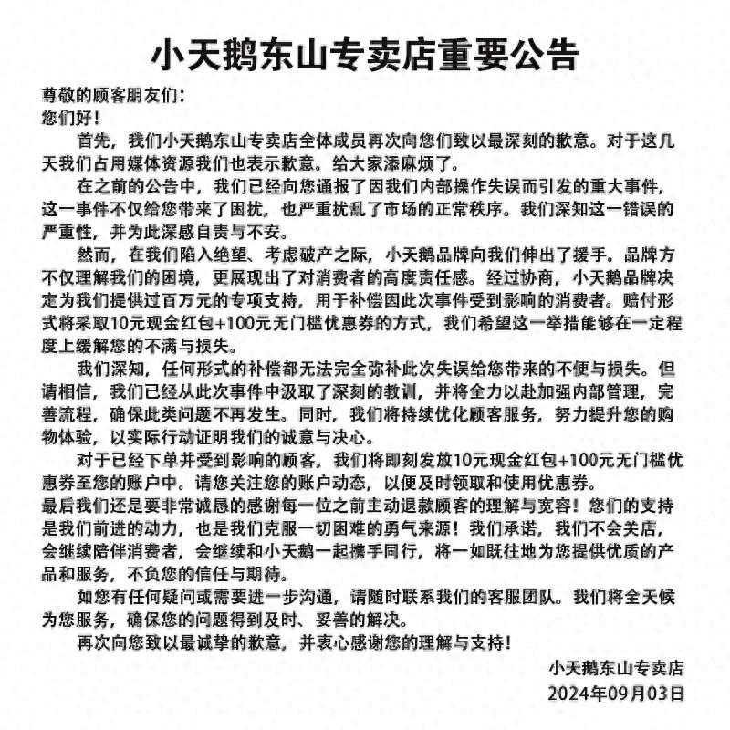
9月3日,“小天鹅东山专卖店”发布公告。
公告称,小天鹅品牌决定为该店铺提供过百万元的专项支持,用于补偿因此次事件受到影响的消费者。对于已经下单的消费者,赔付形式将采取10元现金红包+100元无门槛优惠券的方式,希望这一举措能够在一定程度上缓解消费者的不满与损失。
该网店非常诚恳地感谢每一位之前主动退款顾客的理解与宽容,并承诺:“我们不会关店”。如有任何需要,可直接联系其客服团队。
律师:恶意“薅羊毛”涉嫌违法
“标错价”的商家是否可以直接解除订单?对此,北京鼎世律师事务所庞理鹏律师表示,如果商家确系因对平台规则理解错误而标错价格,导致被消费者大量下单,在法律层面,属于重大误解实施的民事法律行为。根据《中华人民共和国民法典》第一百四十七条规定:“基于重大误解实施的民事法律行为,行为人有权请求人民法院或者仲裁机构予以撤销合同。”
此外,庞理鹏还表示,根据《最高人民法院关于适用<中华人民共和国民法典>总则编若干问题的解释》第十九条规定,行为人对行为的性质、对方当事人或者标的物的品种、质量、规格、价格、数量等产生错误认识,按照通常理解如果不发生该错误认识行为人就不会作出相应意思表示的,人民法院可以认定为民法典第一百四十七条规定的重大误解的相关规定,商家可依据前述法律规定行使撤销权,即可以重大误解为由直接解除订单,将钱退还消费者。合同撤销后,商家因该行为取得的财产,应当予以返还。有过错的一方应当赔偿对方由此所受到的损失;各方都有过错的,应当各自承担相应的责任。
庞理鹏称,商家和消费者之间成立信息网络买卖合同关系后,商家可以基于对发布商品价格存在重大误解向人民法院或仲裁机构主张撤销合同。针对部分消费者恶意“薅羊毛”的行为,即利用优惠活动或漏洞获取不当利益,通常被视为不当得利,恶意“薅羊毛”情节严重或数额巨大的,涉嫌违法犯罪。
庞理鹏建议,商家应做好与消费者的解释和沟通工作,商铺平台也应在查证核实后,协助商家与消费者协商退款。从维护商铺形象的角度考虑,商家可以事先发布公告声明并致歉,可通过赠送购买优惠券等方式说服消费者主动取消订单。
转自:央广网
来源: 小强热线
新风机是真需求还是假噱头?从抵触到入手,从选购到安装
本内容来源于@什么值得买APP,观点仅代表作者本人 |作者:Ben资深宠妻小奶狗
亲爱的观众朋友们大家好,我小奶狗又回来了~ ·
前面的话
楼主坐标为山东某二线城市,种草新风机其实已经很久了,但楼主对这种新生事物一直持观望的态度。但近年来山东的空气质量频爆全国垫底,尤其是秋冬时节雾霾的高发季,看着窗外的茫茫黄雾真心不敢开窗。再加上新房刚装修不久的甲醛、户外干燥天气的细菌和病毒等,让楼主的心更揪到了嗓子眼。
其实,最终让楼主拔草的原因来自老婆的抱怨,因为开窗没几天家里到处都是灰尘,天天擦可感觉就是擦不干净。楼主入手新风机前其实做了很多功课,在此希望把自己的经验分享给大家,如果这篇文章可以帮助到大家,那么真的是楼主的荣幸。
·
一、新风机有哪些类型?
市面上常见的新风机类型,通常按照安装方式可以分为管道式新风机和壁挂式新风机。另外,按照通风原理又可以分为单向流和双向流。这里有个表格大家可以参考下:
其中,管道式新风机(又称中央新风系统)必须在装修初期进行吊顶安装,后期加装的可能性非常低,而且对设计有一定的要求。
而壁挂式新风机相对显得灵活很多,只需要在墙壁开孔即可,不需要管道铺设,所以后期加装还是比较方便灵活的。
·
二、新风机和空气净化器,有什么不同?
新风机和空气净化器除了外观、功能、安装等区别外,最大的不同就是工作原理。新风机是通过外循环换气的方法完成空气的净化,将室外的新鲜空气经过高度净化后输送室内,同时将室内污染浑浊的空气排出至室外,最终实现空气的置换。
而空气净化器则是通过内循环吸附过滤的方法完成净化,直接将室内的颗粒物过滤掉,从而将污染浑浊的空气净化成洁净的空气。
其实把两者一比较就会发现新风机不光可以净化,而且可以带来新鲜空气。而空气净化器则只能净化室内空气,但是无法引入新鲜空气。
·
三、入手新风机前,哪几个问题问得最多?
1、除甲醛效果怎么样?
有作用,但不是直接去除甲醛的,而是通过不断将室外新鲜空气引入室内,通过通风换气降低甲醛浓度,从而起到了间接去除甲醛的作用。
2、新风机每天开几个小时?费电吗?
第一,使用新风机前建议将窗户关闭,可以保持全天运行状态,这样才能对室内空气进行连续置换。
第二,这里以某300风量的新风机为例,额定功率为35W,如果不开启电辅热的前提下,每天耗电量为35x24÷1000=0.84KW,折合每天0.4元。
3、需要更换耗材吗?后期成本大吗?
滤芯是需要更换的,以某150风量的新风机为例,复合滤芯的售价为219元,可使用180天,每天滤芯使用成本为219÷180=1.21元,折合每天1.2元。
4、新风机噪音大吗?
新风机的额定功率通常只有20~40W,通过实际使用的经验来看,几乎感觉不到什么噪音,除非趴在上面仔细听。
5、装修完的房子可以装吗?
其实楼主的情况就是当时没有装管道式中央新风机,从而进行后期加装的,只需要在墙壁上打一个孔,基本一个小时就能完成施工。
·
四、如何选购适合自己的新风机?
1、多大风量适合自己?
风量是新风机最重要的技术指标,通常见的300m³/h就是指的每小时可以循环的最大空气量是每小时300立方米。至于多少风量适合自己,通常有两种考量方式,即人数或房屋面积。例如:
①按人数算,家中有5口人,每口人平均每小时消耗30m³的空气量,则每小时需要循环的新风量就是 30×5=150m³/h。
②按房屋大小算,房屋的面积如果是60㎡,房高通常按2.7m算,那么房屋的容积就是60×2.7=162m³,按照每小时通风换气一次的标准,那么所需新风量就是162m³/h。
你可能要问,以上两种方法,计算出来的数字不一样,该怎么办呢?很简单,以风量更大的那个为准。
2、电辅热有必要吗?
楼主觉得电辅热还是有必要的,因为秋冬是空气质量高发的季节,而秋冬天气的温度通常不是很高,如果有电辅热功能,那么寒冷天气也可以让置换的新鲜空气更暖和。
3、滤芯更换的成本大吗?
因为新风机的滤芯属于耗材,一段时间使用之后,能效会大幅下降,所以必须要定时更换新风滤芯。这样看来,新风滤芯的成本问题就是不可忽视的了,因为它直接关系到后期的使用成本。这里以米家新风机 300风量和米家新风机A1 150风量举例:因为新风机的滤芯属于耗材,一段时间使用之后,能效会大幅下降,所以必须要定时更换新风滤芯。这样看来,新风滤芯的成本问题就是不可忽视的了,因为它直接关系到后期的使用成本。这里以米家新风机300风量和米家新风机A1 150风量举例:米家新风机每180天需要更换169元高效滤芯+89元的中效滤芯,那么每年滤芯的成本为516元;米家新风机A1每180天需要更换219的复合滤芯,那么每年滤芯的成本为438元。
4、很容易被人忽视的风阀
风阀又称单向阀,通过开启或闭合,可以使空气隔绝或沿着一定方向流通。如果没有风阀,那么在大风天气的时候,室外空气很容易强行倒灌进室内,而且一些蚊虫也会顺着风道进入新风机内,甚至室内。所以尽量选有风阀的新风机。
另外,新风机的工作噪音、功率和检测传感器等也是同样重要的。
·
五、楼主选购的亲身经历
楼主提前做足功课后,便开始了新风机的选购,这类大件家电楼主比较习惯在京东购买,因为京东的售后保障有时候甚至比官方商城还要完善,另外还有官方商城没有的追加保障服务,可以选择2年期或3年期的只换不修、全保换新或无忧保修。
我通常喜欢搜索关键字,然后按销量排名,着重看销量最高的前几件产品。因为群众的眼光永远是雪亮的,跟着大部队走永远吃不了大亏。锁定三五件产品后就要开始详细看每件商品的评价,楼主通常喜欢看差评,因为差评可以客观反映产品的缺点和问题。
最后,楼主筛选出了小米米家新风机A1 150风量和远大新风机,这两款新风机确确实实让楼主纠结了很久,尤其是远大新风机的双向流换气和热交换器,客观讲确实比米家新风机A1 150风量要好一点,但是当我查到远大新风机每年1140元的滤芯耗材成本后,心里开始有点打鼓了。再加上品牌的知名度和米粉情怀等因素,最终还是入手了米家新风机A1 150风量。
附按销量排序前五名的新风机:
MIJIA 米家 MJXFJ-300-G1 新风机
MIJIA 米家 MJXFJ-150-A1 A1新风机 1
远大 BROAD 新风系统FE6
米家 小米新风机C1
Panasonic 松下 F-VJL75C2
·
六、小米米家新风机A1 开箱
米家新风机A1 150风量采用了常见的牛皮纸箱包装,里面有厚厚的海绵包裹机器的四个角,防止运输过程中的意外损坏。
打开包装后,产品清单如下:新风机主机(内含高效复合滤芯和防蚊虫滤网)、风管、风帽、说明书、打孔防尘袋和膨胀螺丝。
这个圆形屏幕可以显示室内的空气质量,包括二氧化碳及颗粒物检测等,屏幕可以触摸,并用红黄绿三种颜色显示空气质量的等级。
米家新风机A1 150风量的顶部吹风口,看到的钢丝网就是PTC辅助加热的加热网。
主机底部MIJIA的logo,说真的,家里其他电器也已经被这只猫占领了。
底部最重要的就是空气质量传感器了,它最小可以分辨直径0.3微米的颗粒物,二氧化碳浓度的检测则是基于非分光红外吸收原理。
米家新风机A1 150风量的两侧是替换滤芯和清洗滤网的舱门,两侧都可以打开,而且舱门打开后,主机会自动断电,保证安全。
下面是我拆出来的2+1层复合过滤网,复合滤网是由高效H13级HEPA滤芯+中效Merv12滤芯组成,将两者的优势进行了互补。
下面是防蚊虫滤网,可以防止蚊虫或柳絮杂尘等进入新风机内部,影响空气净化的效果。其实虽然说是防蚊虫滤网,但是更准确的说发其实是防蚊虫滤盒;相对于真的只有一张滤网的设计来讲,它能容纳更多的蚊虫量,即使相对长时间不清理,滤网也不容易堵塞。
·
七、安装
安装前,要提前预约安装时间和地点,整个预约过程大概是这样的:
楼主预约过程中,被问及了很多安装条件的问题,整理了一下安装条件大概是这样的:
预约完就没啥事了,这时候可以了解一下整个的安装过程和注意事项,虽然是由售后负责安装的,但自己最好还是了解一下,下面的图就是安装说明书、使用说明书、售后服务单、膨胀螺丝和打孔防尘袋。
这是米家新风机A1 150风量的背面,采用了四挂钩悬挂的安装方式,同时有一颗定位销,以防止主机滑动或滑落,轻轻扳起那个小凸起即可。
这是米家新风机A1 150风量的全自动风阀,主机将根据实际的运行状态,来自动控制它的打开或闭合状态。
风管的风帽,倒勺的造型目的是为了防止雨雪倒灌进管道内,中间的隔网是防止诸如蝙蝠、树叶等较大物体的乱入。
下面是家新风机A1 150风量的风管,端头有多层橡胶圈,用来密封管道与新风机之间的连接。
了解的差不多了,安装师傅也上门了,整个安装流程大概是这样的:
1、墙体确认
这里主要确认墙体的结构,并检查墙体外向是否有遮挡物,像楼主的家是东山,墙外体有墙体装饰石条,安装师傅也发现了这个问题,因为如果正好打在石条上的话,孔是无法打穿了,整个安装也就失败了。
2、可安装范围
确认完室外墙体的距离后,需要在室内大概确认允许安装的范围,然后由楼主下最后的决定。其实楼主正在进行桌面改造进化2.0,最终选择了横向放置,同时新风机也可以起到一定的收纳平台的作用,算是一举两得吧~
3、确认安装位置
这里就是楼主最终确认的安装位置了,这时需要拿出说明书附件中的安装说明,展开后是辅助安装的卡纸,用来确定风道的位置和四个挂钩的相对位置。确认好后再用铅笔打上几号,等等打孔、悬挂的时候会用到。
4、铺设防尘膜
因为要打一个直径较大的风道孔和四个膨胀螺丝的悬挂孔,免不了会尘土飞扬,所以这时就要铺设防尘膜了,虽然安装师傅说整个安装过程本来就是无尘的,但为了用户体验,最终还是必须要铺设防尘膜的,这是标准流程要求的。
5、粘贴打孔防尘袋
因为要在墙面墙体中打出直径210mm左右的管道孔,所以会爆出大量的灰尘,这里米家标配的打孔防尘袋就派上了用场,把它贴在风道孔中央即可,然后打出的灰尘便会自动收集进集尘袋了。
6、打孔工具准备
安装师傅正在调试水钻,并提前接好了一桶凉水,水钻会边钻孔边出水冷却钻头,以保证钻头的最大工作效率,这个环节噪音比较大,而且是无法避免的,如果家里有老人小孩,可以先让他们出去一会儿,整个的打孔过程大概耗时10分钟左右。当然,不同的墙体材质和厚度,打孔耗时会不一样。
7、开始打孔
因为新风机需要与室外环境相连,以置换室外新鲜空气,所以沟通的风道是必不可少的。下面的图师傅正在打孔,楼主看到一面完整的强被打出了一个大洞,心里居然有点别扭,感觉好好的墙体就被破坏了,不过事后想想也没什么,毕竟全都是为了成功安装。
8、打孔结束
大概过了十分钟左右,打孔的工序就结束了。因为楼主家地处北方,所以墙体通常有泡沫层,打起来相对混凝土的墙体还是要轻松很多的,下面的图就是我拍摄的打出来的墙芯。这个钻头确实给力,而且冲击力很大,看了看牌子是东成的。
9、安装挂架
打完管道孔以后就要开始安装挂架了,这里需要再次用到定位卡板检查一下,这步最重要的环节就是水平仪确定挂架的水平了,再三确认好后,就可以使用膨胀螺丝将挂架固定在墙体上了,到这里,基本墙体的相关工序就结束了。
10、安装风管
将两端风管组合好后,插入管道孔中,这里要注意风帽的方向,一定要朝向下方,这样才能防雨雪。虽然风管两端已经有密封胶圈了,但将风管全部插入墙体后,还是需要在风管和墙体的环空空间打入泡沫膨胀胶,用来进一步增加密封性。
11、悬挂主机完工
终于来到了安装的最后一步,将新风机悬挂在支架上就大功告成了,下面的图就是安装完成的照片。安装完成后,安装师傅会帮你通电调试,然后多次确认机器的机能表现,确认无误后,安装师傅也终于露出了轻松的表情。
整个安装过程,安装师傅从进门前穿鞋套+戴口罩,到安装过程全无尘施工,最后反复确认机器机能表现,楼主觉得还是挺到位的,起码没有让我费心费力。安装结束后,楼主跟安装师傅随意的攀谈了起来,得知安装师傅也玩张大妈,买东西前经常先去张大妈看看评测,楼主就这样收获了一名粉丝,安装师傅也告诉楼主自己期待这篇文章,希望可以让大家更了解新风机安装的过程。
·
八、体验
1、清洁对比
其实楼主入手这台新风机的最大原因还是因为老婆。因为老婆总是抱怨不知道为啥,总感觉家里灰尘太大,开窗没几天窗台&地面就布满了灰尘,哪怕天天擦天天拖,可总觉得不干净。楼主最近一直让家里的新风机保持24小时的工作状态,老婆突然跟楼主反映,说原来每隔三天需要打扫桌面&扫地拖地,现在一周一次就够了。
2、操控体验
这个圆形窗口就是小米米家新风机A1风量的操控窗口,同时也是显示运行状态的屏幕。一共有三个虚拟按键,分别是:开关/模式切换键、辅热键、灯光键。除了显示机器的运行状态外,最重要的就是显示PM2.5和二氧化碳的数值了。最上方的彩灯是显示空气质量状态的:绿色代表空气清新、黄色代表轻度污染、红色代表重度污染。
3、换滤芯体验
米家新风机A1150风量更换滤芯的操作同样简单,只需要扣一下仓盖的凹槽处,就可以取出复合滤芯和防蚊虫网了,复合滤芯通常每180天更换一次(售价为219元),防蚊虫网只需隔段时间用清水冲洗就可以了。
4、APP体验
小米米家新风机A1150风量支持米家APP是毋庸置疑的了,可以控制的选项有:开关机、模式切换、空气状态记录、辅热、灯光、滤芯寿命、定时开关机、风量调节。下面的图就是楼主完整的截图,大家可以完整的看一下。
5、传感器体验
这里是小米米家新风机A1150风量的二氧化碳和颗粒物的传感器,检测频率为1秒/次,可以分辨的最小直径为0.3微米,二氧化碳则是基于非分光红外吸收原理实时监控的。这里有个温馨的小提示,记得定期用吹风机的冷风吹一下检测口,以保持传感器的精度和灵敏度。
6、净化效果
关于净化效果,楼主觉得还是亲自测一测放心,毕竟这种看不见摸不着的东西,或许只有通过数据的形式来反应出来,才是最直观的了。这里楼主累计测时2小时,分别在15:00、15:35、16:00、16:36四个时间点取样,最后统计数据,呈现曲线,观察米家新风机A1 150风量的净化效果到底如何。
通过曲线可以得知,PM2.5的数值不断降低,从最高的54降至最低的11;而二氧化碳的数值则从最高的567降至最低的401,可能因为楼主家住高层的原因吧,PM2.5的效果比二氧化碳来得更明显。
7、耗电量、风量、噪音测试
米家新风机A1150风量的额定功率为20W,辅热功率为400W。正常单独开启净化功能后,每小时耗电量为0.02KWh,每天耗电量为0.48 KWh,每月耗电量为14.4 KWh,每年耗电量为172.8 KWh。
因为额定功率仅有20W,所以风量和噪音自然也不是很大,这里楼主用热敏式风量仪测得的风量为0.7m/s。
首先关闭机器测得底噪为12dB。然后分别进行3个不同位置的噪音测试:出风口工作噪音为51dB,距离出风口 1 米远的位置噪音为33dB,机身前方距离1米元的位置噪音为30dB。
·
九、总结建议
总体而言,楼主认为小米米家新风机A1150风量作为市面上销量热卖的新风机,不是没有道理的。简约的外观、较低的使用成本、较高的性价比、支持AIOT 米家APP智联,都是很多人喜欢它的原因。其实新风机还是一个需要被正确并客观科普的电器新物种,因为还有很多人依然认为新风机只不过是智商税罢了,包括楼主一开始也是这么误解的,要不是老婆的抱怨家中灰尘不断,可能根本不会入手。
经过一段时间的体验下来,楼主觉得是时候来一波总结了。这篇文章除了科普了一些新风机的知识盲区外,还实际体验了米家新风机A1150风量,按照楼主刚正不阿的硬核人设,指出产品的缺点是必不可少的环节了。楼主觉得勇敢指出产品的缺点是件好事,一来可以帮助大家客观认识产品的优缺点好做决策,二来也可以让厂家不断改进提升自己的产品。好产品是会自己发光的,只有发光的产品才让消费者心动,毕竟消费者才是真正的大爷。
Very very very感谢大家能耐心看到这儿哦,觉得文章还不错的奶粉们记得一键三连,这次一定、这次一定、这次一定,因为你们的支持就是我最大的动力!
另外评论区可作为问答区,我将以知识免费的方式为大家解惑解疑,我们下次再见,关注我不迷路,么么哒~
附改造后的桌面效果,从此可以呼吸着清新的空气码字了,效率不知道要高多少呢
相关问答
无锡 二手 家电 交易市场在什么地方?_土巴兔装修问答据我所知,地址如下;1、二手家具家电市场地址:无锡市锡山区振新路13-8号2、锡沪二手家电(设备)市场地址:钱桥镇锡陆路缪巷8-9号3、诚惠二手家电地址:...
泉州哪里有 维修 高压锅到百度看看爱仕达公司售后服务网络地点售后服务地址联系电话上海打浦路90弄2号楼901室021-63047131北京方庄时代方群一号楼2单元1101室010...
南京市灶具 维修 找哪家好[回答]1.南京歌典电器有限公司地址:江苏省南京市建邺区安江街65-17号2.南京晓怡电器有限公司维修地址:江苏省南京市秦虹小区良城美景北大门斜对面3.南京牧...
南京哪里可以修扫地机器人-ZOL问答根据查询相关公开信息显示位于东山街道双龙大道南方花园108号的南京臻谊电子科...扫地机器人维修。双台子区胜路街桥北桥头路东。盘锦市是辽宁省下辖地级市...
广州国美电器地址和电话是多少?_齐家装修问答广州国美电器总店应该是东山口那个,国美所有的店及地址、电话如下:东山口商城东山区中山二路29号鸿瑞大厦1-3层020*0909中华广场商城东山区中山...
南京创维电视维保中心在哪里?- 一起装修网一起装修网问答平台为您提供南京创维电视维保中心在哪里?的相关答案,并为您推荐了关于南京创维电视维保中心在哪里?的相关问题,一起装修网问答平台:装修问题,因我...
宁波美的微波炉 维修点 都有哪些?- 一起装修网[回答]宁波市鄞州下应文青家用电器商地址:浙江省宁波市江东区百丈东路1364号(百丈花园14幢38-41号)慈溪市浒山禾达电器商行地址:浙江省慈溪市浒山东山路20...
请问南京哪有煮蛋器卖?到东山的电器店里,苏宁、五星或华润苏果、欧尚超市都有的,价格便宜的100不到~到东山的电器店里,苏宁、五星或华润苏果、欧尚超市都有的,价格便宜的100不到~
购房时,亲戚都说“买东不买西”,为啥有的人却建议我买西户?...这种多层住宅的东边户和西边户,是指有东山墙或者西山墙的户型,也就是所谓传统的东西厢房。过去开发商也知道东西边户的房子不太好卖,所以在设计上,东西边户的面...
购房时,亲戚都说“买东不买西”,为啥有的人却建议我买西户?...幸福里为您提供"购房时,亲戚都说“买东不买西”,为啥有的人却建议我买西户?"的专业解答,收集各类观点,以更多视角为您解答疑惑,咨询更多房产问题,来幸福里问答
相关文章
-
躺平三年,没想到靠“ai视频宝代理”我这懒人居然翻身了!内行门道一次聊透详细阅读
哎,说到搞钱这事儿,我以前是真躺得平平的,主打一个“只要饿不死,就不带动的”。天天刷手机,看别人搞这个项目搞那个项目,心里也痒痒,但一想那复杂的剪辑软...
2026-04-20 2
-
踏破铁鞋无觅处!我在宁波找AI代理公司踩过的坑和掏心窝子的话详细阅读
大家好啊,我是你们的老宁波,土生土长的江北区人,就是那个挨着老外滩,没事儿喜欢去慈城嗦一碗年糕汤的本地佬。前阵子不是AI火了嘛,我也琢磨着搞点副业,想...
2026-04-20 1
-
财会江湖风声紧:那个“铁饭碗”代理记账,这回真要端不住了?详细阅读
伢儿们,咱们今天掏心窝子聊个有点“残忍”但又特刺激的话题。 前几天我回了一趟浙江老家,碰到那个在镇上开会计事务所的表哥。往年这时候,他可是春风得意,...
2026-04-20 3
-
说实话,要不是为了偷懒,我也不会发现灵力AI代理这个宝藏详细阅读
哎哟喂,这两天可把我给忙坏了。作为一个整天跟文字打交道的打工人,我最怕的就是老板突然说“小王啊,给我整几个logo方案看看”或者“那个谁,帮我写个发言...
2026-04-20 4
-
说实话,我折腾了大半年才搞懂AI把脉仪代理那点事,全是干货!详细阅读
哎,说起这个AI把脉仪,我真是又爱又恨。去年这个时候,我跟风想搞个项目,满脑子都是“大健康”、“人工智能”这些热词,觉得这玩意儿肯定能火。结果嘞?一头...
2026-04-20 3
-
被家里电视整破防了?装个AI电视盒子再搞个代理,直接打开新世界大门详细阅读
哎,说到家里那台电视机,我真的是一肚子苦水没地方倒。 就在上周末,本来寻思着好不容易加完班,躺着刷会剧吧。结果家里那台所谓的“智能电视”,打开一个A...
2026-04-20 3
-
被客服逼疯的老板看过来:这才是真能“躺平”的代理AI客服系统官网实探详细阅读
上周跟老李头喝酒,这哥们儿做跨境电商三年,人瘦了二十斤,头发倒是没白——因为快掉光了。酒过三巡他拍着桌子吼:“我现在听见‘亲’这个字就想吐!”手底下养...
2026-04-20 2
-
苏州AI优化代理避坑指南:本地老炮儿教你咋选才不花冤枉钱详细阅读
讲真,这两年做生意的朋友应该都有个明显的感觉——以前咱们搞推广,张嘴就是“百度排名第几”,现在客户进店第一句话变成了“我在抖音和DeepSeek上搜过...
2026-04-20 6

最新评论