家电维修广告幻灯片 基于工业互联网智能工厂总体方案精选-家电类「PPT」
基于工业互联网智能工厂总体方案精选-家电类「PPT」
导读:原文《基于工业互联网智能工厂总体建设方案-家电类》共43页PPT(获取来源见文尾),本文精选其中精华及架构部分,逻辑清晰、内容完整,为快速形成售前方案提供参考
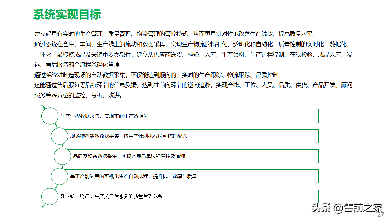
【概述】智能制造核心关键:
本质是基于“信息物理系统”实现“智能工厂”
核心是动态配置的生产方式
关键是信息技术应用
愿景是解决能源消费等社会问题
【服务】制造服务化:全生命周期制造服务
输入:新技术研发、市场调研和广告、物流服务、原材料供应、技术支撑、信息咨询
输出:销售服务、维修保养、金融租赁、保险服务
【目录】
中国制造与工业4.0
智能工厂一体化解决方案架构
白色家电行业工业4.0应用方案
【内容】
本文收集于互联网非原创或加工整理,如侵权请联系删除、请勿用于商务,仅供学习违者后果自负
来源公众号:售前之家
315照亮家电维修“看不见的角”,“柠檬市场”任督二脉如何打通?
互联网发展史,就是一部与柠檬市场做抗衡的斗争史,透过家电维修市场这一滴水,折射出的却是BAT的半部进化史。
维修时演戏,就能多拿90元的提成;本身只需要400元的维修费,到维修员这里却成了2000多元?
一年一度的315晚会把家电维修领域这些见不得光的东西呈现给大众,维修人员为消费者提供维修服务时有许多不正当的获益方式,而且这种现象十分普遍。据消费维权新媒体联盟发布的《2018家电行业消费数据报告》显示:家电行业的投诉主要集中在售后服务上,占总投诉量的50%,售后服务纠纷已成为家电行业中的主要问题之一。
那么在家电维修的江湖中,消费者为何沦落成那待宰的羔羊呢?
经济学提到,当产品的卖方对于产品的质量比买方具有更多信息时,柠檬市场就会出现,低质量产品不断驱逐高质量产品,这种情形其实在商业社会中屡见不鲜,而家电维修其实就是一个典型的柠檬市场,而这一判断主要依据以下几个方面:
(1)维修对用户而言具有较高技术门槛
产品问题出在哪、是否需要更换配件、配件价值几何,消费者通常不会有太多概念,而维修企业或者店主却了如指掌。结果可能是付了高价钱,而最终得到了低质量的服务,这其实属于一种半强制性交易,服务企业和消费者对服务信息和技术质量的认知不对称,标准制定速度落后于服务发展变化。
(2)GMV=流量×转化率×客单价盈利模式的bug
产品更新换代周期短,新品层出不穷,以旧换新比例增加,导致维修本身的低频化,流量获取成本高。为了提升GMV,必然导致商家只能采取提升客单价的方式盈利,而提升客单价意味着,小毛病也要付出大修的价格,形成了一种恶性循环。
(3)行业发展的不充分
据百度与中国家用电器服务维修协会联合发布的《互联网3C维修用户行为报告》显示:行业发展不充分是当前面临的主要问题。
3C维修与家电维修其实类似,家庭式作坊居多,这类维修点渠道下沉明显,对周围辐射较深,用户使用较为高频。然而一些维修店缺乏维修认证,存在安全隐患,很多商家对于相关认证的意识十分淡薄,行业服务质量参差不齐,诚信和美誉度有待提升。甚至一些商家抱有做一锤子买卖的想法,消费者花钱也买不来称心如意的服务,从今年315晚会曝出的案例亦可推测端倪。
在今年315晚会上,家电维修猫腻涉及小天鹅、美的、惠而浦、容声、西门子、方太等多家家电品牌特约服务网点。知名品牌尚且如此,小作坊、夫妻店也就可想而知。从业者“大而散”,标准制定速度落后于服务发展变化,行业的诚信情况难以掌握和记录,监管起来难度大,因而如何解决信息不对称问题成为关键。
家电维修柠檬市场的解决方式
(1)声誉机制:品牌违约成本高
任何柠檬市场,都需要一个能够让广大用户信服的权威性背书来给予广大用户安全感。而品牌本质上是品质一致性的标志,企业可以通过良好的品牌声誉实现对客户的品质保证,客户也愿意为品质保证付出溢价。
但目前行业经营行为不够规范,标准制定速度落后于服务发展变化,这需要加强行业的惩罚措施和公示机制,提高品牌的违约成本,从而提高用户的消费安全感。
(2)技术民主化机制:技术问题留给技术解决
过去,以维修O2O为代表的互联网平台,并没有从根本上触及传统模式根基,很多企业只是单纯的业务线上化,只解决信息与人对接问题,关于信息的“风控”问题却没有好的办法。这也证明单单依靠线上化的模式创新是无法解决问题的,必须通过技术创新,让技术不再凌驾于高空之上,形成一种更加民主化、而非少数领域控制的技术应用模式。
这其实与金融产业发展有着相通的地方,互联网金融解决了金融服务与人的对接问题,但要完善产业风控,只得依赖金融科技的力量。
就3C维修而言,通过技术手段解决风控难题已经得到业内人士的广泛认可,最大难题就是技术本身的门槛问题。目前,以百度为代表的科技公司已经在做降低技术门槛的工作,让产业风控技术真正实现的民主化、透明化。
从理论上讲,人工智能、大数据可以很好的解决服务企业和消费者对服务信息和技术质量的认知不对称、整合家电维修行业的诚信大数据、建立完善的服务质量评价体系。这种由“模式创新”转为“技术创新”的思维也为行业其它玩家以及其它类似的行业提供了好的解决思路。
BAT柠檬市场抗争史:AI是实现信息“奥卡姆剃刀化”的工具?
互联网平台作为线上的基础设施,服务半径很难触及到线下,这是BAT面临的终极难题。如今,互联网企业要做更大的赋能,面临的更大难题是,如何借助互联网的平台能力和技术优势拓展边界解决线下错综复杂的难题。
正如前面我们所说的那样,参照金融市场信息不对称的解决思路,以人工智能为代表的新技术在解决包括家电维修领域在内的诸多柠檬市场时可以发挥很大的功效,而在这一方面,以BAT为代表的科技巨头也是从多个维度入手,解决多个柠檬市场的双边沟通难题。
(1)百度
在前面我们讨论的家电维修这个场景中,搜索引擎作为用户获得信息的重要来源,它的进化是能够实现信息“奥卡姆剃刀化”(奥卡姆剃刀,即简洁却有效原理)的工具,无疑将从上游解决信息不对称问题。
从形式来看,百度以平台的形式推动行业信息和标准体系机制的建立,实现平台以内的行业标准化进程。广泛连接不同的角色,试图通过建立一种标准化、透明化的方式使得行业处于一个公开透明的环境当中,从而实现网络协同。
这种生态构建式的模式创新很像“搜索引擎领域的小程序”。APP获客成本高,技术难度大,企业负担大,小程序能够实现功能化,省去技术及推广难题,百度优化3C维修搜索,本质上就像小程序的行业意义,利用技术赋能搭建家电维修行业的基础设施。
就目前公开的资料显示,百度搭建的 AI 内容风控一体化服务解决方案,通过风险策略模型、平台服务及服务应用三个层次的全面防御,持续通过技术和创新解决维修行业问题。建立了30余万的黑名单词库,利用自然语言处理技术和深度学习技术两条技术主线建立变体识别模型,当前变体词库超过10万,线上变体风险占比降低59.2%,高峰时期增量日均拒绝152.36万。
除此之外,百度3月13日发布了维修行业的网民权益保障升级计划:用户在登录百度账号后,点击 3C 维修广告遇到虚假欺诈的情况,能够付一赔三,同时百度承诺将先行赔付。这能在消费的终端消解柠檬市场的难题。
事实上,不止在维修市场,BAT作为互联网的基础设施,使命就是打破信息藩篱、降低沟通及交易成本、重新组合线上线下资源。
(2)阿里
PC时代的电商,用资本和流量在业内制造出若干平台巨无霸,而阿里方面,原先通过自己强大的运营能力吸引大量流量,然后把这些流量卖给在淘宝、天猫上开店的卖家,本质上是一家对接双方的信息中介。
然而近几年来 ,单纯的线上购物,弊端日益被放大开来,从用户的角度来看,买家秀到卖家秀的差距过大,判断商品优劣靠的是PPT产品图的精美程度,阿里在解决信息不对称的同时又诞生了新的不对称。
这也说明在相对封闭的环境中,用户和电商平台之间必然存在信息不对称的情况,对商品的了解无法做到深入和透彻,这也为假货盛行提供了空间,而这其实也是一个柠檬市场。
由于纯电商柠檬市场环境下的种种弊端,单纯的廉价卖货思维已经走不通,必须有更高的流量转化率,解决企业与用户之间的信任问题。为此,马云提出“新零售”战略,线上线下融合,进一步消弭柠檬市场,其中的一个关键词就是技术赋能。
一方面是打击假货,阿里通过人工智能和大数据,搭建处理引擎及规则拦截平台,对假货进行拦截。凡是被品牌方投诉的、上过黑名单的售假者一律被挡在外。除大数据“风控”以外,阿里还通过图像识别、语义识别算法等技术进行假货拦截。阿里巴巴研发了大量数据假货甄别模型,和生物实人认证技术来拦截。
(3)腾讯
今年315晚会,除了家电维修以外,还揭穿了另许多人深恶痛绝的“黑产”。近年来,伴随移动互联网那个进入深水区,主要互联网黑产也迁移到手机平台,与此引发的诸多问题也引起了人们的广泛关注。这同样利用的开发方与用户之间的信息不对称造成的,而腾讯方面也针对这一“柠檬市场”,利用人工智能技术展开打击。
就目前了解到的消息,腾讯通过诈骗信息打击、新型身份认证和网络安全态势感知等方面进行“黑产”打击。基于其黑产对抗经验技术和反欺诈 AI 模型建造能力,打造“宾果反诈骗防控系统”,通过大数据分析和机器自我学习总结,根据案件的一些特点规律,在诈骗事前、事中、事后等环节起到预警、分析作用。
目前,针对“黑产”的相关技术仍需不断完善,但值得欣慰的是,人工智能也已经广泛应用于不同形态的网络信息内容治理中。我们也有理由相信随着人工智能技术日趋成熟,用户移动端设备的安全性也将大大增强。
由此可见:
正如KK所说:“科技只能回答他能回答的”,而去不断探索和理解,这是开发者的职责。
原来做人与信息、人与商品、人与人连接的BAT在具体做法上有着异曲同工之妙,技术赋能蔚然成风,这都是根据“人”的需求以及技术的进步去做连接形态的重构。
百度重信息模式与AI风控打击家电维修猫腻,阿里打击假货、刷单,腾讯的“AI+安全”打击黑产,本质上其实都在消除柠檬市场。互联网发展史,就是一部与柠檬市场做抗衡的斗争史,透过家电维修市场这一滴水,折射出的却是BAT的半部进化史。
作者:刘志刚,公众号:互联网江湖(ID:VIPIT1),微信号:13124791216
本文由 @刘志刚 原创发布于人人都是产品经理。未经许可,禁止转载
题图来自Unsplash,基于CC0协议
相关问答
地线的作用是什么?水电改造时,要注意什么?地线又分为工作接地和安全性接地。为防止人们在使用家电及办公等电子设备时发生触电事故而采取的保护接地,就是一种安全性接地护线。家用电器需要接地的,通常...
想找个副业增加收入,但是次次都被割韭菜,难道真没有靠谱的副业?其实很多技能你都可以去b站搜。没必要花钱去学习的。有靠谱的副业,但是副业一般挣的都不是很多,我可以给你推荐一下。第一便是写小说,网络小说。一般的网站...
汽油版、插电混动版、纯电动版,现在买车买哪种好呢?大多数人还是会向你推荐汽油车,那是因为大多数人不了解新能源。首选插电式混动车本人就是插混车主,如果不是买了插混的唐,受现在媒体宣传影响,可能我也会觉...
十万个为何ppt课件内容范本-ZOL问答用超链接,或者是复制幻灯片的办法做吧你没有给图片加入超链接随着人类对地球...节能减排a.节能家电的使用b.节能建筑的推广资源循环利用a.垃圾分类与回收b...
怎么设置锁屏时消息弹窗点亮屏幕-ZOL问答回复展开查看全部4条讨论精品应用推荐新浪微博天气通淘宝特价版UC浏览器相关问题家电1.3万浏览1044回答手机性能天梯榜讨论4279浏览615回答显...
现如今的工资水平,月收入6000能干什么?大事干不成几个,小事还可以做几件!一个月6000元的收入水平,算起来不是很高,也不是很低,具体能做什么,还要看你想买什么。做大事情。买商品房。假如用来...
ppt和pvc保护膜哪种好?PP保护膜好PP是可以放心使用的卫生性极强的塑料,PP有符合国家标准的食用级塑料,因此做食品包装可以胜任。PP塑料是一种质量轻的塑料,其多用在家电和汽车行业...
屏保时,屏幕提示“发生错误,无法放映 幻灯片 ”怎么处理?-ZOL问答回复展开查看全部5条讨论精品应用推荐91智能锁屏酷划锁屏相关问题家电1.3万浏览1044回答显卡2.1万浏览614回答手机性能天梯榜讨论4271浏览6...
一站式家装平台的崛起是建材单品店的终结者吗?传统建材店还是要的,只是生意会一天不如一天,慢慢的把装饰辅材组合到小区附近的建材超市中去传统品牌建材店,包括各类家居装饰建材品牌产品,都会被建材新零...
以前安装了一个软件不小心被删除,但忘记软件名字了,如何能查...第一个回答精品应用推荐新浪微博天气通淘宝特价版UC浏览器相关问题家电...笔记本主板电源芯片坏了维修什么价格7607浏览6回答WPSPPT里的图片肿么提...
相关文章
-
别找了!用“时光代理人程小时头像ai”整活,这届网友已经玩出花了详细阅读
哎哟喂,家人们谁懂啊!我最近真的是掉进《时光代理人》的坑里爬不出来了。特别是程小时那小子,你说他吧,有时候莽莽撞撞的,但是那双眼睛,那个在照片里穿越时...
2026-05-02 7
-
别再被碎片化AI工具折磨了!这款“ai资源助手”让我工作爽到飞起详细阅读
说实话,我一开始对AI工具的期待特别高,但用过一段时间之后就有点懵了。你们有没有这种感觉?电脑桌面上堆了七八个AI软件,写文案用一个、做PPT用一个、...
2026-05-02 8
-
别再瞎投流了!我靠“短视频ai发布代理商”躺赚流量的那些野路子详细阅读
说实话,我一开始是拒绝的。去年这个时候,我还蹲在杭州那个十来平的出租屋里,对着三台手机手动发视频,一天下来手都抽筋了,账号矩阵也就那么半死不活地挂着。...
2026-05-02 10
-
别再瞎忙活了!2026年想做华为AI芯片代理?你得这么干!详细阅读
说实话,我这几天参加完深圳那个华为中国合作伙伴大会回来,心里头那是又激动又有点发愁。为啥?因为我身边好几个做IT生意的老哥们,都在问我同一个问题:“华...
2026-05-01 11
-
别再傻傻手动整理了!我靠“布丁AI助手”轻轻松松搞定,连拖延症都治好了详细阅读
说出来不怕你们笑话,我以前是那种典型的“收藏党”。就是看到好文章点收藏,看到实用链接点收藏,然后……就没有然后了。那些躺在收藏夹里的东西,就像被封印了...
2026-05-01 12
-
别再交智商税了!2026年数字AI直播代理公司有哪些?这份“避坑”名单请收好详细阅读
说实话,现在你要是还没听过“数字人直播”,那你可真就out了。走到哪儿都有人在聊,什么AI帮你24小时卖货,躺着也能赚钱,听着是不是挺玄乎?其实啊,这...
2026-05-01 10
-
别光盯着聊天机器人了!2026年“代理式AI”才是真牛马,我替你试了试……详细阅读
哎呦我去,最近这科技圈儿简直了,感觉一天不刷手机就跟不上趟儿。前两年咱还在那儿傻乎乎地调戏ChatGPT,让它写个情书、憋个周报,觉得老牛了。结果呢?...
2026-05-01 13
-
以下是基于搜索结果生成的一篇完整技术科普文章,标题符合30字内并包含“腾讯AI助手”关键词,内容融入了2026年4月的最新信息。详细阅读
腾讯AI助手全解析:大模型×智能体工程化实战(2026.04.10) 2026年4月10日,北京。当“龙虾”们开始协作办公,当大模型不再是选择题而是...
2026-04-30 18

最新评论