家电维修检测神器拆装安装 能工巧匠!家电维修人员必备神器,DIY灯泡大法检修电源插座
能工巧匠!家电维修人员必备神器,DIY灯泡大法检修电源插座
日常维修些电磁炉,小家电什么的经常会用到灯泡大法,以前用过也都是临时搭的,近来比较有时间,DIY一个像样点的方便日后使用!!
先来一张成品图
为安全起见加个10A的空开,小家电啥的够应付,可不想每次跳闸都跑去开空开
86开关面板咱论坛经常有活动,廉价实用
E27螺旋灯座一个,为了减小空间位置,暂时不用带圆盘底座的那种了
100W白炽灯泡,现在这玩意很多都淘汰了,因为临时要用,买这两个可累死我了,跑了十来家超市都买不到,后面专门找那种比较小,比较老的店铺,还好还能买到
准备做的是盒子结构的,个人不喜欢托线,品字插最方便,不管在哪里,需要用到时,有电饭煲的基本都能找到电源线
手上只剩这两节2.5平的导线,就用它了
设计盒子需要用到的M2 M3螺丝,全部用不锈钢的,长短都计算好
需要用到的配件附件合集
盒子设计CAD画个草图,经过配件实物笔画,尺寸也差不多压缩到这么多了
尺寸定好后上NC雕刻,材料全部为6mm电木
雕刻完成,后需要连接锁紧的部位钻孔攻牙
长短边侧板各两块
品字插头位置沉槽实配
上下盖板
另一面,下盖板沉槽设计用来固定空开,因为空开没螺丝位
灯座实配,这里采用紧配合,不怕掉
86面板开关让位孔,旁边有两螺丝孔
空开位置实配,顶部固定特写
底部固定特写
空开固定位置演示
附上配件看下,因为空开的大小头,位置只能这样排了,如果空开拍成竖的话长度和宽度还需加长
背面
组装一下
电木板A面跟空开一面是设计贴着固定的
空开一侧要接线,箭头处留个4mm空隙过导线
组装起来大致是这样的
侧面,要不是空开高度的原因,厚度还可以压缩呢
布线接线,开关不开,火线经过灯泡到插座:开关开,火线直接到插座
完成后的整体样貌
各侧面结构特写
一只手拿起来感觉还好,不算大
装上灯泡,大致就是这样了
通电前先测下,防止哪里有接触不到位
插个充电器充电看看
灯泡大法完成
谢谢观看!
浏览更多精彩内容请登录数码之家网站
技术交流请联系原作者
作者:杨小伟
本文来源:数码之家
自制美的变频空调检测仪详细方法过程
前期发过美的变频检测仪制作方法好多人比较感兴趣,今天呢给大家介绍下,详细的制作过程,和检测仪的功能,制作方法非常简单。文章所提到清单 程序等文件均可私信我索取。
此款检测仪是弱电通讯,连接外机主板调试小板位置,可以单独启动室外机,查询室外机传感器温度,电流等信息,可兼容大多数美的外机变频主板。
检测仪需要连接此接口
连接主板显示故障和信息
显示温度信息,以及参数信息
通过以上简单介绍大家应该知道他的一些功能,下面我们系统讲解他的制作方法
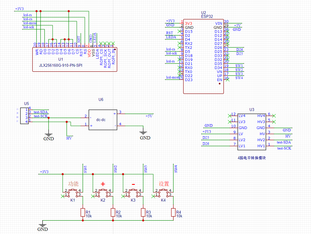
一:电路原理图
此图为检测仪原理图
二:所需配件清单
1:万用板 俗称洞洞板
2:ESP32开发板 选择双核的就可以,可以自行选择,其他无要求 成本在20左右。
ESP32开发板
3: 3v转5v模块
4:TTL电平转换板
5:液晶屏 256160G-910-PN 3.3v 并口
6 :按键4个 无要求
以上配件全部购买完毕可以按照原理图进行焊接组装,其中ESP32购买以后需要烧写程序,烧录程序可以下载 ESP32 flash下载工具_v3.8.5 软件,ESP32可以通过usb数据线连接电脑驱动可以让卖家提供。
1:连接好电脑,在设备管理器 端口 查看是端口几,然后记录
2:打开ESP32烧录软件,选择第一个,进入后选择第三个,然后按照我的选择勾选,端口号一定选择自己电脑识别出的端口号,烧写完成后即可使用
相关问答
洗头 神器 使用洗头神器通常是一种便携式的电器设备,可以用来在家中或旅途中更轻松地洗头和做头发护理。下面是一些使用洗头神器的基本步骤:1.准备好洗头神器和清洁液体:洗...
家电安装 接单平台哪个更好?-ZOL问答家电安装接单平台还是挺多的额,比如左右手家具安装平台。但是接单平台哪个好呢?下面有几个方面来看看接单平台哪个好:从家电安装接单平台的覆盖的区域,有的覆...
有哪些让人欲罢不能的手机APP?强大到没有朋友,方便利民跟生活娱乐息息相关!中国微信支付宝淘宝它主要的特点是上面的所有书籍和音频全部免费,并且书籍,杂志,报纸十分丰富;款软件可以代替大...
天敏盒子刷机 检测 不到盒子怎么处理-ZOL问答10年经验总结的这几招,买家电必看评论3超大容量重塑NAS使用体验希捷酷狼Pro24TB机械硬盘评测评论3消费级生产力首选神器AMD锐龙99950X/9900X首发评测...
卫生间/洗浴间里面有哪些「 神器 」值得分享?你好,我是大有,这里帮你做了一个全网比较全面的盘点~涵盖所有口碑较好,但是普及率不太高的卫生间神器。目前是将值得分享的神器们,分为四类,建材、收纳、清...
全自动洗衣机不能用垫脚 神器 吗?全自动洗衣机一般不建议使用垫脚神器。垫脚神器是一种用于平衡家具或电器设备的工具,它们通常被用来解决不平衡或摇晃的问题。然而,对于全自动洗衣机而言,正常...
有谁知道:华南区美诺B3847FashionMaster 维修 是多少?[回答]无反应,通电不工作,指示灯闪烁不制冷需要加雪种吗美诺冰箱加雪种需要多少钱?美诺照明灯不亮是什么原因?美诺(Miele)售后服务中心为广州、...美诺照...
弹弹堂手游 神器 精炼攻略 神器 怎么精炼 - 임만 的回答 - 懂得弹弹堂手游神器如何精炼?弹弹堂手游神器精炼有什么用?接下来小编就为大家带来弹弹堂手游神器精炼攻略,希望对大家有帮助。推荐点击:弹弹堂手游宝...
怎么看木村拓哉转行 家电 艺人?木村拓哉是日本大明星。他做家电艺人肯定会实现双赢。企业因他形象提升,他也会更创新高。木村拓哉从事演艺界30年来,饰演过20种职业,结果象神话般地不可思议...
自发热暖手 神器 安全吗?自发热暖手神器通常采用先进的加热技术,如电热丝或电热膜等,这些技术都是经过严格的安全检测和认证的。然而,任何一种电器产品都有一定的安全隐患,因此在使用...
相关文章
-
别被“AI”俩字儿唬住了!聊聊咱普通人能看懂的“ai代理记账是什么”详细阅读
哎,说起做账这事儿,我脑子里头立马就浮现出我那个开烧烤店的老表。去年夏天去找他耍,好家伙,大下午的店里还没上客,他一个人窝在收银台后头,对着一堆皱巴巴...
2026-04-16 5
-
别被Demo忽悠瘸了!2026年找AI产品代理,这“三大坑”你跳过去没?详细阅读
哎,我跟你们讲,最近这圈子真是疯球了。走到哪儿都有人在谈AI代理,啥子“数字员工”、“无人驾驶办公室”,搞得像现在不整几个AI代理在公司里头,你都不好...
2026-04-16 5
-
别瞎跑了!在吉林搞事业,这个“AI代理”真能处事儿!详细阅读
哎哟喂,这两天长春这大冷天的,硬是让我心里热乎起来了。为啥?因为我发现咱们吉林这回在人工智能这块儿,那是真没掉队,反而整出不少硬核玩意儿! 前阵子我...
2026-04-16 5
-
别瞎装了!2026年代理AI软件哪个靠谱?聊聊我这几个月踩过的“坑”和“神”详细阅读
兄弟们,姐妹们,今天咱得掏心窝子聊点实在的。我知道你们现在刷抖音、看B站,甚至上小红书,满屏都是啥“AI代理”、“OpenClaw”、“Manus”,...
2026-04-16 5
-
别只会聊闲篇了!2026年AI代理开源“手替”大乱炖,到底哪个真能替你干活?详细阅读
哎,咱就是说,这年头要是你手机里还没装俩AI软件,出门都不好意思跟人打招呼。但从去年年底到这会儿2026年开春,不知道大伙儿发现没,风向彻底变了。以前...
2026-04-16 7
-
别只会聊闲天了!2026年让AI替你“动手”干活,才是真省心详细阅读
哎,不知道大伙儿有没有这种感觉?这两年AI是挺火,但说句掏心窝子的话,除了让它写个周报、编个段子,或者帮我憋一篇狗屁不通的论文摘要,好像也没啥大用。直...
2026-04-16 8
-
别再花那冤枉钱!河北家长亲测AI作业机,是“印钞机”还是“智商税”?详细阅读
哎,说起给孩子辅导作业这事儿,咱们河北的家长那真是一把鼻涕一把泪。就拿我来说吧,石家庄的,家里那小子今年上四年级,以前一到晚上,我家那动静大的,邻居都...
2026-04-16 7
-
别再花那个冤枉钱!手把手教你咋个自己动手“如何代理ai服务器”(保姆级教程)详细阅读
哎哟喂,大家吼啊! 这几天是不是被那个叫 OpenClaw 的“小龙虾”给刷屏了?我跟你们讲,这玩意儿现在火得是一塌糊涂,GitHub 上星星都快要...
2026-04-16 6

最新评论